浅析Node.js的特性及分布式架构

2,013 阅读9分钟

Node特性:高并发

在解释node为什么能够做到高并发之前,不妨先了解一下node的其他几个特性:

单线程

我们先来明确一个概念,即:node是单线程的,这一点与JavaScript在浏览器中的特性相同,并且在node中JavaScript主线程与其他线程(例如I/O线程)是无法共享状态的。

单线程的好处就是:

  • 无需像多线程那样去关注线程之间的状态同步问题
  • 没有线程切换所带来的开销
  • 没有死锁存在

当然单线程也有许多坏处:

  • 无法充分利用多核CPU
  • 大量计算占用CPU会导致应用阻塞(即不适用CPU密集型)
  • 错误会引起整个应用的退出

不过在今天看来,这些坏处都已经不再是问题或者得到了适当的解决:

(1) 创建进程 or 细分实例

关于第一个问题,最直白解决方案就是使用child_process核心模块或者cluster:child_process 和 net 组合应用。我们可以通过在一台多核服务器上创建多个进程(通常使用fork操作)来充分利用每个核心,不过要处理好进程间通信问题。

另一个方案是,我们可以将物理机器划分为多台单核的虚拟机,并通过pm2等工具,管理多台虚拟机形成一个集群架构,高效运行所需服务,至于每台机器间的通信(状态同步)我这里先按下不表,在下文的Node分布式架构中再做详细说明。

(2) 时间片轮转

关于第二点,我跟小伙伴讨论过后认为可以通过时间片轮转方式,在单线程上模拟多线程,适当减少应用阻塞的感觉(虽然这种方法不会真的像多线程那样节约时间)

(3) 负载均衡、坏点监控/隔离

至于第三点,我跟小伙伴们也讨论过,认为主要的痛点就在于node不同于JAVA,它所实现的逻辑是以异步为主的。

这就导致了node无法像JAVA一样方便地使用 try/catch 来来捕获并绕过错误,因为无法确定异步任务会何时传回异常。而在单线程环境下,绕不过错误就意味着导致应用退出,重启恢复的间隙会导致服务中断,这是我们不愿意看到的。

当然,在服务器资源丰富的当下,我们可以通过 pm2 或 nginx 这些工具,动态的判断服务状态。在服务出错时隔离坏点服务器,将请求转发到正常服务器上,并重启坏点服务器以继续提供服务。这也是Node分布式架构的一部分。

异步I/O

你可能会问,既然node是单线程的,事件全部在一个线程上处理,那不是应该效率很低、与高并发相悖吗?

恰恰相反,node的性能很高。原因之一就是node具有异步I/O特性,每当有I/O请求发生时,node会提供给该请求一个I/O线程。然后node就不管这个I/O的操作过程了,而是继续执行主线程上的事件,只需要在该请求返回回调时在处理即可。也就是node省去了许多等待请求的时间。

这也是node支持高并发的重要原因之一

实际上不光是I/O操作,node的绝大多数操作都是以这种异步的方式进行的。它就像是一个组织者,无需事必躬亲,只需要告诉成员们如何正确的进行操作并接受反馈、处理关键步骤,就能使得整个团队高效运行。

事务驱动

你可能又要问了,node怎么知道请求返回了回调,又应该何时去处理这些回调呢?

答案就是node的另一特性:事务驱动,即主线程通过event loop事件循环触发的方式来运行程序

这是node支持高并发的另一重要原因

图解node环境下的Event loop:

   ┌───────────────────────┐
┌─>│        timers         │<————— 执行 setTimeout()、setInterval() 的回调
│  └──────────┬────────────┘
|             |<-- 执行所有 Next Tick Queue 以及 MicroTask Queue 的回调
│  ┌──────────┴────────────┐
│  │     I/O callbacks     │<————— 执行几乎所有的回调,除了 close callbacks 以及 timers 调度的回调和 setImmediate() 调度的回调
│  └──────────┬────────────┘
|             |<-- 执行所有 Next Tick Queue 以及 MicroTask Queue 的回调
│  ┌──────────┴────────────┐
│  │     idle, prepare     │<————— 内部调用,可忽略
│  └──────────┬────────────┘     
|             |<-- 执行所有 Next Tick Queue 以及 MicroTask Queue 的回调
|             |                   ┌───────────────┐
│  ┌──────────┴────────────┐      │   incoming:   │ - (retrieve new I/O events; node will block here when appropriate)
│  │         poll          │<─────┤  connections, │ 
│  └──────────┬────────────┘      │   data, etc.  │ 
│             |                   |               | 
|             |                   └───────────────┘
|             |<-- 执行所有 Next Tick Queue 以及 MicroTask Queue 的回调
|  ┌──────────┴────────────┐      
│  │        check          │<————— setImmediate() 的回调将会在这个阶段执行
│  └──────────┬────────────┘
|             |<-- 执行所有 Next Tick Queue 以及 MicroTask Queue 的回调
│  ┌──────────┴────────────┐
└──┤    close callbacks    │<————— socket.on('close', ...)
   └───────────────────────┘

poll阶段:

当进入到poll阶段,并且没有timers被调用的时候,会发生下面的情况:

(1)如果poll队列不为空:

  • Event Loop 将同步的执行poll queue里的callback(新的I/O事件),直到queue为空或者执行的callback到达上线。

(2)如果poll队列为空:

  • 如果脚本调用了setImmediate(), Event Loop将会结束poll阶段并且进入到check阶段执行setImmediate()的回调。
  • 如果脚本没有setImmediate()调用,Event Loop将会等待回调(新的I/O事件)被添加到队列中,然后立即执行它们。

当进入到poll阶段,并且调用了timers的话,会发生下面的情况:

  • 一旦poll queue是空的话,Event Loop会检查是否timers, 如果有1个或多个timers时间已经到达,Event Loop将会回到timer阶段并执行那些timer的callback(即进入到下一次tick)。

优先级:

根据上面的图,我们不难得出:

Next Tick Queue > MicroTask Queue

那么setTimeout、setInterval和setImmediate谁快呢?

答案是:不确定

单单从执行图上看,如果两者都是在mian module里定义的,那么:setTimeout、setInterval > setImmediate

但是有两个条件制约了这一结论:

  • event loop初始化需要一定时间
  • setTimeout有最小毫秒数(一般认为最少1ms)

所以当 event loop准备时间 > setTimeout毫秒数时,进入timers检查时已有setTimeout的任务,故timeout先输出。反之则immediate先输出。

如果是在poll阶段定义的setTimeout和setImmediate,那么immediate先于timeout输出。原因是在poll阶段,会先进入check阶段再进入timers阶段。例如:

const fs = require('fs');

fs.readFile('./test.txt', 'utf8', (err, data) => {
    setTimeout( () => {
        console.log('setTimeout');
    }, 0);
    setImmediate( () => {
        console.log('setImmediate');
    })
})

/**
 *
 * console:
 * > setImmediate
 * > setTimeout
 *
 **/

多说一句:
由于timer需要从红黑树中取出定时器来判断时间是否到了,时间复杂度为O(lg(n)),故如果想立即异步执行一个事件,最好不要用 setTimeout(func, 0)。而是使用 process.nextTick() 来完成。


分布式Node架构

我了解到的Node集群架构主要分为以下几个模块:

Nginx(负载均衡、调度) -> Node集群 -> Redis(同步状态)

按我的理解整理了一副图:

Node集群架构

当然,这应该是比较理想状态下的架构方式。因为虽然 Redis 的读/写相当快,但这是因为其将数据存储在内存池里,在内存上进行相关操作。

这对于服务器的内存负荷是相当高的,所以通常我们还是会在架构中加入 Mysql,如下图:

Mysql-Redis

先解释一下这幅图:
当用户数据到来时,将数据先写入 Mysql,Node 需要数据时再去 Redis 读取,若没有找到再去 Mysql 里面查询想要的数据,并写入 Redis,下次使用时就可以直接去 Redis 里面查询了。

加入 Mysql 相较于只在 Redis 里读/写的好处有:

(1)避免了短期内无用的数据写入 Redis,占用内存,减轻 Redis 负担

(2)在后期需要对数据进行特定查询、分析的时候(比如分析运营活动用户涨幅),SQL关系查询能提供很大的帮助

当然在应对短时间大流量写入的时候,我们也可以直接将数据写入 Redis,以达到快速存储数据、增加服务器应对流量能力的目的,等流量下去了再单独将数据写入 Mysql。


简单介绍完了大体的架构组成,接下来我们来细看每个部分的细节:

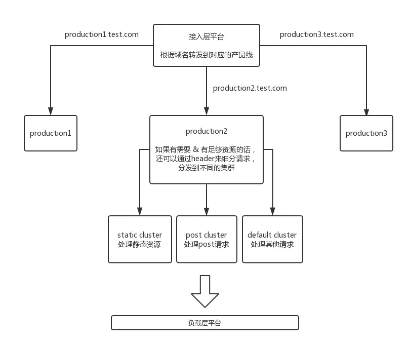
流量接入层

流量接入层所做的就是对所有接受的流量进行处理,提供了以下服务:

  • 流量缓冲
  • 分流和转发
  • 超时检测
    • 与用户建立连接超时
    • 读取用户body超时
    • 连接后端超时
    • 读后端响应头超时
    • 写响应超时
    • 与用户长连接超时
  • 集群健康检查/隔离坏点服务器
    • 隔离坏点服务器并尝试修复/重启,直到该服务器恢复正常
  • 失败重试机制
    • 在请求转发到某集群某机器上,返回失败后,将该请求转发到该集群的别的机器,或者跨集群的机器上进行重试
  • 连接池/会话保持机制
    • 对于延迟敏感用户使用连接池机制,减少建立连接的时间
  • 安全防护
  • 数据分析

当转发到各个产品线后就到了负载层工作的时候了:将请求根据情况转发到各地机房

当然,这个平台并不止转发这一个功能,你可以把它理解为一个大型的私有云系统,提供以下服务:

  • 文件上传/服务线上部署
  • 线上配置修改
  • 设置定时任务
  • 线上系统监控/日志打印服务
  • 线上实例管理
  • 镜像中心
  • 等等…

Node集群层

这一层主要的工作是:

(1)编写可靠的 Node 代码,为需求提供后端服务

(2)编写高性能查询语句,与 Redis、Mysql 交互,提高查询效率

(3)通过 Redis 同步集群里各个 Node 服务的状态

(4)通过硬件管理平台,管理/监控物理机器的状态、管理IP地址等

(当然这部分我只是粗浅地列列条目,还是需要时间来积累、深入理解)

数据库层

这一层主要的工作是:

(1)创建 Mysql 并设计相关页、表;建立必要的索引、外键,提升查询便利性

(2)部署 redis 并向 Node 层提供相应接口

总结

虽然 Node 的单线程特性给其提供的服务带来了许多问题,但只要我们积极面对这些问题,用合理的方法(如使用 child_process 等模块或构建分布式集群)去解决他们,发挥 Node 的各种优势,就可以享受到它所带来的好处!

待更新:

  • Redis相关特性
  • sql查询性能指标 & 优化策略
  • Node内存监控 & 内存泄露排查/处理