文档驱动的接口测试工具

984 阅读10分钟
原文链接: github.com

Node Version Build Status Codacy Badge dependencies Status Known Vulnerabilities

htte-run-realworld

快速开始

安装 HTTE 命令行

npm i htte-cli -g

编写测试

编写配置 config.yaml

modules:
- echo

编写测试 modules/echo.yaml

- describe: echo get
  req:
    url: https://postman-echo.com/get
    query:
      foo1: bar1
      foo2: bar2
  res:
    body:
      args:
        foo1: bar1
        foo2: bar2
      headers: !@exist object
      url: https://postman-echo.com/get?foo1=bar1&foo2=bar2
- describe: echo post
  req:
    url: https://postman-echo.com/post
    method: post
    body:
      foo1: bar1
      foo2: bar2
  res:
    body: !@object
      json:
        foo1: bar1
        foo2: bar2

运行测试

htte config.yaml

执行结果

✔  echo get (1s)
✔  echo post (1s)

2 passed (2s)

初衷

为什么接口需要测试?

  • 提高服务质量,减少 Bug
  • 更早定位 Bug,节省调试和处理时间
  • 更容易进行代码变更和重构
  • 测试也是文档,有助于熟悉服务功能和逻辑
  • 服务验收标准

有许多项目却没有接口测试,因为测试难,难在:

  • 编写测试让工作量翻倍
  • 编写测试代码需要一定的学习成本
  • 接口间数据耦合使测试不容易编写
  • 构造请求数据和校验响应数据本身就很枯燥繁琐
  • 测试代码也是代码,不花精力优化迭代也会腐化

有没有一条策略,既能让我们享受到测试带来的益处,又能最大程度的降低其成本呢?

研究后得出的答案是文档驱动。

以文档描述测试,用工具执行文档。

这就是 HTTE 诞生的初衷。

文档驱动优点

更容易读

有这样一个接口:它的服务地址是 http://localhost:3000/add,采用 POST 并使用 json 作为数据交换格式,请求数据格式 { a: number, b: number},返回数据格式 {c: number},实现功能是对 ab 求和并返回结果 c

针对这个接口,测试思路: 向这个接口传递数据 {"a":3,"b":4},并期待它返回{"c":7}

这个测试以文档的形式在 HTTE 中是这样写的。

- describe: 两个数相加
  req:
    url: http://localhost:3000/add
    method: post
    headers:
      Content-Type: application/json
    body:
      a: 3
      b: 4
  res:
    body:
      c: 7

直接罗列请求和响应,再加一段描述说明测试是干什么的,一个完整的测试就编写完成了。

更容易读

请看下面两个测试,猜猜目标接口实现了什么功能。

- describe: 登录
  name: fooLogin
  req:
    url: /login
    method: post
    body:
      email: foo@example.com
      password: '123456'
  res:
    body:
      token: !@exist string
- describe: 更改昵称
  req:
    url: /user
    method: put
      Authorization: !$conat [Bearer, ' ', !$query fooLogin.res.body.token]
    body:
      nickname: bar
  res:
    body:
      msg: ok

尽管你现在可能还不理解 !@exist, !$concat, !$query,但应该能粗略明白这两个接口的功能、请求响应数据格式。

由于测试逻辑由文档承载,HTTE 轻而易举获得一些其它框架梦寐以求的优点:

编程语言无关性

完全不需要 care 后端是那种语言实现的,再也不担心从一门语言切换到另一门语言,更遑论从一个框架切换到另一个框架了。

技能要求低,上手快

纯文档,不需要懂后端的技术栈,甚至不需要会编程。小白员工,甚至是文职都能快速掌握并编写。

效率高,开发快

容易写,又容易读,技能要求又低,当然写起来快了。终于能自由的享用测试带来的优点,又最大的避免测试带来的麻烦。

天然适合测试驱动开发

文档写起来又快又容易,很方便采用 TDD 开发策略。终于可以无副作用享受 TDD 的优点了。

作为前端接口使用说明

即使有 swagger/blueprint 文档了但还是不会用接口怎么办?把测试文档扔给他,满满的都是例子。

作为后端需求文档/开发指导文件

初入职员工或初级工程师可能没有那么熟悉业务,技能也没有那么熟练,需要较长的学习期或适应期,写出的接口质量可能也不过关。 有这样一份测试文档能大大缩短这段时间,提高接口质量。

HTTE 优点

HTTE 除了拥有文档驱动测试的全部优点外,还拥有以下优点.

使用 YAML 语言

不是引入新的 DSL,而是直接采用 YAML。没有额外的学习成本,也更容易上手,还能能享受现有 YAML 工具和生态。

使用插件灵活生成请求校验响应

先说说为什么文档驱动的测试中需要插件。

某个接口有重名检测,所以测试时我们需要生成一个随机字符串,如何在文档描述随机数呢?某个接口返回一个过期时间,我们需要校验这个时间是再当前时间 24 小时之后,如何再文档中定义这个时间呢?

文档驱动测试这一策略最大的阻碍就是文档无法承载复杂逻辑,缺乏灵活性,它很难描述随机字符串,当前时间这些概率。只有函数才能提供这种灵活性。 插件就是为文档提供函数的,提供这种灵活性的。

插件以 YAML 自定义标签的形式呈现。

有这样一段代码

req:
  body: !$concat [a, b, c]
res:
  body: !@regexp \w{3}

!$concat!@regexp 就是 YAML 标签,它是一种用户自定义的数据类型。再 HTTE 中,其实就是函数。 所以上面的代码再 HTTE 看来是这样子的。

{
  req: {
    body: function(ctx) {
      return (function(literal) {
          return literal.join('');
      })(['a', 'b', 'c'])
    }
  }
  res: {
    body: function(ctx, actual) {
      (function(literal) {
          let re = new Regexp(literal);
          if (!re.test(actual)) {
              ctx.throw('不匹配正则')
          }
      })('\w{3}')
    }
  }
}

总的来说,文档具有易读易写易上手等优点,但无法承载复杂逻辑,不够灵活;而函数/代码能提供这种灵活性,但又带来过多的复杂性。 HTTE 采用 YAML 格式,将函数封装到 YAML 标签中, 协调了这种矛盾,最大程度融合彼此的优点,并几乎规避的彼此的缺点。 这是 HTTE 最大的创新之处了。

接口测试中关于数据主要有两种操作,构造请求和校验响应。所以 HTTE 中存在两种插件。

  • 构造器(resolver),用来构造数据,标签前缀 !$
  • 比对器(differ),用来比对校验数据,标签前缀 !@

插件集:

  • builtin - 包含一些基本常用的插件

组件化,易扩展

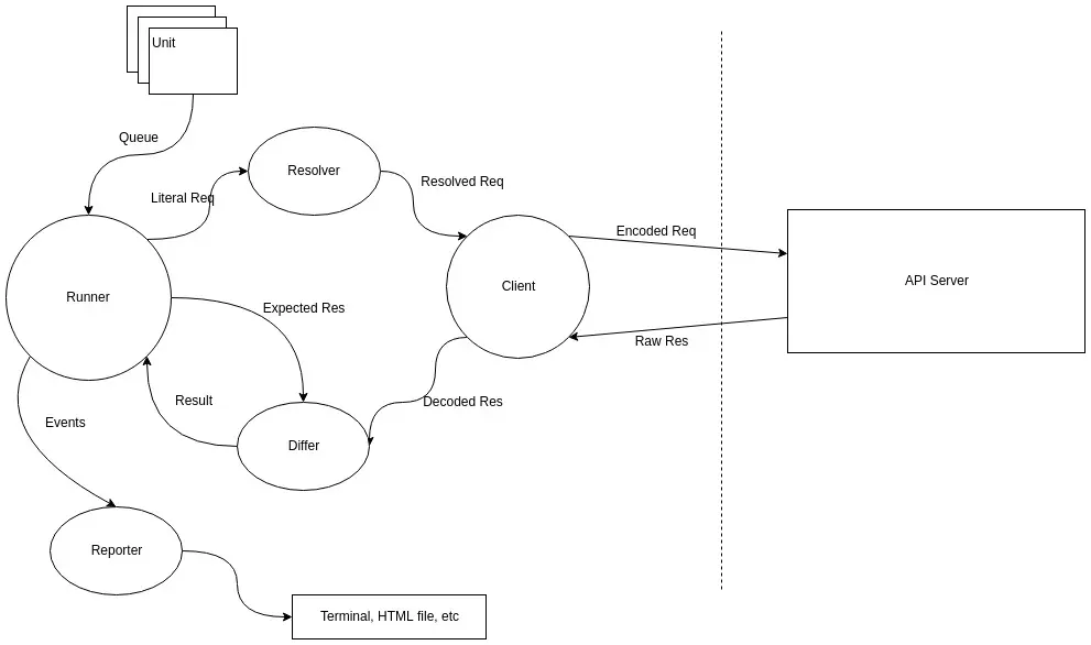
HTTE 架构图如下:

archetecture

每个组件都是一个独立的模块,对立完成一项具体的工作。所以能很轻易的替换,也很容易进行扩展。

下面结合一个例子,介绍一个测试单元在 HTTE 中具体执行过程,以便大家熟悉各个组件的功能。

又这样一个测试

- describe:
  req:
    body:
      v: !$randnum [3, 6]
  res:
    body:
      v:  !@compare
        op: gt
        value: 2

在被 Runner 载入后所有 YAML 标签依据插件定义展开成函数,伪代码如下。与此同时 Runner 会发送 runUnit 事件。

{
  req: { // Literal Req
    body: {
      v: function(ctx) {
        return (function(literal) {
          let [min, max] = literal
          return Math.random() * (max - min) + min;
        })([3, 6])
      }
    }
  },
  res: { // Expect Res
    body: {
      v: function(ctx, actual) {
        (function(literal) {
          let { op, value } = literal
          if (op === 'gt') fn = (v1, v2) => v1 > v2;
          if (fn(actual, literal)) return;
          ctx.throw('test fail');
        })({op: 'gt', value: 2})
      }
    }
  }
}

RunnerLiteral Req 传递给 ResolverResolver 的工作就是递归遍历 Req 中的函数并执行,得到一个纯值的数据。并传递给 Client

req: {
  // Resolved Req
  body: {
    v: 5;
  }
}

Client 收到这个数据后,构造请求,并将数据编码为合适的格式(如果是JSONEncoded Req 将变成 {"v":5}),并发送给后端接口服务。 Client 收到后端服务返回的响应后,需要先将数据解码。假设这个接口是一个回显服务,返回的数据是{"v":5}(Raw Res)且为JSONClient 会将数据解码为:

res: {
  // Decoded Res
  body: {
    v: 5;
  }
}

Differ 这时将拿到来自 RunnerExpected Res 和 来自 ClientDecoded Res。它的工作就是将两者进行比对。

Differ 会遍历 Expected Res 中的每一个值,逐一于 Decoded Res 进行比对。有任意一处不相等都会抛出错误,标记测试失败。 如果两者都是值,判断是否它们全等。如果碰到函数,那么会执行比对函数。伪代码如下:

(function(ctx, actual) {
    (function(literal) {
      let { op, value } = literal
      if (op === 'gt') fn = (v1, v2) => v1 > v2;
      if (fn(actual, literal)) return;
      ctx.throw('test fail');
    })({op: 'gt', value: 2})
  }
})(ctx, 5)

如果比对函数没有抛出错误,表示测试通过。Runner 收到测试通过的结果后将发送 doneUnit 事件,并执行队列中的下一条测试。

Reporter 监听 Runner 发送的事件,生成相应的报告,或打印到终端,或生成 HTML 报告文件。

接口协议可扩展,目前已支持 HTTP/GRPC

接口协议由客户端扩展提供。

  • htte - 适用于 HTTP 接口测试
  • grpc - 适用于 GRPC 接口测试

报告生成器可扩展,目前已支持 CLI/HTML

  • cli - 输出到命令行
  • html - 以 HTML 文件的形式输出测试报告

优雅解决的接口数据耦合

接口间数据是存在耦合的。常见例子,先登录拿到 TOKEN 之后才有权限下订单,发朋友圈等。

所以一个接口测试常常需要访问另一个测试的数据。

HTTE 通过会话 + 插件处理这个问题。

还是结合例子来说明。

有一个登录接口,是这样的。

- describe: tom login
  name: tomLogin # <--- 为测试注册一个名字, Why?
  req:
    body:
      email: tom@gmail.com
      password: tom...
  res:
    body:
      token: !@exist string

有一个修改用户名的接口,它是权限接口,必须有个 Authorization 请求头且带上登录返回的 token 才能使用。

- describe: tom update username to tem
  req:
    headers:
      Authorization: !$conat [Bearer, ' ', token?] # <--- 如何当上 TOKEN 呢?
    body:
      username: tem

揭晓答案

      Authorization: !$conat [Bearer, ' ', !$query tomLogin.res.body.token]

还可以通过 tomLogin.req.body.email 获取邮箱值,通过 tomLogin.req.body.password 获取密码。是不是优雅?

这是如何实现的呢?

HTTE 中 Runner 启动后,会初始化会话。每次执行完一条单元测试后,会将执行结果记录在会话中,包括请求数据,响应数据,耗费时间,测试结果等。这些数据是只读的,并作为ctx的暴露给了插件函数,所以插件能访问于它之前执行的测试的数据。

同一个测试中, res 中也是能引用 req 中的数据的。

- describe: res ref data in req
  req:
    body: !$randstr
  res:
    body: !@query req.body

使用宏减少重复书写

围绕一个接口常常会由复数个单元测试,而接口有一些一致的属性,拿 HTTP 接口举例,有 req.url, req.method, req.type,难道每次调用都要重新写一遍吗?

- decribe: add api condition 1
  req:
    url: /add
    method: put
    type: json
    body: v1...
- decribe: add api condition 2
  req:
    url: /add
    method: put
    type: json
    body: v2...

宏就是为了解决这种重复输入问题而引入的。使用也很简单,定义+引用。

在项目配置中定义宏。

defines:
  add: # <-- 定义宏
    req:
      url: /add
      method: put
      type: json

任意地方再用到这个接口,只需要这样了

- describe: add api with macro
  includes: add # <-- 引用宏
  req:
    body: v...

边调试边开发

这个特性是通过组合命令行选项实现。 相关的两个命令行选项是: --bail 遇到任何测试失败的情况停止执行;--continue 从上次中断的地方继续执行测试。

组合这两个选项,可以让我们无数次重置执行该问题接口,直到调试通过。

配置

可选的配置项:

  • session: 指定持久化会话文件存储位置,一般情况下不用填写,HTTE 会在操作系统暂存文件夹下生成一个项目唯一的临时文件存储会话
  • modules: 提供测试模块文件列表。列表顺序对应执行顺序。HTTE 将以配置文件所在目录下的 modules 目录为当前目录查找并对应模块文件。
  • clients: 配置客户端扩展
  • plugins: 配置插件
  • reporters: 配置报告生成器扩展
  • defines: 定义宏

最小配置:

modules:
- auth
- user/order

此时clients, plugins, reporter 都将采用默认值。

完全配置:

session: mysession.json
modules:
- auth
- user/order
clients:
- name: http
  pkg: htte-client-http
  options:
    baseUrl: http://example.com/api
    timeout: 1000
reporters:
- name: cli
  pkg: htte-reporter-cli
  options:
    slow: 1000
plugins:
- name: ''
  pkg: htte-plugin-builtin
defines:
  login:
    req:
      method: post
      url: /users/login

配置补丁用来应对环境差异下的配置变更。比如测试环境写,接口地址为 http://localhost:3000/api;正式环境下需要变更为 https://example.com/api。最好后配置补丁实现。

定义补丁文件,补丁文件命名规则 ..。如果项目配置文件名 htte.yaml,补丁名 prod,则补丁文件名为 htte.prod.yaml

- op: replace
  path: /clients/0/options/baseUrl
  value: https://example.com/api

命令行中使用 --patch 选项选定补丁文件。例如我们要引用 htte.prod.yaml,输入 --patch prod

补丁文件规范 jsonpatch.com

测试单元/组

测试单元是 HTTE 的基本单位。

  • describe: 描述测试的目的
  • name: 定义测试名,方便 !$query!@query 引用,可省略
  • client: 定义使用客户端扩展,如果项目只有一个客户端,可省略
  • includes: 引用宏,可以引用多个
  • metadata: 元标签,HTTE 引擎专用数据
    • skip: 是否跳过这条测试
    • debug: 为真表示报告时打印的请求和响应数据详情
    • stop: 为真表示执行该条测试后终止后续操作
  • req: 请求,查阅对应客户端扩展的文档填写
  • res: 响应,查阅对应客户端扩展的文档填写

有时一项功能测试需要多个测试单元配合才能完成。为了表示这种组合/层级关系,HTTE 引入了组的概念。

  • describe: 描该测试的目的
  • defines: 定义组内专用宏,语法与配置中的全局宏一致
  • units: 组中元素
- descirbe: group
  defines:
    token:
      req:
        headers:
          Authorization: !$conat [Bearer, ' ', !$query u1.req.body.token] 
  units:
  - describe: sub group
    units:
      - descirbe: unit
        name: u1
        metadata:
          debug: true
        includes: login
        req:
          body:
            username: foo
            passwold: p123456
        res:
          body:
            token: !$exist
  - descibe: unit
    includes: [updateUser, token]
    req:
      body:
        username: bar

许可证

MIT