- 原文地址:A Simple Guide to Understanding Javascript (ES6) Generators
- 原文作者:Rajesh Babu
- 译文出自:掘金翻译计划
- 本文永久链接:github.com/xitu/gold-m…
- 译者:ssshooter
- 校对者:Zheng7426 hopsken
如果你在过去两到五年中一直在研究 JavaScript,那么肯定看过关于 Generator 和 Iterator 的文章。虽然 Generator 和 Iterator 本质上是相关的,但 Generator 似乎比 Iterator 更令人难以理解。
Iterator 由 Iterable 对象(如 map,数组和字符串等)实现,我们能够使用 next() 迭代它们。Iterator 在 Generator,Observable 和 Spread 运算符中广泛使用。
如果你刚接触 Iterator,建议先阅读 Guide to Iterators。
可以使用内建的 Symbol.iterator 验证对象是否符合可迭代要求:
new Map([[1, 2]])[Symbol.iterator]() // MapIterator {1 => 2}
“hi”[Symbol.iterator]() // StringIterator {}
[‘1’][Symbol.iterator]() // Array Iterator {}
new Set([1, 2])[Symbol.iterator]() // SetIterator {1, 2}
第一次亮相于 ES6 的 Generator 在后续 JavaScript 版本的发布中并没有变化,所以 Generator 有可能在将来会继续保持现在的特性及用法,我们是绕不开它的。虽然 ES7 和 ES8 有一些小更新,但是改变幅度无法与 ES5 到 ES6 相提并论,可以说 ES6 使得 JavaScript 踏出了新的一步。
读完本文,我相信你一定能充分理解 Generator 的原理。如果你是专业人士,欢迎在回复中添加评论,一起改进这篇文章。为帮助大家理解代码,代码中已包含一定注释。
介绍
众所周知,JavaScript 的函数都会一直运行到 return 或函数结束。但对于 Generator 函数,会一直运行到 遇到 yield 或 return 或函数结束。与一般函数不同,Generator 函数一旦被调用,就会返回一个 Generator 对象。这个对象拥有 Generator Iterable,可以使用 next() 方法或 for…of 循环迭代它。
Generator 每次调用 next(),函数会一直运行到下一个 yield,然后暂停执行。
语法上他们的标志是一个星号 *,function* X 和 function *X 的效果相同。
Generator 函数返回 Generator 对象。要把 Generator 对象赋值到一个变量,才能方便地使用它的 next() 方法。 如果没有把 Generator 分配给变量,对它调用 next() 总是只会运行到第一个 yield 表达式。
Generator 函数中通常含有 yield 表达式。Generator 函数内的每个 yield 都是下一个执行循环开始之前的停止点。每个执行周期都通过 Generator 的 next() 方法触发。
每次调用 next(),yield 表达式都会返回包含以下参数的对象。
{ value: 10, done: false } // 假设 yield 的值是 10
- Value —— yield 关键字右侧的值,可以是对函数的调用、对象等几乎任何东西。对于空的 yield,返回的是 undefined。
- Done —— 表明 Generator 的状态,是否可以继续执行。完成时返回 true,意味着函数已经运行完毕。
(如果你无法理解上面说的是什么,那下面的例子可能会让你理解得更清晰……)
Generator 函数基础
**注意:**在上面的例子中,直接访问 Generator 函数总是执行到第一个 yield。因此,你需要将 Generator 分配给变量才能正确迭代它。
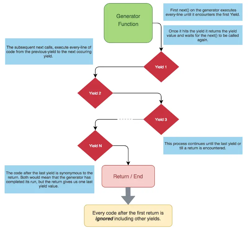
Generator 函数的生命周期
在深入理解之前,让我们快速浏览一下 Generator 函数的生命周期示意图:
Generator 函数的生命周期
每次运行到 yield,Generator 函数都会返回一个对象,该对象包含 yield 产生的值和当前 Generator 函数的状态。类似地,运行到 return,可以得到 return 的值,并且 done 的状态为 true。当 done 的状态为 true 时,意味着 Generator 函数已经运行完毕,后面的 yield 统统无效。
return 后的一切代码都会被忽略,包括 yield 表达式。
继续阅读深入理解上图。
把 yield 赋值到一个变量
在的示例中,我们创建了一个带有 yield 的最基本的 Generator,并获得了预期的输出。在下面代码中,我们将整个 yield 表达式赋值到一个变量。
把 yield 赋值到一个变量
把整个 yield 表达式传到变量的结果是什么?Undefined …
为什么会是 undefined?从第二个 next() 开始,前一个 yield 会被替换为 next 函数的参数。因为例子中的 next 没有传入任何值,所以程序判定“前一个 yield 表达式”为 undefined。
这是重点中的重点,下面的章节我们将详细介绍对 next() 传参的用法。
将参数传递给 next() 方法
参考上面的示意图,我们聊聊关于传参到 next 函数的事情。这是整个 Generator 使用中最棘手的部分之一。
思考以下代码,其中 yield 被赋给变量,但这次我们向 next() 传参。
看看控制台的输出,先思考一下,后面会有解释。
将参数传递给 next()
说明:
- 在调用 next(20) 的时候,第一个 yield 前的代码都被执行。因为前面已经没有 yield,传入的 20 毫无作用。输出 yield 的 value 为 i*10,也就是 100。因为执行到第一个 yield 停止,所以 const j 未被赋值。
- 调用 next(10) 时,第一个 yield 的位置被替换为 10,相当于在返回第二个 yield 的 value 前,设置 yield (i * 10) = 10,所以 j 为 50。yield 的 value 为 2 * 50 / 4 = 25。
- next(5) 用 5 替换第二个 yield,所以 k 为 5。继续执行 return 语句,返回最后的 yield value (x + y + z) => (10 + 50 + 5) = 65,并且 done 为 true。
这可能对初次接触 Generator 的读者有点超纲,但是给自己 5 分钟,多读几遍,就能清楚明白。
Yield 作为其他函数的参数
Yield 在 Generator 中还有大把的用法,我们接着看看下面的代码,这是 yield 的其中一个妙用,附带解释。
Yield 作为其他函数的参数
解释
- 第一个 next() yield(生成) 的 value 为 undefined,因为 yield 表达式无值。
- 第二个 next() 生成的 value 为被传入的
'I am usless',这一步为函数调用准备了参数。 - 第二个 next() 以 undefined 为参数调用了后面的函数。next() 没有接收参数,意味着上一个 yield 表达式的值为 undefined,所以函数打印出 undefined 并终止运行。
对函数调用使用 yield
除了返回普通的值,yield 还可以调用函数并返回他的值。看看下面的例子更好理解:
对函数调用使用 yield
上述代码返回了函数返回的对象作为 yield 的 value,然后把 const user 赋值为 undefined,结束运行。
对 Promise 使用 yield
对 promise 使用 yield 与对函数调用使用 yield 相似,它会返回一个 promise,我们以此进一步判定操作成功或失败。看看以下代码,了解它的使用方法:
对 Promise 使用 yield
apiCall 将 promise 作为 yield value 返回,在 2 秒后 resolved 并打印出我们需要的值。
Yield*
Yield 表达式的介绍就告一段落了,接着我们了解一下另一个表达式 yield*。Yield* 在 Generator 函数中使用时,会把迭代委托到下一个 Generator 函数。简单来说,会先同步完成 Yield* 表达式中的 Generator 函数,再继续运行外层函数。
让我们看看下面的代码和解释,以便更好地理解。此代码来自 MDN Web 文档。
Yield* 基础
解释
- 调用第一个 next(),产生的值为1。
- 第二个 next() 调用的是
yield*表达式,这意味着我们要先完成yield*表达式指定的 Generator 函数,再继续运行当前 Generator 函数。 - 你可以假设上面的代码被替换为如下代码:
function* g2() {
yield 1;
yield 2;
yield 3;
yield 4;
yield 5;
}
Generator 会按这个顺序运行结束。不过对于
yield*和 return 的同时使用,我们需要特别注意,下一节将会提到。
Yield* 与 Return
带 return 的 yield* 与一般 yield* 有点不同。当 yield* 与 return 语句一起使用时,yield* 被赋 return 的值,也就是整个 yield* function() 与其关联 Generator 函数的返回值相等。
让我们看看下面的代码和解释,以便更好理解。
Yield* 与 Return
说明
- 第一个 next(),直接进入 yield 1 并返回其值。
- 第二个 next() 返回 2。
- 第三个 next(),运行 return 'foo' 后紧接着,yield 返回 'the end',其中 'foo' 被赋值到 const result。
- 最后一个 next() 结束运行。
对内建 Iterable 对象使用 Yield*
yield* 还有一个值得一提的用法,它可以遍历 iterable 对象,如 Array,String 和 Map。
一起看看实际运行结果。
对内建 Iterable 对象使用 Yield*
在代码中,yield* 遍历传入的每一个 iterable 对象,我觉得这段代码本身是不言自明的。
最佳实践
最重要的是,每个 iterator/Generator 都可以使用 for…of 遍历。与显式调用的 next() 类似,for…of 循环依据 yield 关键字 进入下一次迭代。这里是重点:它只会迭代到最后一个 yield,不会像 next() 那样处理 return 语句。
下面的代码可以验证以上描述。
Yield 与 for…of
最后 return 的值不会被打印,因为 for…of 循环只迭代到最后一个 yield。因此,作为最佳实践,尽量避免在 Generator 函数中使用 return 语句,原因在于当使用 for…of 语句进行迭代时,return 会影响函数的可重用性。
总结
我希望这涵盖了 Generator 函数的基本用法,希望这篇文章能让你更好地理解 Generator 在 JavaScript 中的工作方式。如果你喜欢本文,请点个赞吧 :)。
请关注我的 GitHub 账号获取更多 JavaScript 和全栈项目:
如果发现译文存在错误或其他需要改进的地方,欢迎到 掘金翻译计划 对译文进行修改并 PR,也可获得相应奖励积分。文章开头的 本文永久链接 即为本文在 GitHub 上的 MarkDown 链接。
掘金翻译计划 是一个翻译优质互联网技术文章的社区,文章来源为 掘金 上的英文分享文章。内容覆盖 Android、iOS、前端、后端、区块链、产品、设计、人工智能等领域,想要查看更多优质译文请持续关注 掘金翻译计划、官方微博、知乎专栏。