(2.1.1.5)Java ClassLoader详解

1,809 阅读19分钟
原文链接: blog.csdn.net
  1. ClassLoader用来加载class文件的。
  2. 系统内置的ClassLoader通过双亲委托来加载指定路径下的class和资源。
  3. 可以自定义ClassLoader一般覆盖findClass()方法。
  4. ContextClassLoader与线程相关,可以获取和设置,可以绕过双亲委托的机制

ClassLoader故名思意,就是“类加载器”,具体作用就是将class文件加载到jvm虚拟机中去,程序就可以正确运行了。

任何和Java相关的编程代码都离不开ClassLoader,譬如Jvm启动的时候就需要加载一些基启动.class文件、加载String|Integer.class等基础文件、加载自己写的业务.class文件等

但是,jvm启动的时候,并不会一次性加载所有的class文件,而是根据需要去动态加载。毕竟一次性加载那么多jar包那么多class,内存不崩溃才怪

一、Class文件的认识

我们都知道在Java中程序是运行在虚拟机中,我们平常用文本编辑器或者是IDE编写的程序都是.java格式的文件,这是最基础的源码,但这类文件是不能直接运行的。

但是java虚拟机并不能直接识别我们平常编写的.java源文件,所以需要javac这个命令转换成.class文件。

另外,如果用C或者PYTHON编写的程序正确转换成.class文件后,java虚拟机也是可以识别运行的。更多信息大家可以参考这篇深入理解Java Class文件格式(一)

如我们编写一个简单的程序HelloWorld.java

//- HelloWorld.java 1KB

public class HelloWorld{

    public static void main(String[] args){
        System.out.println("Hello world!");
    }
}

然后,我们需要在命令行中进行java文件的编译,可以看到目录下生成了.class文件

javac HelloWorld.java

//- HelloWorld.java 1KB
//- HelloWorld.class 1KB

我们再从命令行中执行命令:

java HelloWorld

这里写图片描述
【图helloWord】

了解了.class文件后,我们再来思考下,我们平常在开发中编写的java程序是如何运行的,也就是我们自己编写的各种类是如何被加载到jvm(java虚拟机)中去并执行的

二、java环境变量的认识

初学java的时候,最害怕的就是下载JDK后要配置环境变量了,关键是当时不理解,所以战战兢兢地照着书籍上或者是网络上的介绍进行操作

问题1:那么为什么要配置环境变量呢?

其实就是,如果你想在搞Java开发,那么你肯定要依赖于一些 Integer、String、List.class等类,这些类在我们引用到的时候,会被编译环境import入我们的代码中

问题2:那么:我们思考一个有趣问题, 这些.class是在那里的呢?

答案就是jdk/lib或者jdk/ext目录下的一众jar包,而环境变量就是指向jar包的位置

2.1 环境变量

  • JAVA_HOME

指的是你JDK安装的位置,一般默认安装在C盘,如

C:\Program Files\Java\jdk1.8.0_91
  • PATH

将程序路径包含在PATH当中后,在命令行窗口就可以直接键入它的名字了,而不再需要键入它的全路径,比如上面代码中用的到javac和java两个命令。
一般的,也就是在原来的PATH路径上添加JDK目录下的bin目录和jre目录的bin

PATH=%JAVA_HOME%\bin;%JAVA_HOME%\jre\bin;%PATH%;
  • CLASSPATH

一看就是指向各种jar包路径。需要注意的是前面的.;,.代表当前目录

CLASSPATH=.;%JAVA_HOME%\lib;%JAVA_HOME%\lib\tools.jar

2.2 环境变量的设置与查看

设置可以右击我的电脑,然后点击属性,再点击高级,然后点击环境变量,具体不明白的自行查阅文档。

查看的话可以打开命令行窗口

echo %JAVA_HOME%

echo %PATH%

echo %CLASSPATH%

三、JAVA类加载器

Java语言系统自带有三个类加载器:

  • Bootstrap ClassLoader 最顶层的加载类

    • sun.boot.class.path:加载该路径下的jar包
    • 主要加载核心类库,%JRE_HOME%\lib下的rt.jar、resources.jar、charsets.jar和class等。
    • 可以通过启动jvm时指定-Xbootclasspath和路径, 来改变Bootstrap ClassLoader的加载目录。比如java -Xbootclasspath/a:path被指定的文件追加到默认的bootstrap路径中。我们可以打开我的电脑,在上面的目录下查看,看看这些jar包是不是存在于这个目录。
  • Extention ClassLoader 扩展的类加载器

    • java.ext.dirs:加载该路径下的jar包
    • 加载目录%JRE_HOME%\lib\ext目录下的jar包和class文件。
    • 还可以加载-D java.ext.dirs选项指定的目录。
  • App ClassLoader也称为SystemAppClass

    • java.class.path:加载该路径下的jar包
    • 加载当前应用的classpath的所有类

当然,Java允许我们自定义类加载器:

  • 自定义的ClassLoader
    • 加载任意位置的.class,譬如网络上下载的某个文件,D盘里的某个文件

3.1 加载器的实例化顺序

我们看到了系统的3个类加载器,他们是在什么时间、以什么样的顺序实例化的呢?答案 :

  1. Bootstrap CLassloder
  2. Extention ClassLoader
  3. AppClassLoader

我们看他们实例化的入口,也就是一个java虚拟机的入口应用,sun.misc.Launcher

public class Launcher {
    private static Launcher launcher = new Launcher();
    private static String bootClassPath =
        System.getProperty("sun.boot.class.path");

    public static Launcher getLauncher() {
        return launcher;
    }

    private ClassLoader loader;

    public Launcher() {
        // Create the extension class loader
        ClassLoader extcl;
        try {
            extcl = ExtClassLoader.getExtClassLoader();
        } catch (IOException e) {
            throw new InternalError(
                "Could not create extension class loader", e);
        }

        // Now create the class loader to use to launch the application
        try {
            loader = AppClassLoader.getAppClassLoader(extcl);
        } catch (IOException e) {
            throw new InternalError(
                "Could not create application class loader", e);
        }

        //设置AppClassLoader为线程上下文类加载器,这个文章后面部分讲解
        Thread.currentThread().setContextClassLoader(loader);
    }

    /*
     * Returns the class loader used to launch the main application.
     */
    public ClassLoader getClassLoader() {
        return loader;
    }
    /*
     * The class loader used for loading installed extensions.
     */
    static class ExtClassLoader extends URLClassLoader {}

    /**
     * The class loader used for loading from java.class.path.
     * runs in a restricted security context.
     */
    static class AppClassLoader extends URLClassLoader {}

源码有精简,我们可以得到相关的信息:

  1. Launcher初始化了ExtClassLoader和AppClassLoader。
  2. Launcher中并没有看见BootstrapClassLoader,因为这是个C实现loader,
    • 但通过System.getProperty(“sun.boot.class.path”)得到了字符串bootClassPath,这个应该就是BootstrapClassLoader加载的jar包路径。

BootstrapClassLoader、ExtClassLoader、AppClassLoader实际是查阅相应的环境属性sun.boot.class.pathjava.ext.dirsjava.class.path来加载资源文件的

3.1.1 Bootstrap ClassLoader

Bootstrap ClassLoader是由C++编写的,它本身是虚拟机的一部分,所以它并不是一个JAVA类,也就是无法在java代码中获取它的引用

  • JVM启动时通过Bootstrap类加载器加载rt.jar等核心jar包中的class文件,之前的int.class,String.class都是由它加载

  • Bootstrap没有父加载器,但是它却可以作为任何一个ClassLoader的父加载器。比如ExtClassLoader

    • 这句话的理解,必须结合后文中的 loadClass()过程,也就是在双亲委托模型中向上迭代父加载器查找时,如果父加载器为null,则jvm内置的加载器去替代,也就是Bootstrap ClassLoader

我们可以先代码测试一下sun.boot.class.path是什么内容:

System.out.println(System.getProperty("sun.boot.class.path"));

得到的结果如下,这些全是JRE目录下的jar包或者是class文件:
C:\Program Files\Java\jre1.8.0_91\lib\resources.jar;
C:\Program Files\Java\jre1.8.0_91\lib\rt.jar;
C:\Program Files\Java\jre1.8.0_91\lib\sunrsasign.jar;
C:\Program Files\Java\jre1.8.0_91\lib\jsse.jar;
C:\Program Files\Java\jre1.8.0_91\lib\jce.jar;
C:\Program Files\Java\jre1.8.0_91\lib\charsets.jar;
C:\Program Files\Java\jre1.8.0_91\lib\jfr.jar;
C:\Program Files\Java\jre1.8.0_91\classes

3.1.2 ExtClassLoader

    /*
     * The class loader used for loading installed extensions.
     */
    static class ExtClassLoader extends URLClassLoader {

        static {
            ClassLoader.registerAsParallelCapable();
        }

        /**
         * create an ExtClassLoader. The ExtClassLoader is created
         * within a context that limits which files it can read
         */
        public static ExtClassLoader getExtClassLoader() throws IOException
        {
            final File[] dirs = getExtDirs();

            try {
                // Prior implementations of this doPrivileged() block supplied
                // aa synthesized ACC via a call to the private method
                // ExtClassLoader.getContext().

                return AccessController.doPrivileged(
                    new PrivilegedExceptionAction<ExtClassLoader>() {
                        public ExtClassLoader run() throws IOException {
                            int len = dirs.length;
                            for (int i = 0; i < len; i++) {
                                MetaIndex.registerDirectory(dirs[i]);
                            }
                            return new ExtClassLoader(dirs);
                        }
                    });
            } catch (java.security.PrivilegedActionException e) {
                throw (IOException) e.getException();
            }
        }

        private static File[] getExtDirs() {
            String s = System.getProperty("java.ext.dirs");
            File[] dirs;
            if (s != null) {
                StringTokenizer st =
                    new StringTokenizer(s, File.pathSeparator);
                int count = st.countTokens();
                dirs = new File[count];
                for (int i = 0; i < count; i++) {
                    dirs[i] = new File(st.nextToken());
                }
            } else {
                dirs = new File[0];
            }
            return dirs;
        }

        /*
         * Creates a new ExtClassLoader for the specified directories.
         */
        public ExtClassLoader(File[] dirs) throws IOException {
            super(getExtURLs(dirs), null, factory);

        }
    }

我们先前的内容有说过,可以指定-D java.ext.dirs参数来添加和改变ExtClassLoader的加载路径。

这里我们通过可以编写测试代码:

System.out.println(System.getProperty("java.ext.dirs"));
结果如下:
C:\Program Files\Java\jre1.8.0_91\lib\ext;C:\Windows\Sun\Java\lib\ext

3.1.3 AppClassLoader

    /**
     * The class loader used for loading from java.class.path.
     * runs in a restricted security context.
     */
    static class AppClassLoader extends URLClassLoader {


        public static ClassLoader getAppClassLoader(final ClassLoader extcl)
            throws IOException
        {
            final String s = System.getProperty("java.class.path");
            final File[] path = (s == null) ? new File[0] : getClassPath(s);


            return AccessController.doPrivileged(
                new PrivilegedAction<AppClassLoader>() {
                    public AppClassLoader run() {
                    URL[] urls =
                        (s == null) ? new URL[0] : pathToURLs(path);
                    return new AppClassLoader(urls, extcl);
                }
            });
        }

        ......
    }

可以看到AppClassLoader加载的就是java.class.path下的路径。

System.out.println(System.getProperty("java.class.path"));
结果如下,这个路径其实就是当前java工程目录bin,里面存放的是编译生成的class文件:
D:\workspace\ClassLoaderDemo\bin

3.2 每个类都有一个加载器

  1. 创建一个Test.java文件
  2. 编写一个ClassLoaderTest.java文件
public class Test{}

public class ClassLoaderTest {

    public static void main(String[] args) {
        // TODO Auto-generated method stub

        ClassLoader cl = Test.class.getClassLoader();

        System.out.println("ClassLoader is:"+cl.toString());

    }

}

我们获取到了Test.class文件的类加载器,然后打印出来。结果是:

//说明Test.class文件是由AppClassLoader加载的
ClassLoader is:sun.misc.Launcher$AppClassLoader@73d16e93  

这个Test类是我们自己编写的,那么int.class或者是String.class的加载是由谁完成的呢?

public class ClassLoaderTest {

    public static void main(String[] args) {
        // TODO Auto-generated method stub

        ClassLoader cl = Test.class.getClassLoader();

        System.out.println("ClassLoader is:"+cl.toString());

        cl = int.class.getClassLoader();

        System.out.println("ClassLoader is:"+cl.toString());

    }

}

运行一下,却报错了

ClassLoader is:sun.misc.Launcher$AppClassLoader@73d16e93
Exception in thread "main" java.lang.NullPointerException
    at ClassLoaderTest.main(ClassLoaderTest.java:15)

提示的是空指针,意思是int.class这类基础类没有类加载器加载?

其实并不是, int.class是由Bootstrap ClassLoader加载的,但是java层没有它的引用,是C层加载的,所有返回null

四、类的加载

java动态载入class的两种方式:

  1. implicit隐式,即利用实例化才载入的特性来动态载入class
  2. explicit显式方式,又分两种方式:
    1. java.lang.Class的forName()方法
    2. java.lang.ClassLoader的loadClass()方法

4.1 每个类加载器都有一个父加载器

4.1.1 AppClassLoader的父加载器是ExtClassLoader

每个类加载器都有一个父加载器,比如加载Test.class是由AppClassLoader完成,那么AppClassLoader也有一个父加载器,怎么样获取呢? 很简单,通过getParent方法。

比如代码可以这样编写:

ClassLoader cl = Test.class.getClassLoader();

System.out.println("ClassLoader is:"+cl.toString());
System.out.println("ClassLoader\'s parent is:"+cl.getParent().toString());

运行结果如下:

ClassLoader is:sun.misc.Launcher$AppClassLoader@73d16e93
ClassLoader's parent is:sun.misc.Launcher$ExtClassLoader@15db9742

getParent()方法

我们都已经知道

static class ExtClassLoader extends URLClassLoader {}
static class AppClassLoader extends URLClassLoader {}

这里写图片描述
【图URLClassLoader】

URLClassLoader的源码中并没有找到getParent()方法。这个方法在ClassLoader.java中:

public abstract class ClassLoader {

// The parent class loader for delegation
// Note: VM hardcoded the offset of this field, thus all new fields
// must be added *after* it.
private final ClassLoader parent;
// The class loader for the system
    // @GuardedBy("ClassLoader.class")
private static ClassLoader scl;

public final ClassLoader getParent() {
    if (parent == null)
        return null;
    return parent;
}

//【实例方式1】:由外部类创建ClassLoader时直接指定一个ClassLoader为parent
protected ClassLoader(ClassLoader parent) {
    this(checkCreateClassLoader(), parent);
}
private ClassLoader(Void unused, ClassLoader parent) {
    this.parent = parent;
    ...
}

//【实例方式2】
protected ClassLoader() {
    this(checkCreateClassLoader(), getSystemClassLoader());
}

public static ClassLoader getSystemClassLoader() {
    initSystemClassLoader();
    if (scl == null) {
        return null;
    }
    return scl;
}

private static synchronized void initSystemClassLoader() {
    if (!sclSet) {
        if (scl != null)
            throw new IllegalStateException("recursive invocation");
        sun.misc.Launcher l = sun.misc.Launcher.getLauncher();
        if (l != null) {
            Throwable oops = null;
            //通过Launcher获取ClassLoader
            scl = l.getClassLoader();
            try {
                scl = AccessController.doPrivileged(
                    new SystemClassLoaderAction(scl));
            } catch (PrivilegedActionException pae) {
                oops = pae.getCause();
                if (oops instanceof InvocationTargetException) {
                    oops = oops.getCause();
                }
            }
            if (oops != null) {
                if (oops instanceof Error) {
                    throw (Error) oops;
                } else {
                    // wrap the exception
                    throw new Error(oops);
                }
            }
        }
        sclSet = true;
    }
}
}

我们可以看到getParent()实际上返回的就是一个ClassLoader对象parent,parent的赋值是在ClassLoader对象的构造方法中,它有两个情况:

  1. 由外部类创建ClassLoader时直接指定一个ClassLoader为parent。
  2. 由getSystemClassLoader()方法生成,也就是在sun.misc.Laucher通过getClassLoader()获取,也就是AppClassLoader
    • 直白的说,一个ClassLoader创建时如果没有指定parent,那么它的parent默认就是AppClassLoader

现在我们回顾下,Launcher.launcher()中:

public Launcher() {
        // Create the extension class loader
        ClassLoader extcl;
        try {
            extcl = ExtClassLoader.getExtClassLoader();
        } catch (IOException e) {
            throw new InternalError(
                "Could not create extension class loader", e);
        }

        // Now create the class loader to use to launch the application
        try {
        //【核心点】将ExtClassLoader对象实例传递进去
            loader = AppClassLoader.getAppClassLoader(extcl);
        } catch (IOException e) {
            throw new InternalError(
                "Could not create application class loader", e);
        }
}

public ClassLoader getClassLoader() {
        return loader;
    }

我们注意:

  1. 在构建ExtClassLoader时,ExtClassLoader的parent为null
//
ExtClassLoader.getExtClassLoader();

//它调用了它的父类也就是URLClassLoder的构造方法并传递了3个参数
public ExtClassLoader(File[] dirs) throws IOException {
            super(getExtURLs(dirs), null, factory);   
}

//注意 ClassLoader parent 为 null
public  URLClassLoader(URL[] urls, ClassLoader parent,
                          URLStreamHandlerFactory factory) {
     super(parent);
}
  1. 在构建AppClassLoaderloader = AppClassLoader.getAppClassLoader(extcl),这已经说明了AppClassLoader的parent是一个ExtClassLoader实例

4.1.2 ExtClassLoader的父加载是Bootstrap ClassLoader

我们上述中已经说了 ExtClassLoader的parent为null,那么为什么我们还说它有父加载器呢?

这个其实是一种形式上的父加载器,还是要放入后文的 loadclass()过程中的 双亲委托模型中,才有意义

执行父加载器的loadClass方法。如果父加载器为null,则jvm内置的加载器去替代,也就是Bootstrap ClassLoader。

这也解释了ExtClassLoader的parent为null,但仍然说Bootstrap ClassLoader是它的父加载器

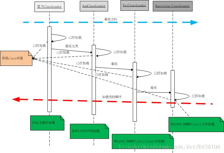
4.2 双亲委托

每个ClassLoader都维护了一份自己的名称空间, 同一个名称空间里不能出现两个同名的类

一个类加载器查找class和resource时,是通过“委托模式”进行的

它首先判断这个class是不是在已经加载成功(在当前层级类加载器的缓存中),如果没有的话它并不是自己进行查找,而是先通过父加载器,然后递归下去,直到Bootstrap ClassLoader。如果Bootstrap

如果Bootstrap classloader找到了,直接返回,如果没有找到,则一级一级返回,最后到达自身去查找这些对象。

这里写图片描述
【图双亲委托】

我们可以看出委托是从下向上(向上判断是否缓存已加载),然后具体查找过程却是自上至下(向下查找对应的路径并加入缓存),用序列描述一下:

  1. 一个AppClassLoader查找资源时,先看看缓存是否有,缓存有从缓存中获取,否则委托给父加载器。
  2. 递归,重复第1步的操作。
  3. 如果ExtClassLoader也没有加载过,则由Bootstrap ClassLoader出面。
    • Bootstrap ClassLoader首先查找缓存,如果没有找到的话,就去找自己的规定的路径下,也就是sun.mic.boot.class下面的路径。找到就返回,没有找到,让子加载器自己去找
  4. Bootstrap ClassLoader如果没有查找成功,则ExtClassLoader自己在java.ext.dirs路径中去查找,查找成功就返回,查找不成功,再向下让子加载器找
  5. ExtClassLoader查找不成功,AppClassLoader就自己查找,在java.class.path路径下查找。找到就返回。如果没有找到就让子类找
  6. 如果没有子类会抛出各种异常

这里写图片描述

为什么要使用这种双亲委托模式呢?

  1. 因为这样可以避免重复加载,当父亲已经加载了该类的时候,就没有必要子ClassLoader再加载一次。
  2. 考虑到安全因素,我们试想一下,如果不使用这种委托模式,那我们就可以随时使用自定义的String.class来动态替代java核心api中定义类型,这样会存在非常大的安全隐患,而双亲委托的方式,就可以避免这种情况,因为String.class已经在启动时被加载,所以用户自定义类是无法加载一个自定义的ClassLoade

4.3 loadClass()

上面已经详细介绍了加载过程,具体的代码实现其实就是

  • loadClass()
    • findLoadedClass()
    • findClass()
    • defineClass()
      这个方法在编写自定义classloader的时候非常重要,它能将class二进制内容转换成Class对象,如果不符合要求的会抛出各种异常

我们从 loadClass()看:

  1. 执行findLoadedClass(String)去检测这个class是不是已经加载过了。
  2. 执行父加载器的loadClass方法。如果父加载器为null,则jvm内置的加载器去替代,也就是Bootstrap ClassLoader。这也解释了ExtClassLoader的parent为null,但仍然说Bootstrap ClassLoader是它的父加载器。
  3. 如果向上委托父加载器没有加载成功,则通过findClass(String)查找
protected Class<?> loadClass(String name, boolean resolve)
        throws ClassNotFoundException
    {
        synchronized (getClassLoadingLock(name)) {
            //【1】委托是从下向上(向上判断是否缓存已加载)
            // 首先,检测是否已经加载,即已经在缓存中
            Class<?> c = findLoadedClass(name);
            if (c == null) {
                long t0 = System.nanoTime();
                try {
                    if (parent != null) {
                        //父加载器不为空则调用父加载器的loadClass
                        c = parent.loadClass(name, false);
                    } else {
                        //父加载器为空则调用Bootstrap Classloader
                        //【前面说过ExtClassLoader的parent为null,所以它向上委托时,系统会为它指定Bootstrap ClassLoader】
                        c = findBootstrapClassOrNull(name);
                    }
                } catch (ClassNotFoundException e) {
                    // ClassNotFoundException thrown if class not found
                    // from the non-null parent class loader
                }

                //【2】具体查找过程却是自上至下(向下查找对应的路径并加入缓存)
                if (c == null) {
                    // If still not found, then invoke findClass in order
                    // to find the class.
                    long t1 = System.nanoTime();
                    //父加载器没有找到,则调用findclass,去对应路径下找目标资源
                    c = findClass(name);

                    // this is the defining class loader; record the stats
                    sun.misc.PerfCounter.getParentDelegationTime().addTime(t1 - t0);
                    sun.misc.PerfCounter.getFindClassTime().addElapsedTimeFrom(t1);
                    sun.misc.PerfCounter.getFindClasses().increment();
                }
            }
            if (resolve) {
                //调用resolveClass()
                resolveClass(c);
            }
            return c;
        }
    }

4.4 forName()

Class.forName使用的是被调用者的类加载器来加载类的。

这种特性, 证明了java类加载器中的名称空间是唯一的, 不会相互干扰。
即在一般情况下, 保证同一个类中所关联的其他类都是由当前类的类加载器所加载的

public static Class forName(String className)    
     throws ClassNotFoundException {    
     return forName0(className, true , ClassLoader.getCallerClassLoader());    
}     

/** Called after security checks have been made. */    
private static native Class forName0(String name, boolean initialize,    
ClassLoader loader)    
     throws ClassNotFoundException;  

上面中 ClassLoader.getCallerClassLoader 就是得到调用当前forName方法的类的类加载器

五、自定义ClassLoader

不管是Bootstrap ClassLoader还是ExtClassLoader等,这些类加载器都只是加载指定的目录下的jar包或者资源。如果在某种情况下,我们需要动态加载一些东西呢?比如从D盘某个文件夹加载一个class文件,或者从网络上下载class主内容然后再进行加载,这样可以吗?

如果要这样做的话,需要我们自定义一个classloader

  1. 编写一个类继承自ClassLoader抽象类。
  2. 复写它的findClass()方法。
  3. findClass()方法中调用defineClass()

一个ClassLoader创建时如果没有指定parent,那么它的parent默认就是AppClassLoader,这样就能够保证它能访问系统内置加载器加载成功的class文件。

5.1 示例之DiskClassLoader

假设我们需要一个自定义的classloader,默认加载路径为D:\lib下的jar包和资源

们在findClass()方法中定义了查找class的方法,然后数据通过defineClass()生成了Class对象

import java.io.ByteArrayOutputStream;
import java.io.File;
import java.io.FileInputStream;
import java.io.FileNotFoundException;
import java.io.IOException;


public class DiskClassLoader extends ClassLoader {

    private String mLibPath;

    public DiskClassLoader(String path) {
        // TODO Auto-generated constructor stub
        mLibPath = path;
    }

    @Override
    protected Class<?> findClass(String name) throws ClassNotFoundException {
        // TODO Auto-generated method stub

        String fileName = getFileName(name);

        File file = new File(mLibPath,fileName);

        try {
            FileInputStream is = new FileInputStream(file);

            ByteArrayOutputStream bos = new ByteArrayOutputStream();
            int len = 0;
            try {
                while ((len = is.read()) != -1) {
                    bos.write(len);
                }
            } catch (IOException e) {
                e.printStackTrace();
            }

            byte[] data = bos.toByteArray();
            is.close();
            bos.close();

            return defineClass(name,data,0,data.length);

        } catch (IOException e) {
            // TODO Auto-generated catch block
            e.printStackTrace();
        }

        return super.findClass(name);
    }

    //获取要加载 的class文件名
    private String getFileName(String name) {
        // TODO Auto-generated method stub
        int index = name.lastIndexOf('.');
        if(index == -1){ 
            return name+".class";
        }else{
            return name.substring(index+1)+".class";
        }
    }

}

来看下使用:

//编译Test.java后生成的文件Test.class放到D:\lib这个路径下
package com.frank.test;
public class Test {

    public void say(){
        System.out.println("Say Hello");
    }

}

//调用一个Test对象的say方法
 public static void main(String[] args) {
        // TODO Auto-generated method stub

        //创建自定义classloader对象。
        DiskClassLoader diskLoader = new DiskClassLoader("D:\\lib");
        try {
            //加载class文件
            Class c = diskLoader.loadClass("com.frank.test.Test");

            if(c != null){
                try {
                    Object obj = c.newInstance();
                    Method method = c.getDeclaredMethod("say",null);
                    //通过反射调用Test类的say方法
                    method.invoke(obj, null);
                } catch (InstantiationException | IllegalAccessException 
                        | NoSuchMethodException
                        | SecurityException | 
                        IllegalArgumentException | 
                        InvocationTargetException e) {
                    // TODO Auto-generated catch block
                    e.printStackTrace();
                }
            }
        } catch (ClassNotFoundException e) {
            // TODO Auto-generated catch block
            e.printStackTrace();
        }

    }

5.2 示例之解密类加载器

一看你就懂,超详细java中的ClassLoader详解

六、Context ClassLoader

前面讲到过Bootstrap ClassLoader、ExtClassLoader、AppClassLoader,现在又出来这么一个类加载器,这是为什么?

前面三个之所以放在前面讲,是因为它们是真实存在的类,而且遵从”双亲委托“的机制。

而ContextClassLoader其实是一个概念,只是一个成员变量,通过setContextClassLoader()方法设置,通过getContextClassLoader()设置

public class Thread implements Runnable {

/* The context ClassLoader for this thread */
   private ClassLoader contextClassLoader;

   public void setContextClassLoader(ClassLoader cl) {
       SecurityManager sm = System.getSecurityManager();
       if (sm != null) {
           sm.checkPermission(new RuntimePermission("setContextClassLoader"));
       }
       contextClassLoader = cl;
   }

   public ClassLoader getContextClassLoader() {
       if (contextClassLoader == null)
           return null;
       SecurityManager sm = System.getSecurityManager();
       if (sm != null) {
           ClassLoader.checkClassLoaderPermission(contextClassLoader,
                                                  Reflection.getCallerClass());
       }
       return contextClassLoader;
   }
}

每个Thread都有一个相关联的ClassLoader,默认是AppClassLoader。并且子线程默认使用父线程的ClassLoader除非子线程特别设置

使用线程上下文类加载器, 可以在执行线程中, 抛弃双亲委派加载链模式, 使用线程上下文里的类加载器加载类. 典型的例子有, 通过线程上下文来加载第三方库jndi实现, 而不依赖于双亲委派.大部分java app服务器(jboss, tomcat..)也是采用contextClassLoader来处理web服务。还有一些采用 hotswap 特性的框架, 也使用了线程上下文类加载器, 比如 seasar (full stack framework in japenese).

6.1 示例

package com.frank.test;

public interface ISpeak {
    public void speak();
}
//生成的SpeakTest.class文件放置在D:\\lib\\test目录下
public class SpeakTest implements ISpeak {

    @Override
    public void speak() {
        // TODO Auto-generated method stub
        System.out.println("Test");
    }

}
//生成的SpeakTest.class文件放置在D:\\lib目录下
public class SpeakTest implements ISpeak {

    @Override
    public void speak() {
        // TODO Auto-generated method stub
        System.out.println("I\' frank");
    }

}

我们来看下线程下的使用:

DiskClassLoader1 diskLoader1 = new DiskClassLoader1("D:\\lib\\test");
Class cls1 = null;
try {
//加载class文件
cls1 = diskLoader1.loadClass("com.frank.test.SpeakTest");
System.out.println(cls1.getClassLoader().toString());
if(cls1 != null){
    try {
        Object obj = cls1.newInstance();
        Method method = cls1.getDeclaredMethod("speak",null);
        //通过反射调用Test类的speak方法
        method.invoke(obj, null);
    } catch (InstantiationException | IllegalAccessException 
            | NoSuchMethodException
            | SecurityException | 
            IllegalArgumentException | 
            InvocationTargetException e) {
        // TODO Auto-generated catch block
        e.printStackTrace();
    }
}
} catch (ClassNotFoundException e) {
// TODO Auto-generated catch block
e.printStackTrace();
}


DiskClassLoader diskLoader = new DiskClassLoader("D:\\lib");
System.out.println("Thread "+Thread.currentThread().getName()+" classloader: "+Thread.currentThread().getContextClassLoader().toString());
new Thread(new Runnable() {

    @Override
    public void run() {
        System.out.println("Thread "+Thread.currentThread().getName()+" classloader: "+Thread.currentThread().getContextClassLoader().toString());

        // TODO Auto-generated method stub
        try {
            //加载class文件
            //Thread.currentThread().setContextClassLoader(diskLoader);

            ClassLoader cl = Thread.currentThread().getContextClassLoader();
            Class c = cl.loadClass("com.frank.test.SpeakTest");
            System.out.println(c.getClassLoader().toString());
            if(c != null){
                try {
                    Object obj = c.newInstance();
                    Method method = c.getDeclaredMethod("speak",null);
                    //通过反射调用Test类的say方法
                    method.invoke(obj, null);
                } catch (InstantiationException | IllegalAccessException 
                        | NoSuchMethodException
                        | SecurityException | 
                        IllegalArgumentException | 
                        InvocationTargetException e) {
                    // TODO Auto-generated catch block
                    e.printStackTrace();
                }
            }
        } catch (ClassNotFoundException e) {
            // TODO Auto-generated catch block
            e.printStackTrace();
        }
    }
}).start();

这里写图片描述
【图1】

我们可以得到如下的信息:

  1. DiskClassLoader1加载成功了SpeakTest.class文件并执行成功。
  2. 子线程的ContextClassLoader是AppClassLoader。
  3. AppClassLoader加载不了父线程当中已经加载的SpeakTest.class内容

我们修改一下代码,在子线程开头处加上这么一句内容:Thread.currentThread().setContextClassLoader(diskLoader1);

这里写图片描述
【图2】
我们可以得到如下的信息:

  1. 子线程的ContextClassLoader变成了DiskClassLoader

其他

显式调用时,static块在什么时候执行?

  • 当调用forName(String)载入class时执行,如果调用ClassLoader.loadClass并不会执行.forName(String,false,ClassLoader)时也不会执行.
  • 如果载入Class时没有执行static块则在第一次实例化时执行.比如new ,Class.newInstance()操作
  • static块仅执行一次

(2.1.1)JVM内容:Java 类加载与初始化

各个java类由哪些classLoader加载?

  • java类可以通过实例.getClass.getClassLoader()得知
  • 接口由AppClassLoader(System ClassLoader,可以由ClassLoader.getSystemClassLoader()获得实例)载入
  • ClassLoader类由bootstrap loader载入

NoClassDefFoundError和ClassNotFoundException

  • NoClassDefFoundError:当java源文件已编译成.class文件,但是ClassLoader在运行期间在其搜寻路径load某个类时,没有找到.class文件则报这个错
  • ClassNotFoundException:试图通过一个String变量来创建一个Class类时不成功则抛出这个异常

参考文献