1. 前言
cert、sigh和match是Fastlane中的三个Tool,他们都是与证书相关的工具。cert的作用是获取签名证书或删除过期的证书;sigh的作用是管理配置文件(provisioning profile),比如创建新的、修复过期的、删除本地的等;match的主要作用是使用cert和sigh创建新的证书和配置文件,并它们放置在git上,然后重复使用。
2. cert
cert这个Tool下定义了两个Command,分别是create和revoke_expired,其中create是默认Command。
可以通过在终端中执行下列命令调用
#调用create
fastlane cert
fastlane cert create
#调用revoke_expired
fastlane cert revoke_expired
除了在终端使用,cert还可以在lane中被当做action来调用,这也是使用最频繁的调用方式。
当cert被当做action被调用时,其效果和在终端调用fastlane cert [create]的效果是一样的。
cert中的create的作用是获取签名证书和其私钥,然后将签名证书和其私钥(p12)导入到钥匙链中。
为了获取证书,首先它会去检测本地是否存在它想要的证书,如果没有则它会去你的AppleID账号中尝试创建一个新的。
本文只讨论create这个Command,下文中如果没有特殊说明,指的都是这种情况。
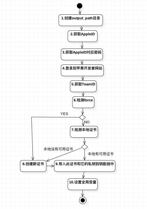
当在终端执行fastlane cert时,其执行逻辑如下

-
创建
:output_path指向的目录 -
获取AppleID 可通过
:username、环境变量CERT_USERNAME、DELIVER_USER、DELIVER_USERNAME或Appfile三种途径获取;如果没有,则在终端请求用户输入AppleID。 -
获取AppleID对应密码 可通过环境变量
FASTLANE_PASSWORD和DELIVER_PASSWORD设置;如果没有,则在终端使用security find-internet-password -g -s deliver.#{AppleID}查看钥匙链中是否存储了对应密码,其中AppleID是[步骤2]中获取的;如果没有,则在终端请求用户输入,并且会将用户输入的密码存储在钥匙链中。 -
登录到苹果开发网站 如果有两步验证,则还需要输入对应手机的验证码
-
获取TeamID 如果这个AppleID账号加入了多个Team,可以通过设置TeamID或TeamName来指定一个Team,具体来说可以通过环境变量
FASTLANE_TEAM_ID、CERT_TEAM_ID或:team_id指定TeamID,通过环境变量FASTLANE_TEAM_NAME,CERT_TEAM_NAME或:team_name指定TeamName,否则,需要用户手动来选择。如果你的AppleID账号只加入了一个Team,则直接使用此Team的TeamID。 -
检测force 6.1. 当
:force为true时,强制创建证书,执行[步骤8] 6.2. 当:force为false时,执行[步骤7] -
检测本地证书 遍历AppleID账号中的已创建证书,检测此证书是否存在于钥匙链中,或者
:output_path目录下是否存在此证书对应的密钥(p12),其具体的检测流程会在下文中讲到。 7.1. 本地有可用证书,执行[步骤9] 7.2. 本地无可用证书,执行[步骤8] -
创建新证书 首先生成CSR文件和RSA密钥对
def create_certificate_signing_request
key = OpenSSL::PKey::RSA.new(2048)
csr = OpenSSL::X509::Request.new
csr.version = 0
csr.subject = OpenSSL::X509::Name.new([
['CN', 'PEM', OpenSSL::ASN1::UTF8STRING]
])
csr.public_key = key.public_key
csr.sign(key, OpenSSL::Digest::SHA1.new)
return [csr, key]
end
然后生成请求
r = request(:post, "account/#{platform_slug(mac)}/certificate/submitCertificateRequest.action", {
teamId: team_id,
type: type,
csrContent: csr,
appIdId: app_id # optional
})
若创建成功,则在output_path目录下存储此新创建的CSR文件、签名证书和签名证书对应的私钥。
AppleID账户下,相同类型的证书只能创建两个,如果已经创建了两个之后,再去尝试创建证书,则会报错。
- 导入此证书和它的私钥到钥匙链中
在终端中使用
security命令来导入
security import certificate_path -k keychain_path -P certificate_password -T /usr/bin/codesign -T /usr/bin/security
其中certificate_path表示要导入证书的路径;
keychain_path表示钥匙链的路径,一般是~/Library/Keychains/login.keychain-db;
certificate_password表示证书的密码,默认是空字符串,通过cert创建的证书的密码为空;
-T usr/bin/codesign表示使用usr/bin/codesign访问这个证书的时候不需要授权,也就是不需要输入钥匙链的密码,这个在CI中会很有用。
最后需要注意的是,如果证书本来就是在钥匙链中,则不会执行这个步骤,也不会执行这条命令,所以在CI中使用时,最好在构建脚本中加上security unlock-keychain -p certificate_password ~/Library/Keychains/login.keychain-db,这条命令的作用和上面的-T类似,但是范围更广,即访问整个钥匙链都不需要输入密码。
- 设置全局变量
设置
CER_CERTIFICATE_ID和CER_FILE_PATH这两个环境变量,分别表示证书的id和证书的路径,证书的路径就是:output_path目录下的证书文件的路径。 如果是在lane中调用cert,则还会设置环境变量SIGH_CERTIFICATE_ID,这样设置之后,如果接下来sigh需要创建一个配置文件,就会使用环境变量SIGH_CERTIFICATE_ID指向的签名证书来创建。(环境变量SIGH_CERTIFICATE_ID仅仅只是在创建新的配置文件的时候才会使用)
2.1. 检测本地证书

- 获取AppleID中已创建的证书列表
根据
:development指定证书的类型,true表示调试证书,false表示生产证书,默认是false,本步骤只获取指定类型的证书。证书列表中的对象的类型都是Spaceship::Portal::Certificate或其子类。 类Spaceship::Portal::Certificate中的实例变量
module Spaceship
module Portal
class Certificate < PortalBase
# @return (String) The ID given from the developer portal. You'll probably not need it.
attr_accessor :id
# @return (String) The name of the certificate
attr_accessor :name
# @return (String) Status of the certificate
attr_accessor :status
# @return (Date) The date and time when the certificate was created
attr_accessor :created
# @return (Date) The date and time when the certificate will expire
attr_accessor :expires
# @return (String) The owner type that defines if it's a push profile or a code signing identity
# @example Code Signing Identity
# "team"
# @example Push Certificate
# "bundle"
attr_accessor :owner_type
# @return (String) The name of the owner
# @example Code Signing Identity (usually the company name)
# "SunApps Gmbh"
# @example Push Certificate (the bundle identifier)
# "tools.fastlane.app"
attr_accessor :owner_name
# @return (String) The ID of the owner, that can be used to fetch more information
attr_accessor :owner_id
# Indicates the type of this certificate
attr_accessor :type_display_id
# @return (Bool) Whether or not the certificate can be downloaded
attr_accessor :can_download
end
end
end
- 获取证书列表中的下一个证书 遍历[步骤1]获取的证书列表 如果下一个证书不存在,则执行[步骤7],表明本地没有可用证书 如果下一个证书存在,则执行[步骤3] 一个InHouse类型的证书对象
<Spaceship::Portal::Certificate::InHouse
id="GF0ZY66W6D",
name="iOS Distribution",
status="Issued",
created=2017-12-19 02:52:11 UTC,
expires=2020-12-18 02:42:11 UTC,
owner_type="team",
owner_name="Communications Corporation Limited",
owner_id="12GF5VQGBX",
type_display_id="9RQEK7MSXA",
can_download=true>
- 下载此证书文件到output_path 根据[步骤2]中获取的证书对象,从AppleID中下载证书文件
r = request(:get, "account/#{platform_slug(mac)}/certificate/downloadCertificateContent.action", {
teamId: team_id,
certificateId: certificate_id,
type: type
})
将下载的证书文件存储在:output_path指向的目录中,指定文件名为#{certificate.id}.cer,certificate.id表示上述证书对象的id。
- 检测本地钥匙链
这一步的目的就是检测本地钥匙链中是否存在[步骤2]中获取的证书,由于无法从钥匙链中获取证书的唯一标识符,所以这里是通过对比证书文件的
SHA1摘要来判断其是否存在。 使用security find-identity -v -p codesigning获取钥匙链中可用的签名证书列表,下列每一条数据都包含了证书的SHA1摘要和其名称
wang:temp mac$ security find-identity -v -p codesigning
1) 9C3C5AE7820F33F6D919595E971C9B458519ACE5 "iPhone Developer"
2) 57F720F51EA851BA8E2D6EC4D4D752F9EF43D2F7 "iPhone Distribution"
2 valid identities found
然后获取[步骤3]中证书文件的SHA1摘要,如果这个摘要存在于上述输出中,则表示这个证书已经在钥匙链中了,执行[步骤8]
如果没有包含,则执行[步骤5]
-
output_path中检测私钥 检测
:output_path目录中是否存在#{certificate.id}.p12,certificate.id表示[步骤2]中获取的证书对象的id,这里是仅仅只是通过文件名来判断其是否存在。 若存在,说明本地存在可用证书,则执行[步骤8] 若不存在,说明本地不存在可用证书,则执行[步骤6] -
从output_path中删除此证书 删除[步骤3]中下载的证书文件
-
本地没有可用证书
-
本地有可用证书
3. sigh
sigh是用于管理配置文件profile,在 sigh这个Tool中,其内部集成了多个Command,分别是renew、download_all、repair、resign、manage,其中默认Command是renew。
renew的作用是从AppleID账号中获取一个可用的配置文件profile,如果没有,则创建一个新的profile,然后将它按照到xcode中。
这里只讨论renew,如果没有特殊说明,指的都是这种情况。
当在终端执行fastlane sigh [renew]时,其执行逻辑如下

前几步与cert类似,只是有一些用来传值的环境变量有些不同。
-
获取AppleID 可通过
:username、环境变量SIGH_USERNAME、DELIVER_USER、DELIVER_USERNAME或Appfile三种途径获取;如果没有,则在终端请求用户输入AppleID。 -
获取AppleID对应密码
-
登录到苹果开发网站
-
获取TeamID 通过环境变量
FASTLANE_TEAM_ID、环境变量SIGH_TEAM_ID或:team_id指定TeamID,通过环境变量FASTLANE_TEAM_NAME,环境变量SIGH_TEAM_NAME或:team_name指定TeamName -
获取profile列表 首先从AppleID账号中,获取所有已创建的provisioning profiles的列表(也包含xcode管理的),然后经过一步步的过滤,最终得到所有可用的profile。 5.1 获取的profile列表有值,则执行[步骤6] 5.2 获取的profile列表有值,则执行[步骤16]
-
获取第一个profile
-
检测force
:force指定是否强制创建新的provisioning profile 7.1:force等于true,执行[步骤8] 7.2:force等于false,执行[步骤10] -
在AppleID中删除此profile 在AppleID账号中,删除[步骤6]中获取的profile
-
在AppleID中创建新的profile 如果是[步骤16]跳转过来的,还需要保证AppleID账号中存在此
:app_identifier -
返回profile 如果
:force等于true,则返回[步骤9]中创建的profile; 如果:force等于false,则返回[步骤6]中获取的profile. -
下载profile文件 之前步骤中提到profile是provisioning profile的概要描述,这里下载的profile文件,则是在项目中使用的配置文件。下载完成后,将文件存储在临时目录中。
-
output_path目录下存储profile文件 将[步骤11]下载的文件移动到
:output_path目录下,如果指定了:filename,则文件名为#{filename}.mobileprovision;否则,文件名为#{type}_#{app_identifier}.mobileprovision,其中type表示prifile的类型,可能是AppStore、AdHoc、InHouse和Development。 -
检测skip_install
:skip_install指定是否安装profile到钥匙链中 如果:skip_install等于true,则执行[步骤15] 如果:skip_install等于false,则执行[步骤14] -
安装profile到钥匙链中 将[步骤12]中的profile文件复制到
~/Library/MobileDevice/Provisioning Profiles/目录下,文件名为#{uuid}.mobileprovision,其中uuid指的是profile的uuid -
返回output_path路径 返回
:output_path指定的目录路径,然后退出程序 -
检测readonly
:readonly指定是否在AppleID账号中创建新的profile 如果:readonly等于false,则执行[步骤9] 如果:readonly等于true,异常退出
3.1 获取profile列表
获取所有已创建的provisioning profiles的列表,然后经过一步步的过滤,最终得到所有可用的profile。

-
下载所有的profile 所有的pofile是指AppleID账号中看得到的所有provisioning profile(即使是invalid)和通过xcode创建的,通过xcode创建的profile不会显示在AppleID中。
-
检测development和adhoc
:development和:adhoc用来指定profile的类型,profile的类型总共有四种,分别是Development、AppStore、AdHoc、InHouse -
检测force 如果
:force是true,则不会删除不可用的profile,因为后面会强制创建新的profile,不会使用当前这些profile,也就无所谓可用还是不可用了。 -
过滤adhoc或appstore 下面是
sigh的源码,个人猜测,下载profile时,返回的json数据中有一个叫做distributionMethod的key,这个key的取值范围是['inhouse', 'store', 'limited', 'direct']。adhoc和appstore类型的profile返回的distributionMethod的值都是store。在本步骤之前都没有区分adhoc和appstore,在这一步骤中,会根据profile中是否带有device来区分这两种类型。
klass = case attrs['distributionMethod']
when 'limited'
Development
when 'store'
AppStore
when 'inhouse'
InHouse
when 'direct'
Direct # Mac-only
else
raise "Can't find class '#{attrs['distributionMethod']}'"
end
- 删除不可用证书的profile 每一个profile都会关联一个签名证书的数组(开发环境的profile的证书数组里可以包含多个签名证书,生产环境的profile只能包含一个签名证书),检测与profile相关联的证书是否在本地钥匙链中,如果不在,则删除此profile。
3.2. 在AppleID中创建新的profile
下面是创建profile时,请求的参数
params = {
teamId: team_id,
provisioningProfileName: name,
appIdId: app_id,
distributionType: distribution_method,
certificateIds: certificate_ids,
deviceIds: device_ids
}
params[:subPlatform] = sub_platform if sub_platform
# if `template_name` is nil, Default entitlements will be used
params[:template] = template_name if template_name
想要在AppleID账号中创建新的profile,首先需要获取上述代码中的各个参数,主要是签名证书列表、包含的设备、发布类型和名称等
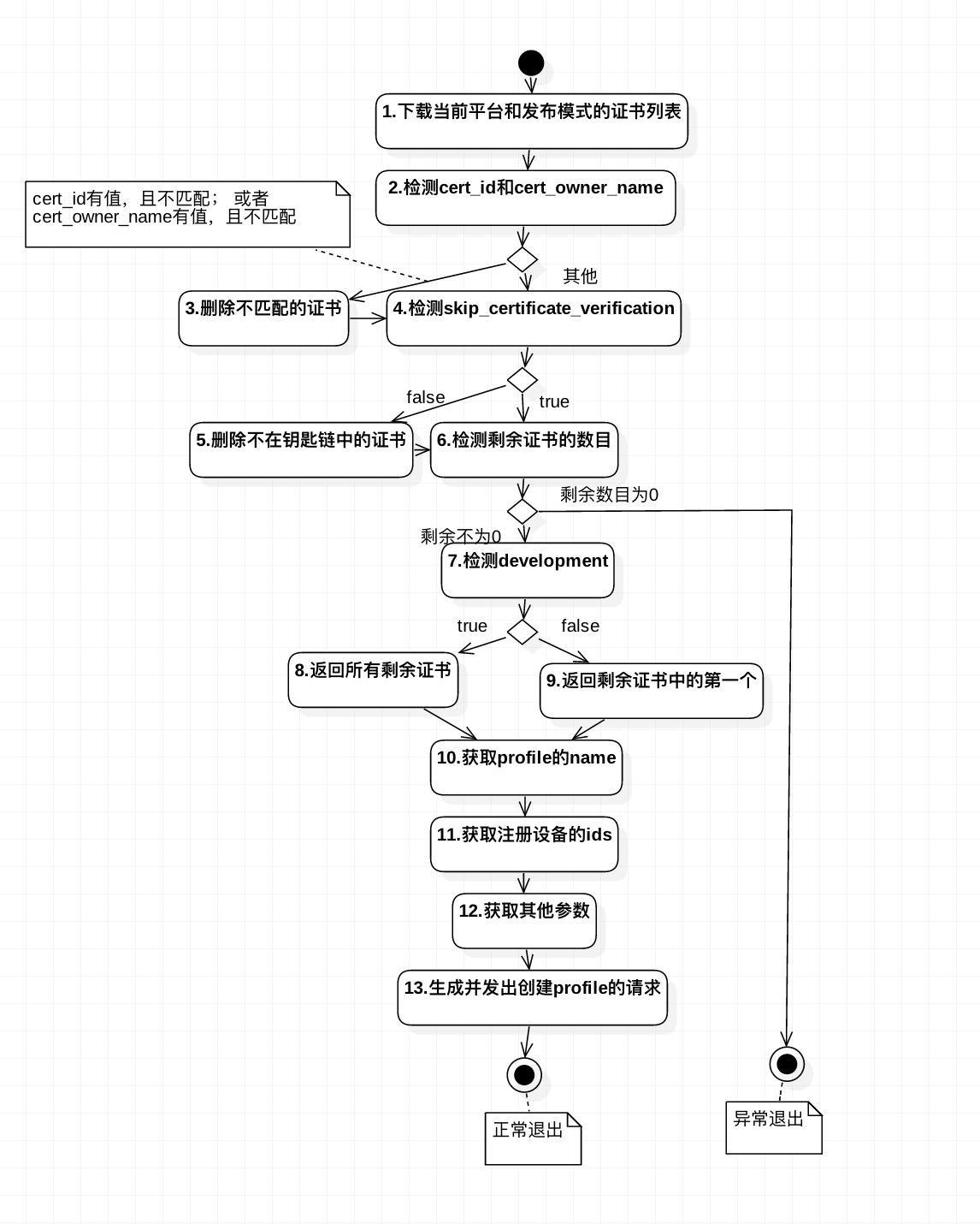
下图中,步骤1到步骤9都是在筛选可用的签名证书列表

-
下载当前平台和发布模式的证书列表 比如当前使用的AppleID账号是一个企业开发者账号,且
:platform等于ios,:development和:adhoc都等于false,则在本步骤中会下载ios平台下所有的In-House签名证书。 -
检测cert_id和cert_owner_name
:cert_id是签名证书的唯一标识符,:cert_owner_name是签名证书所属的team的name。 -
删除不匹配的证书 当
:cert_id有值,且证书的cert_id和它不相等,则从证书列表中删除此证书;:cert_owner_name有值,且证书的cert_owner_name和它不相等,则从证书列表中删除此证书; -
检测skip_certificate_verification
-
删除不在钥匙链中的证书 检测证书是否在本地钥匙链,其具体步骤可查看2.1节的步骤4
-
检测剩余证书的数目 剩余的证书数据为0,异常退出
-
检测development
-
返回所有剩余证书 开发环境下的profile可以包含多个签名证书,所有返回所有的剩余证书
-
返回剩余证书中的第一个 生产环境下的profile只能包含一个签名证书,所有返回剩余证书中的第一个。如果想使用特定的签名证书,最好使用
:cert_id指定。 -
获取profile的name 首先,如果有设置
:provisioning_name,则使用设置的值作为profile的name;否则,使用#{bundle_id} #{profile_type}这种格式,比如com.fastlane.demo InHouse然后,如果skip_fetch_profiles的值是fasle,则会去检测这个名字是否已经被使用了,如果被使用了,就在这个名字后面加上一个空格和一个当前的时间戳。 -
获取注册设备的ids 如果当前的发布模式是
AppStore、InHouse、Direct,即development=false and adhoc=false,ids等于空数组; 否则,ids等于当前平台的所有注册设备的id集合; -
获取其他参数 其他参数还包含
:team_id、:app_identifier、:template_name等,:app_identifier指定的bundle_id必须在AppleID账号中有创建对应的App ID,否则会异常退出。 -
生成并发出创建profile的请求 到了这一步,创建profile请求的参数都已经获取到了,接下来就是发出这个请求。
下面再来看看创建profile时的请求参数
params = {
teamId: team_id,
provisioningProfileName: name,
appIdId: app_id,
distributionType: distribution_method,
certificateIds: certificate_ids,
deviceIds: device_ids
}
params[:subPlatform] = sub_platform if sub_platform
# if `template_name` is nil, Default entitlements will be used
params[:template] = template_name if template_name
创建profile的前提就是要构建好上述代码中的参数,而这些参数又依赖于执行fastlane sigh时传入的外部参数。
下面列出了一些请求参数与外部参数的对照关系
| 请求参数 | 外部参数 |
|---|---|
| teamId | :team_id |
| provisioningProfileName | :provisioning_name |
| appIdId | :app_identifier |
| distributionType | :adhoc、:development |
| certificateIds | :cert_id、:cert_owner_name |
| deviceIds | :platform、:development、:adhoc |
| subPlatform | :platform |
| template | template_name |
通过:platform,可以指定创建profile时的平台。它有三种取值,分别是mac、ios、tvos。
当:platform等于mac或ios时,请求参数subPlatform等于nil;否则subPlatform等于tvos。