前言
- 动画的使用 是
Android开发中常用的知识 - 可是动画的种类繁多、使用复杂,每当需要 采用自定义动画 实现 复杂的动画效果时,很多开发者就显得束手无策
- 本文将献上一份
Android动画的全面介绍攻略,包括动画的种类、使用、原理等,能让你更好地掌握动画 从而实现更加复杂的动画效果
目录
示意图
1. 动画类型
-
Android动画分为两大类:视图动画 & 属性动画,具体如下:
其中,视图动画又分为:补间动画 & 逐帧动画
动画类型
- 下面。我将详细介绍这两大类、三种动画的使用 & 原理
2. 视图动画(View Animation)
- 作用对象:视图(
View) - 具体分类:补间动画 & 逐帧动画
下面会详细介绍这两种视图动画
2.1 补间动画(Tween Animation)
-
简介
示意图
- 分类
根据不同的动画效果,补间动画分为4种动画,具体如下图
不同类型的动画对应于不同的子类
示意图
- 具体使用
请看文章Android 动画:手把手教你使用 补间动画
2.2 逐帧动画
-
简介
示意图
- 具体使用
请看文章Android 逐帧动画:关于 逐帧动画 的使用都在这里了!
3. 属性动画
3.1 为什么要使用属性动画
-
属性动画(
Property Animation)是在Android 3.0(API 11)后才提供的一种全新动画模式 -
那么为什么要提供属性动画(
Property Animation)? -
具体请看下图
示意图
3.2 具体介绍
-
简介
示意图
- 具体使用
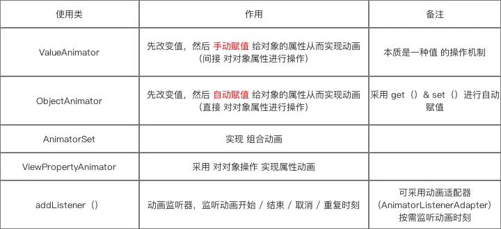
属性动画的使用类主要是:ValueAnimator类 &ObjectAnimator类,具体介绍如下
主要使用类
更加详细使用,请看文章:Android 属性动画:这是一篇很详细的 属性动画 总结&攻略
4. 动画 总结 & 对比
4.1 总结
示意图
4.2 两类动画的区别
两类动画的根本区别在于:是否改变动画本身的属性:
- 视图动画:无改变动画的属性
因为视图动画在动画过程中仅对图像进行变换,从而达到了动画效果
变换操作包括:平移、缩放、旋转和透明
-
属性动画:改变了动画属性 因属性动画在动画过程中对动态改变了对象属性,从而达到了动画效果
-
特别注意
使用视图动画时:无论动画结果在哪,该View的位置不变 & 响应区域都是在原地,不会根据结果而移动;
而属性动画 则会通过改变属性 从而使动画移动
5. 插值器 & 估值器
5.1 简介
示意图
5.2 具体使用
请看文章:Android 动画:你真的会使用插值器与估值器吗?(含详细实例教学)
6. 使用问题 & 建议
- 在使用动画时,需注意许多问题
-
下面,我将全面介绍动画过程中的使用问题 & 建议
示意图
7. 总结
- 本文对
Android动画进行了详细分析,相信通过本文你已经能实现复杂的动画效果 - 关于
Android动画的系列文章- 动画的使用,请参考文章:
Android 属性动画:这是一篇很详细的 属性动画 总结&攻略
Android 动画:手把手教你使用 补间动画
Android 逐帧动画:关于 逐帧动画 的使用都在这里了!
Android 动画:你真的会使用插值器与估值器吗?(含详细实例教学) - 自定义View的原理,请参考文章:
(1)自定义View基础 - 最易懂的自定义View原理系列
(2)自定义View Measure过程 - 最易懂的自定义View原理系列
(3)自定义View Layout过程 - 最易懂的自定义View原理系列
(4)自定义View Draw过程- 最易懂的自定义View原理系列 - 自定义View的应用,请参考文章:
手把手教你写一个完整的自定义View
Path类的最全面详解 - 自定义View应用系列
Canvas类的最全面详解 - 自定义View应用系列
为什么你的自定义View wrap_content不起作用?
- 动画的使用,请参考文章:
- 接下来,我将继续对
Android的相关知识进行分析,有兴趣的可以继续关注Carson_Ho的安卓开发笔记
请点赞!因为你们的赞同/鼓励是我写作的最大动力!
相关文章阅读
Android开发:最全面、最易懂的Android屏幕适配解决方案
Android开发:史上最全的Android消息推送解决方案
Android开发:最全面、最易懂的Webview详解
Android开发:JSON简介及最全面解析方法!
Android四大组件:Service服务史上最全面解析
Android四大组件:BroadcastReceiver史上最全面解析
欢迎关注Carson_Ho的简书!
不定期分享关于安卓开发的干货,追求短、平、快,但却不缺深度。

示意图
示意图
示意图
主要使用类
示意图