iOS Principle:Runloop

729 阅读25分钟

👨🏻‍💻 Github Demo

方便记忆:

  • 实质作用:保证在需要的时候自己跑起来运行,在没有操作的时候就停下来休息
  • 运行机制:启动主线程保证持续运行,处理触摸、定时器、Selector事件,空闲通知CPU释放资源
  • Runloop和线程关系:每个线程有对应runloop,线程结束时销毁
  • Mode:代表RunLoop的运行模式,启动是选择一种mode(currentMode),mode为空立即退出
    • Source1:基于Port通过内核和其他线程相互发送消息
    • Source0:触摸事件,PerformSelectors
    • Timers:定时器,NSTimer
    • Observer:监听器,用于监听RunLoop的状态
  • RunLoop 运行模式
    • kCFRunLoopDefaultMode:App的默认Mode,通常主线程是在这个Mode下运行
    • UITrackingRunLoopMode:界面跟踪 Mode,用于 ScrollView 追踪触摸滑动,保证界面滑动时不受其他 Mode 影响
    • UIInitializationRunLoopMode: 在刚启动 App 时第进入的第一个 Mode,启动完成后就不再使用,会切换到kCFRunLoopDefaultMode
    • GSEventReceiveRunLoopMode: 接受系统事件的内部 Mode,通常用不到
    • kCFRunLoopCommonModes: 这是一个占位用的Mode,作为标记kCFRunLoopDefaultMode和UITrackingRunLoopMode用,并不是一种真正的Mode
  • CFRunLoopObserverRef 监听RunLoop的状态改变
    • kCFRunLoopEntry:RunLoop进入
    • kCFRunLoopBeforeTimers:RunLoop要处理Timers了
    • kCFRunLoopBeforeSources:RunLoop要处理Sources了
    • kCFRunLoopBeforeWaiting:RunLoop要休息了
    • kCFRunLoopAfterWaiting:RunLoop醒来了
    • kCFRunLoopExit:RunLoop退出了
  • 常见的应用场景:
    • 常驻线程
    • 自动释放池
    • AFNetworking的connection连接处理
    • TableView平滑滚动延迟加载图片
    • 程序崩溃时自主处理例,如:弹出提示等

一. RunLoop简介

运行循环,在程序运行过程中循环做一些事情,如果没有Runloop程序执行完毕就会立即退出,如果有Runloop程序会一直运行,并且时时刻刻在等待用户的输入操作。RunLoop可以在需要的时候自己跑起来运行,在没有操作的时候就停下来休息。能够充分节省CPU资源,提高程序性能。

二. RunLoop基本作用

  • 1.保持程序持续运行,程序一启动就会开一个主线程,主线程一开起来就会跑一个主线程对应的RunLoop,RunLoop保证主线程不会被销毁,也就保证了程序的持续运行
  • 2.处理App中的各种事件(比如:触摸事件,定时器事件,Selector事件等)
  • 3.节省CPU资源,提高程序性能,程序运行起来时,当什么操作都没有做的时候,RunLoop就告诉CPU,现在没有事情做,我要去休息,这时CPU就会将其资源释放出来去做其他的事情,当有事情做的时候RunLoop就会立马起来去做事情

我们先通过API内一张图片来简单看一下RunLoop内部运行原理

通过图片可以看出,RunLoop在跑圈过程中,当接收到Input sources 或者 Timer sources时就会交给对应的处理方去处理。当没有事件消息传入的时候,RunLoop就休息了。这里只是简单的理解一下这张图,接下来我们来了解RunLoop对象和其一些相关类,来更深入的理解RunLoop运行流程。

三. RunLoop在哪里开启

UIApplicationMain函数内启动了Runloop,程序不会马上退出,而是保持运行状态。因此每一个应用必须要有一个runloop,我们知道主线程一开起来,就会跑一个和主线程对应的RunLoop,那么RunLoop一定是在程序的入口main函数中开启。

int main(int argc, char * argv[]) {
    @autoreleasepool {
        return UIApplicationMain(argc, argv, nil, NSStringFromClass([AppDelegate class]));
    }
}

进入UIApplicationMain

UIKIT_EXTERN int UIApplicationMain(int argc, char *argv[], NSString * __nullable principalClassName, NSString * __nullable delegateClassName);

我们发现它返回的是一个int数,那么我们对main函数做一些修改

int main(int argc, char * argv[]) {
    @autoreleasepool {
        NSLog(@"开始");
        int re = UIApplicationMain(argc, argv, nil, NSStringFromClass([AppDelegate class]));
        NSLog(@"结束");
        return re;
    }
}

运行程序,我们发现只会打印开始,并不会打印结束,这说明在UIApplicationMain函数中,开启了一个和主线程相关的RunLoop,导致UIApplicationMain不会返回,一直在运行中,也就保证了程序的持续运行。 我们来看到RunLoop的源码

// 用DefaultMode启动
void CFRunLoopRun(void) {    /* DOES CALLOUT */
    int32_t result;
    do {
        result = CFRunLoopRunSpecific(CFRunLoopGetCurrent(), kCFRunLoopDefaultMode, 1.0e10, false);
        CHECK_FOR_FORK();
    } while (kCFRunLoopRunStopped != result && kCFRunLoopRunFinished != result);
}

我们发现RunLoop确实是do while通过判断result的值实现的。因此,我们可以把RunLoop看成一个死循环。如果没有RunLoop,UIApplicationMain函数执行完毕之后将直接返回,也就没有程序持续运行一说了。

四. RunLoop对象

  • Fundation框架(基于CFRunLoopRef的封装) NSRunLoop 对象
  • CoreFoundation CFRunLoopRef 对象

因为Fundation框架是基于CFRunLoopRef的一层OC封装,这里我们主要研究CFRunLoopRef源码

如何获得RunLoop对象

Foundation

[NSRunLoop currentRunLoop]; // 获得当前线程的RunLoop对象
[NSRunLoop mainRunLoop]; // 获得主线程的RunLoop对象

Core Foundation

CFRunLoopGetCurrent(); // 获得当前线程的RunLoop对象
CFRunLoopGetMain(); // 获得主线程的RunLoop对象

五. RunLoop和线程间的关系

  • 1.每条线程都有唯一的一个与之对应的RunLoop对象
  • 2.RunLoop保存在一个全局的Dictionary里,线程作为key,RunLoop作为value
  • 3.主线程的RunLoop已经自动创建好了,子线程的RunLoop需要主动创建
  • 4.RunLoop在第一次获取时创建,在线程结束时销毁

通过源码查看上述对应

// 拿到当前Runloop 调用_CFRunLoopGet0
CFRunLoopRef CFRunLoopGetCurrent(void) {
    CHECK_FOR_FORK();
    CFRunLoopRef rl = (CFRunLoopRef)_CFGetTSD(__CFTSDKeyRunLoop);
    if (rl) return rl;
    return _CFRunLoopGet0(pthread_self());
}

// 查看_CFRunLoopGet0方法内部
CF_EXPORT CFRunLoopRef _CFRunLoopGet0(pthread_t t) {
    if (pthread_equal(t, kNilPthreadT)) {
        t = pthread_main_thread_np();
    }
    __CFLock(&loopsLock);
    if (!__CFRunLoops) {
        __CFUnlock(&loopsLock);
        CFMutableDictionaryRef dict = CFDictionaryCreateMutable(kCFAllocatorSystemDefault, 0, NULL, &kCFTypeDictionaryValueCallBacks);
        // 根据传入的主线程获取主线程对应的RunLoop
        CFRunLoopRef mainLoop = __CFRunLoopCreate(pthread_main_thread_np());
        // 保存主线程 将主线程-key和RunLoop-Value保存到字典中
        CFDictionarySetValue(dict, pthreadPointer(pthread_main_thread_np()), mainLoop);
        if (!OSAtomicCompareAndSwapPtrBarrier(NULL, dict, (void * volatile *)&__CFRunLoops)) {
            CFRelease(dict);
        }
        CFRelease(mainLoop);
        __CFLock(&loopsLock);
    }

    // 从字典里面拿,将线程作为key从字典里获取一个loop
    CFRunLoopRef loop = (CFRunLoopRef)CFDictionaryGetValue(__CFRunLoops, pthreadPointer(t));
    __CFUnlock(&loopsLock);

    // 如果loop为空,则创建一个新的loop,所以runloop会在第一次获取的时候创建
    if (!loop) {  
        CFRunLoopRef newLoop = __CFRunLoopCreate(t);
        __CFLock(&loopsLock);
        loop = (CFRunLoopRef)CFDictionaryGetValue(__CFRunLoops, pthreadPointer(t));

        // 创建好之后,以线程为key runloop为value,一对一存储在字典中,下次获取的时候,则直接返回字典内的runloop
        if (!loop) { 
            CFDictionarySetValue(__CFRunLoops, pthreadPointer(t), newLoop);
            loop = newLoop;
        }
        // don't release run loops inside the loopsLock, because CFRunLoopDeallocate may end up taking it
        __CFUnlock(&loopsLock);
        CFRelease(newLoop);
    }
    if (pthread_equal(t, pthread_self())) {
        _CFSetTSD(__CFTSDKeyRunLoop, (void *)loop, NULL);
        if (0 == _CFGetTSD(__CFTSDKeyRunLoopCntr)) {
            _CFSetTSD(__CFTSDKeyRunLoopCntr, (void *)(PTHREAD_DESTRUCTOR_ITERATIONS-1), (void (*)(void *))__CFFinalizeRunLoop);
        }
    }
    return loop;
}

从上面的代码可以看出,线程和 RunLoop 之间是一一对应的,其关系是保存在一个 Dictionary 里。所以我们创建子线程RunLoop时,只需在子线程中获取当前线程的RunLoop对象即可

[NSRunLoop currentRunLoop];

如果不获取,那子线程就不会创建与之相关联的RunLoop,并且只能在一个线程的内部获取其 RunLoop [NSRunLoop currentRunLoop];方法调用时,会先看一下字典里有没有存子线程相对用的RunLoop,如果有则直接返回RunLoop,如果没有则会创建一个,并将与之对应的子线程存入字典中。当线程结束时,RunLoop会被销毁。

六. RunLoop结构体

通过源码我们找到__CFRunLoop结构体

struct __CFRunLoop {
    CFRuntimeBase _base;
    pthread_mutex_t _lock;            /* locked for accessing mode list */
    __CFPort _wakeUpPort;            // used for CFRunLoopWakeUp 
    Boolean _unused;
    volatile _per_run_data *_perRunData;              // reset for runs of the run loop
    pthread_t _pthread;
    uint32_t _winthread;
    CFMutableSetRef _commonModes;
    CFMutableSetRef _commonModeItems;
    CFRunLoopModeRef _currentMode;
    CFMutableSetRef _modes;
    struct _block_item *_blocks_head;
    struct _block_item *_blocks_tail;
    CFAbsoluteTime _runTime;
    CFAbsoluteTime _sleepTime;
    CFTypeRef _counterpart;
};

除一些记录性属性外,主要来看一下以下两个成员变量

CFRunLoopModeRef _currentMode;
CFMutableSetRef _modes;

CFRunLoopModeRef 其实是指向__CFRunLoopMode结构体的指针,__CFRunLoopMode结构体源码如下

typedef struct __CFRunLoopMode *CFRunLoopModeRef;
struct __CFRunLoopMode {
    CFRuntimeBase _base;
    pthread_mutex_t _lock;    /* must have the run loop locked before locking this */
    CFStringRef _name;
    Boolean _stopped;
    char _padding[3];
    CFMutableSetRef _sources0;
    CFMutableSetRef _sources1;
    CFMutableArrayRef _observers;
    CFMutableArrayRef _timers;
    CFMutableDictionaryRef _portToV1SourceMap;
    __CFPortSet _portSet;
    CFIndex _observerMask;
#if USE_DISPATCH_SOURCE_FOR_TIMERS
    dispatch_source_t _timerSource;
    dispatch_queue_t _queue;
    Boolean _timerFired; // set to true by the source when a timer has fired
    Boolean _dispatchTimerArmed;
#endif
#if USE_MK_TIMER_TOO
    mach_port_t _timerPort;
    Boolean _mkTimerArmed;
#endif
#if DEPLOYMENT_TARGET_WINDOWS
    DWORD _msgQMask;
    void (*_msgPump)(void);
#endif
    uint64_t _timerSoftDeadline; /* TSR */
    uint64_t _timerHardDeadline; /* TSR */
};

主要查看以下成员变量

CFMutableSetRef _sources0;
CFMutableSetRef _sources1;
CFMutableArrayRef _observers;
CFMutableArrayRef _timers;

通过上面分析我们知道,CFRunLoopModeRef代表RunLoop的运行模式,一个RunLoop包含若干个Mode,每个Mode又包含若干个Source0/Source1/Timer/Observer,而RunLoop启动时只能选择其中一个Mode作为currentMode。

Source1/Source0/Timers/Observer分别代表什么

1. Source1 : 基于Port的线程间通信
2. Source0 : 触摸事件,PerformSelectors

我们通过代码验证一下

- (void)touchesBegan:(NSSet<UITouch *> *)touches withEvent:(UIEvent *)event {
    NSLog(@"点击了屏幕");
}

打断点之后打印堆栈信息,当xcode工具区打印的堆栈信息不全时,可以在控制台通过“bt”指令打印完整的堆栈信息,由堆栈信息中可以发现,触摸事件确实是会触发Source0事件。

同样的方式验证performSelector堆栈信息

dispatch_async(dispatch_get_global_queue(0, 0), ^{
    [self performSelectorOnMainThread:@selector(test) withObject:nil waitUntilDone:YES];
});

可以发现PerformSelectors同样是触发Source0事件

其实,当我们触发了事件(触摸/锁屏/摇晃等)后,由IOKit.framework生成一个 IOHIDEvent事件

IOKit是苹果的硬件驱动框架,由它进行底层接口的抽象封装与系统进行交互传递硬件感应的事件,并专门处理用户交互设备,由IOHIDServices和IOHIDDisplays两部分组成,其中IOHIDServices是专门处理用户交互的,它会将事件封装成IOHIDEvents对象

接着用mach port转发给需要的App进程,随后 Source1就会接收IOHIDEvent,之后再回调__IOHIDEventSystemClientQueueCallback(),__IOHIDEventSystemClientQueueCallback()内触发Source0,Source0 再触发 _UIApplicationHandleEventQueue()。所以触摸事件看到是在 Source0 内的。

3. Timers : 定时器,NSTimer

通过代码验证

[NSTimer scheduledTimerWithTimeInterval:3.0 repeats:NO block:^(NSTimer * _Nonnull timer) {
    NSLog(@"NSTimer ---- timer调用了");
}];

打印完整堆栈信息

4. Observer : 监听器,用于监听RunLoop的状态

七. 详解RunLoop相关类及作用

通过上面的分析,我们对RunLoop内部结构有了大致的了解,接下来来详细分析RunLoop的相关类。以下为Core Foundation中关于RunLoop的5个类

  • CFRunLoopRef - 获得当前RunLoop和主RunLoop
  • CFRunLoopModeRef - RunLoop 运行模式,只能选择一种,在不同模式中做不同的操作
  • CFRunLoopSourceRef - 事件源,输入源
  • CFRunLoopTimerRef - 定时器时间
  • CFRunLoopObserverRef - 观察者

1. CFRunLoopModeRef

CFRunLoopModeRef代表RunLoop的运行模式 一个 RunLoop 包含若干个 Mode,每个Mode又包含若干个Source、Timer、Observer 每次RunLoop启动时,只能指定其中一个 Mode,这个Mode被称作 CurrentMode 如果需要切换Mode,只能退出RunLoop,再重新指定一个Mode进入,这样做主要是为了分隔开不同组的Source、Timer、Observer,让其互不影响。如果Mode里没有任何Source0/Source1/Timer/Observer,RunLoop会立马退出 如图所示:

注意:一种Mode中可以有多个Source(事件源,输入源,基于端口事件源例键盘触摸等) Observer(观察者,观察当前RunLoop运行状态) 和Timer(定时器事件源)。但是必须至少有一个Source或者Timer,因为如果Mode为空,RunLoop运行到空模式不会进行空转,就会立刻退出。

系统默认注册的5个Mode:

RunLoop 有五种运行模式,其中常见的有1.2两种

    1. kCFRunLoopDefaultMode:App的默认Mode,通常主线程是在这个Mode下运行
    1. UITrackingRunLoopMode:界面跟踪 Mode,用于 ScrollView 追踪触摸滑动,保证界面滑动时不受其他 Mode 影响
    1. UIInitializationRunLoopMode: 在刚启动 App 时第进入的第一个 Mode,启动完成后就不再使用,会切换到kCFRunLoopDefaultMode
    1. GSEventReceiveRunLoopMode: 接受系统事件的内部 Mode,通常用不到
    1. kCFRunLoopCommonModes: 这是一个占位用的Mode,作为标记kCFRunLoopDefaultMode和UITrackingRunLoopMode用,并不是一种真正的Mode
Mode间的切换

我们平时在开发中一定遇到过,当我们使用NSTimer每一段时间执行一些事情时滑动UIScrollView,NSTimer就会暂停,当我们停止滑动以后,NSTimer又会重新恢复的情况,我们通过一段代码来看一下 代码中的注释也很重要,展示了我们探索的过程

-(void)touchesBegan:(NSSet<UITouch *> *)touches withEvent:(UIEvent *)event {
    // [NSTimer scheduledTimerWithTimeInterval:2.0 target:self selector:@selector(show) userInfo:nil repeats:YES];
    NSTimer *timer = [NSTimer timerWithTimeInterval:2.0 target:self selector:@selector(show) userInfo:nil repeats:YES];
    // 加入到RunLoop中才可以运行
    // 1. 把定时器添加到RunLoop中,并且选择默认运行模式NSDefaultRunLoopMode = kCFRunLoopDefaultMode
    // [[NSRunLoop mainRunLoop] addTimer:timer forMode:NSDefaultRunLoopMode];
    // 当textFiled滑动的时候,timer失效,停止滑动时,timer恢复
    // 原因:当textFiled滑动的时候,RunLoop的Mode会自动切换成UITrackingRunLoopMode模式,因此timer失效,当停止滑动,RunLoop又会切换回NSDefaultRunLoopMode模式,因此timer又会重新启动了

    // 2. 当我们将timer添加到UITrackingRunLoopMode模式中,此时只有我们在滑动textField时timer才会运行
    // [[NSRunLoop mainRunLoop] addTimer:timer forMode:UITrackingRunLoopMode];

    // 3. 那个如何让timer在两个模式下都可以运行呢?
    // 3.1 在两个模式下都添加timer 是可以的,但是timer添加了两次,并不是同一个timer
    // 3.2 使用站位的运行模式 NSRunLoopCommonModes标记,凡是被打上NSRunLoopCommonModes标记的都可以运行,下面两种模式被打上标签
    //0 : <CFString 0x10b7fe210 [0x10a8c7a40]>{contents = "UITrackingRunLoopMode"}
    //2 : <CFString 0x10a8e85e0 [0x10a8c7a40]>{contents = "kCFRunLoopDefaultMode"}
    // 因此也就是说如果我们使用NSRunLoopCommonModes,timer可以在UITrackingRunLoopMode,kCFRunLoopDefaultMode两种模式下运行
    [[NSRunLoop mainRunLoop] addTimer:timer forMode:NSRunLoopCommonModes];
    NSLog(@"%@",[NSRunLoop mainRunLoop]);
}
-(void)show {
    NSLog(@"-------");
}

由上述代码可以看出,NSTimer不管用是因为Mode的切换,因为如果我们在主线程使用定时器,此时RunLoop的Mode为kCFRunLoopDefaultMode,即定时器属于kCFRunLoopDefaultMode,那么此时我们滑动ScrollView时,RunLoop的Mode会切换到UITrackingRunLoopMode,因此在主线程的定时器就不在管用了,调用的方法也就不再执行了,当我们停止滑动时,RunLoop的Mode切换回kCFRunLoopDefaultMode,所以NSTimer就又管用了。 同样道理的还有ImageView的显示,我们直接来看代码,不再赘述了

- (void)touchesBegan:(NSSet<UITouch *> *)touches withEvent:(UIEvent *)event {
    NSLog(@"%s",__func__);
    // performSelector默认是在default模式下运行,因此在滑动ScrollView时,图片不会加载
    // [self.imageView performSelector:@selector(setImage:) withObject:[UIImage imageNamed:@"abc"] afterDelay:2.0 ];
    // inModes: 传入Mode数组
    [self.imageView performSelector:@selector(setImage:) withObject:[UIImage imageNamed:@"abc"] afterDelay:2.0 inModes:@[NSDefaultRunLoopMode,UITrackingRunLoopMode]];
}

使用GCD也可是创建计时器,而且更为精确我们来看一下代码

- (void)touchesBegan:(NSSet<UITouch *> *)touches withEvent:(UIEvent *)event {
    //创建队列
    dispatch_queue_t queue = dispatch_get_global_queue(0, 0);
    //1.创建一个GCD定时器
    /*
    第一个参数:表明创建的是一个定时器
    第四个参数:队列
    */
    dispatch_source_t timer = dispatch_source_create(DISPATCH_SOURCE_TYPE_TIMER, 0, 0, queue);
    // 需要对timer进行强引用,保证其不会被释放掉,才会按时调用block块
    // 局部变量,让指针强引用
    
    self.timer = timer;
    //2.设置定时器的开始时间,间隔时间,精准度
    /*
    第1个参数:要给哪个定时器设置
    第2个参数:开始时间
    第3个参数:间隔时间
    第4个参数:精准度 一般为0 在允许范围内增加误差可提高程序的性能
    GCD的单位是纳秒 所以要*NSEC_PER_SEC
    */
    dispatch_source_set_timer(timer, DISPATCH_TIME_NOW, 2.0 * NSEC_PER_SEC, 0 * NSEC_PER_SEC);

    //3.设置定时器要执行的事情
    dispatch_source_set_event_handler(timer, ^{
    NSLog(@"---%@--",[NSThread currentThread]);
    });
    // 启动
    dispatch_resume(timer);
}

2. CFRunLoopSourceRef事件源(输入源)

Source分为两种

  • Source0:非基于Port的 用于用户主动触发的事件(点击button 或点击屏幕)
  • Source1:基于Port的 通过内核和其他线程相互发送消息(与内核相关)

触摸事件及PerformSelectors会触发Source0事件源在前文已经验证过,这里不在赘述

3. CFRunLoopObserverRef

CFRunLoopObserverRef是观察者,能够监听RunLoop的状态改变

我们直接来看代码,给RunLoop添加监听者,监听其运行状态

- (void)touchesBegan:(NSSet<UITouch *> *)touches withEvent:(UIEvent *)event {
    //创建监听者
    /*
    第一个参数 CFAllocatorRef allocator:分配存储空间 CFAllocatorGetDefault()默认分配
    第二个参数 CFOptionFlags activities:要监听的状态 kCFRunLoopAllActivities 监听所有状态
    第三个参数 Boolean repeats:YES:持续监听 NO:不持续
    第四个参数 CFIndex order:优先级,一般填0即可
    第五个参数 回调 两个参数observer:监听者 activity:监听的事件
    */
    /*
    所有事件
    typedef CF_OPTIONS(CFOptionFlags, CFRunLoopActivity) {
        kCFRunLoopEntry = (1UL << 0),   //   即将进入RunLoop
        kCFRunLoopBeforeTimers = (1UL << 1), // 即将处理Timer
        kCFRunLoopBeforeSources = (1UL << 2), // 即将处理Source
        kCFRunLoopBeforeWaiting = (1UL << 5), //即将进入休眠
        kCFRunLoopAfterWaiting = (1UL << 6),// 刚从休眠中唤醒
        kCFRunLoopExit = (1UL << 7),// 即将退出RunLoop
        kCFRunLoopAllActivities = 0x0FFFFFFFU
    };
    */
    CFRunLoopObserverRef observer = CFRunLoopObserverCreateWithHandler(CFAllocatorGetDefault(), kCFRunLoopAllActivities, YES, 0, ^(CFRunLoopObserverRef observer, CFRunLoopActivity activity) {
            switch (activity) {
            case kCFRunLoopEntry:
                NSLog(@"RunLoop进入");
                break;
            case kCFRunLoopBeforeTimers:
                NSLog(@"RunLoop要处理Timers了");
                break;
            case kCFRunLoopBeforeSources:
                NSLog(@"RunLoop要处理Sources了");
                break;
            case kCFRunLoopBeforeWaiting:
                NSLog(@"RunLoop要休息了");
                break;
            case kCFRunLoopAfterWaiting:
                NSLog(@"RunLoop醒来了");
                break;
            case kCFRunLoopExit:
                NSLog(@"RunLoop退出了");
                break;
            default:
                break;
        }
    });

    // 给RunLoop添加监听者
    /*
    第一个参数 CFRunLoopRef rl:要监听哪个RunLoop,这里监听的是主线程的RunLoop
    第二个参数 CFRunLoopObserverRef observer 监听者
    第三个参数 CFStringRef mode 要监听RunLoop在哪种运行模式下的状态
    */
    CFRunLoopAddObserver(CFRunLoopGetCurrent(), observer, kCFRunLoopDefaultMode);
    /*
    CF的内存管理(Core Foundation)
    凡是带有Create、Copy、Retain等字眼的函数,创建出来的对象,都需要在最后做一次release
    GCD本来在iOS6.0之前也是需要我们释放的,6.0之后GCD已经纳入到了ARC中,所以我们不需要管了
    */
    CFRelease(observer);
}

我们来看一下输出

以上可以看出,Observer确实用来监听RunLoop的状态,包括唤醒,休息,以及处理各种事件。

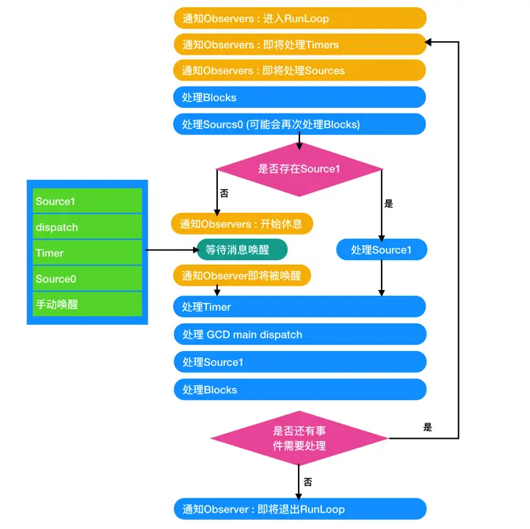
八. RunLoop处理逻辑

这时我们再来分析RunLoop的处理逻辑,就会简单明了很多,现在回头看官方文档RunLoop的处理逻辑,对RunLoop的处理逻辑有新的认识。

源码解析

下面源码仅保留了主流程代码

// 共外部调用的公开的CFRunLoopRun方法,其内部会调用CFRunLoopRunSpecific
void CFRunLoopRun(void) {    /* DOES CALLOUT */
    int32_t result;
    do {
        result = CFRunLoopRunSpecific(CFRunLoopGetCurrent(), kCFRunLoopDefaultMode, 1.0e10, false);
        CHECK_FOR_FORK();
    } while (kCFRunLoopRunStopped != result && kCFRunLoopRunFinished != result);
}

// 经过精简的 CFRunLoopRunSpecific 函数代码,其内部会调用__CFRunLoopRun函数
SInt32 CFRunLoopRunSpecific(CFRunLoopRef rl, CFStringRef modeName, CFTimeInterval seconds, Boolean returnAfterSourceHandled) {     /* DOES CALLOUT */

    // 通知Observers : 进入Loop
    // __CFRunLoopDoObservers内部会调用 __CFRUNLOOP_IS_CALLING_OUT_TO_AN_OBSERVER_CALLBACK_FUNCTION__函数
    if (currentMode->_observerMask & kCFRunLoopEntry ) __CFRunLoopDoObservers(rl, currentMode, kCFRunLoopEntry);

    // 核心的Loop逻辑
    result = __CFRunLoopRun(rl, currentMode, seconds, returnAfterSourceHandled, previousMode);

    // 通知Observers : 退出Loop
    if (currentMode->_observerMask & kCFRunLoopExit ) __CFRunLoopDoObservers(rl, currentMode, kCFRunLoopExit);

    return result;
}

// 精简后的 __CFRunLoopRun函数,保留了主要代码
static int32_t __CFRunLoopRun(CFRunLoopRef rl, CFRunLoopModeRef rlm, CFTimeInterval seconds, Boolean stopAfterHandle, CFRunLoopModeRef previousMode) {
    int32_t retVal = 0;
    do {
        // 通知Observers:即将处理Timers
        __CFRunLoopDoObservers(rl, rlm, kCFRunLoopBeforeTimers); 

        // 通知Observers:即将处理Sources
        __CFRunLoopDoObservers(rl, rlm, kCFRunLoopBeforeSources);

        // 处理Blocks
        __CFRunLoopDoBlocks(rl, rlm);

        // 处理Sources0
        if (__CFRunLoopDoSources0(rl, rlm, stopAfterHandle)) {
            // 处理Blocks
            __CFRunLoopDoBlocks(rl, rlm);
        }

        // 如果有Sources1,就跳转到handle_msg标记处
        if (__CFRunLoopServiceMachPort(dispatchPort, &msg, sizeof(msg_buffer), &livePort, 0, &voucherState, NULL)) {
            goto handle_msg;
        }

        // 通知Observers:即将休眠
        __CFRunLoopDoObservers(rl, rlm, kCFRunLoopBeforeWaiting);

        // 进入休眠,等待其他消息唤醒
        __CFRunLoopSetSleeping(rl);
        __CFPortSetInsert(dispatchPort, waitSet);
        do {
            __CFRunLoopServiceMachPort(waitSet, &msg, sizeof(msg_buffer), &livePort, poll ? 0 : TIMEOUT_INFINITY, &voucherState, &voucherCopy);
        } while (1);

        // 醒来
        __CFPortSetRemove(dispatchPort, waitSet);
        __CFRunLoopUnsetSleeping(rl);

        // 通知Observers:已经唤醒
        __CFRunLoopDoObservers(rl, rlm, kCFRunLoopAfterWaiting);

        handle_msg: // 看看是谁唤醒了RunLoop,进行相应的处理
        if (被Timer唤醒的) {
            // 处理Timer
            __CFRunLoopDoTimers(rl, rlm, mach_absolute_time());
        } else if (被GCD唤醒的) {
            __CFRUNLOOP_IS_SERVICING_THE_MAIN_DISPATCH_QUEUE__(msg);
        } else { // 被Sources1唤醒的
            __CFRunLoopDoSource1(rl, rlm, rls, msg, msg->msgh_size, &reply);
        }

        // 执行Blocks
        __CFRunLoopDoBlocks(rl, rlm);

        // 根据之前的执行结果,来决定怎么做,为retVal赋相应的值
        if (sourceHandledThisLoop && stopAfterHandle) {
            retVal = kCFRunLoopRunHandledSource;
        } else if (timeout_context->termTSR < mach_absolute_time()) {
            retVal = kCFRunLoopRunTimedOut;
        } else if (__CFRunLoopIsStopped(rl)) {
            __CFRunLoopUnsetStopped(rl);
            retVal = kCFRunLoopRunStopped;
        } else if (rlm->_stopped) {
            rlm->_stopped = false;
            retVal = kCFRunLoopRunStopped;
        } else if (__CFRunLoopModeIsEmpty(rl, rlm, previousMode)) {
            retVal = kCFRunLoopRunFinished;
        }
    } while (0 == retVal);
    return retVal;
}

上述源代码中,相应处理事件函数内部还会调用更底层的函数,内部调用才是真正处理事件的函数,通过上面bt打印全部堆栈信息也可以得到验证。

1)__CFRunLoopDoObservers 内部调用: CFRUNLOOP_IS_CALLING_OUT_TO_AN_OBSERVER_CALLBACK_FUNCTION

2)__CFRunLoopDoBlocks 内部调用: CFRUNLOOP_IS_CALLING_OUT_TO_A_BLOCK

3)__CFRunLoopDoSources0 内部调用: CFRUNLOOP_IS_CALLING_OUT_TO_A_SOURCE0_PERFORM_FUNCTION

4)__CFRunLoopDoTimers 内部调用: CFRUNLOOP_IS_CALLING_OUT_TO_A_TIMER_CALLBACK_FUNCTION

5)GCD 调用: CFRUNLOOP_IS_SERVICING_THE_MAIN_DISPATCH_QUEUE

6)__CFRunLoopDoSource1 内部调用: CFRUNLOOP_IS_CALLING_OUT_TO_A_SOURCE1_PERFORM_FUNCTION

RunLoop处理逻辑流程图

此时我们按照源码重新整理一下RunLoop处理逻辑就会很清晰

九. RunLoop退出

  • 1.主线程销毁RunLoop退出
  • 2.Mode中有一些Timer 、Source、 Observer,这些保证Mode不为空时保证RunLoop没有空转并且是在运行的,当Mode中为空的时候,RunLoop会立刻退出
  • 3.我们在启动RunLoop的时候可以设置什么时候停止
[NSRunLoop currentRunLoop]runUntilDate:<#(nonnull NSDate *)#>
[NSRunLoop currentRunLoop]runMode:<#(nonnull NSString *)#> beforeDate:<#(nonnull NSDate *)#>

相关问题

一些有关Runloop的问题

基于NSTimer的轮播器什么情况下会被页面滚动暂停,怎样可以不被暂停,为什么?

NSTimer不管用是因为Mode的切换,因为如果我们在主线程使用定时器,此时RunLoop的Mode为kCFRunLoopDefaultMode,即定时器属于kCFRunLoopDefaultMode,那么此时我们滑动ScrollView时,RunLoop的Mode会切换到UITrackingRunLoopMode,因此在主线程的定时器就不在管用了,调用的方法也就不再执行了,当我们停止滑动时,RunLoop的Mode切换回kCFRunLoopDefaultMode,所有NSTimer就又管用了。若想定时器继续执行,需要将NSTimer 注册为 kCFRunLoopCommonModes 。

延迟执行performSelecter相关方法是怎样被执行的?在子线程中也是一样的吗?

当调用 NSObject 的 performSelecter:afterDelay: 后,实际上其内部会创建一个 Timer 并添加到当前线程的 RunLoop 中。所以如果当前线程没有 RunLoop,则这个方法会失效。

当调用 performSelector:onThread: 时,实际上其会创建一个 Timer 加到对应的线程去,同样的,如果对应线程没有 RunLoop 该方法也会失效。

事件响应和手势识别底层处理是一致的吗,为什么?

事件响应:

苹果注册了一个 Source1 (基于 mach port 的) 用来接收系统事件,其回调函数为 _IOHIDEventSystemClientQueueCallback()。 当一个硬件事件(触摸/锁屏/摇晃等)发生后,首先由 IOKit.framework 生成一个 IOHIDEvent 事件并由 SpringBoard 接收。SpringBoard 只接收按键(锁屏/静音等),触摸,加速,接近传感器等几种 Event,随后用 mach port 转发给需要的App进程。随后苹果注册的那个 Source1 就会触发回调,并调用 _UIApplicationHandleEventQueue() 进行应用内部的分发。

_UIApplicationHandleEventQueue() 会把 IOHIDEvent 处理并包装成 UIEvent 进行处理或分发,其中包括识别 UIGesture/处理屏幕旋转/发送给 UIWindow 等。通常事件比如 UIButton 点击、touchesBegin/Move/End/Cancel 事件都是在这个回调中完成的。

手势识别:

当上面的 _UIApplicationHandleEventQueue() 识别了一个手势时,其首先会调用 Cancel 将当前的 touchesBegin/Move/End 系列回调打断。随后系统将对应的 UIGestureRecognizer 标记为待处理。

苹果注册了一个 Observer 监测 BeforeWaiting (Loop即将进入休眠) 事件,这个Observer的回调函数是 _UIGestureRecognizerUpdateObserver(),其内部会获取所有刚被标记为待处理的 GestureRecognizer,并执行GestureRecognizer的回调。

当有 UIGestureRecognizer 的变化(创建/销毁/状态改变)时,这个回调都会进行相应处理。

界面刷新时,是在什么时候会真正执行刷新,为什么会刷新不及时?

当在操作 UI 时,比如改变了 Frame、更新了 UIView/CALayer 的层次时,或者手动调用了 UIView/CALayer 的 setNeedsLayout/setNeedsDisplay方法后,这个 UIView/CALayer 就被标记为待处理,并被提交到一个全局的容器去。

苹果注册了一个 Observer 监听 BeforeWaiting(即将进入休眠) 和 Exit (即将退出Loop) 事件,回调去执行一个很长的函数:

_ZN2CA11Transaction17observer_callbackEP19__CFRunLoopObservermPv()。这个函数里会遍历所有待处理的 UIView/CAlayer 以执行实际的绘制和调整,并更新 UI 界面。所以说界面刷新并不一定是在setNeedsLayout相关的代码执行后立刻进行的。

项目程序运行中,总是伴随着多次自动释放池的创建和销毁,这些是在什么时候发生的呢?

系统就是通过@autoreleasepool {}这种方式来为我们创建自动释放池的,一个线程对应一个runloop,系统会为每一个runloop隐式的创建一个自动释放池,所有的autoreleasePool构成一个栈式结构,在每个runloop结束时,当前栈顶的autoreleasePool会被销毁,而且会对其中的每一个对象做一次release(严格来说,是你对这个对象做了几次autorelease就会做几次release,不一定是一次),特别指出,使用容器的block版本的枚举器的时候,系统会自动添加一个autoreleasePool

[array enumerateObjectsUsingBlock:^(id obj, NSUInteger idx, BOOL *stop) { 
// 这里被一个局部@autoreleasepool包围着 
}];
当我们在子线程上需要执行代理方法或者回调时,怎么确保当前线程没有被销毁?

首先引入一个概念:Event_loop,一般一个线程执行完任务后就会退出,当需要保证该线程不退出,可以通过类似以下方式:

function do_loop() {
    initialize();
    do {
        var message = get_next_message();
        process_message(message);
    } while (message != quit);
}

开启一个循环,保证线程不退出,这就是Event_loop模型。这是在很多操作系统中都使用的模型,例如OS/iOS中的RunLoop。这种模型最大的作用就是管理事件/消息,在有新消息到来时立刻唤醒处理,没有待处理消息时线程休眠,避免资源浪费。

十. RunLoop 使用场景

1.常驻线程

常驻线程的作用:我们知道,当子线程中的任务执行完毕之后就被销毁了,那么如果我们需要开启一个子线程,在程序运行过程中永远都存在,那么我们就会面临一个问题,如何让子线程永远活着,这时就要用到常驻线程:给子线程开启一个RunLoop

注意:子线程执行完操作之后就会立即释放,即使我们使用强引用引用子线程使子线程不被释放,也不能给子线程再次添加操作,或者再次开启。

子线程开启RunLoop的代码,先点击屏幕开启子线程并开启子线程RunLoop,然后点击button。

- (void)touchesBegan:(NSSet<UITouch *> *)touches withEvent:(UIEvent *)event {
    // 创建子线程并开启
    NSThread *thread = [[NSThread alloc]initWithTarget:self selector:@selector(show) object:nil];
    self.thread = thread;
    [thread start];
}
- (void)show {
    // 注意:打印方法一定要在RunLoop创建开始运行之前,如果在RunLoop跑起来之后打印,RunLoop先运行起来,已经在跑圈了就出不来了,进入死循环也就无法执行后面的操作了。
    // 但是此时点击Button还是有操作的,因为Button是在RunLoop跑起来之后加入到子线程的,当Button加入到子线程RunLoop就会跑起来
    NSLog(@"%s",__func__);
    // 1.创建子线程相关的RunLoop,在子线程中创建即可,并且RunLoop中要至少有一个Timer 或 一个Source 保证RunLoop不会因为空转而退出,因此在创建的时候直接加入
    // 添加Source [NSMachPort port] 添加一个端口
    [[NSRunLoop currentRunLoop] addPort:[NSMachPort port] forMode:NSDefaultRunLoopMode];
    // 添加一个Timer
    NSTimer *timer = [NSTimer scheduledTimerWithTimeInterval:2.0 target:self selector:@selector(test) userInfo:nil repeats:YES];
    [[NSRunLoop currentRunLoop] addTimer:timer forMode:NSDefaultRunLoopMode];
    //创建监听者
    CFRunLoopObserverRef observer = CFRunLoopObserverCreateWithHandler(CFAllocatorGetDefault(), kCFRunLoopAllActivities, YES, 0, ^(CFRunLoopObserverRef observer, CFRunLoopActivity activity) {
        switch (activity) {
        case kCFRunLoopEntry:
            NSLog(@"RunLoop进入");
            break;
        case kCFRunLoopBeforeTimers:
            NSLog(@"RunLoop要处理Timers了");
            break;
        case kCFRunLoopBeforeSources:
            NSLog(@"RunLoop要处理Sources了");
            break;
        case kCFRunLoopBeforeWaiting:
            NSLog(@"RunLoop要休息了");
            break;
        case kCFRunLoopAfterWaiting:
            NSLog(@"RunLoop醒来了");
            break;
        case kCFRunLoopExit:
            NSLog(@"RunLoop退出了");
            break;

        default:
            break;
        }
    });
    // 给RunLoop添加监听者
    CFRunLoopAddObserver(CFRunLoopGetCurrent(), observer, kCFRunLoopDefaultMode);
    // 2.子线程需要开启RunLoop
    [[NSRunLoop currentRunLoop]run];
    CFRelease(observer);
}
- (IBAction)btnClick:(id)sender {
    [self performSelector:@selector(test) onThread:self.thread withObject:nil waitUntilDone:NO];
}
- (void)test {
    NSLog(@"%@",[NSThread currentThread]);
}

注意:创建子线程相关的RunLoop,在子线程中创建即可,并且RunLoop中要至少有一个Timer 或 一个Source 保证RunLoop不会因为空转而退出,因此在创建的时候直接加入,如果没有加入Timer或者Source,或者只加入一个监听者,运行程序会崩溃

2.自动释放池

Timer和Source也是一些变量,需要占用一部分存储空间,所以要释放掉,如果不释放掉,就会一直积累,占用的内存也就越来越大,这显然不是我们想要的。

那么什么时候释放,怎么释放呢?

RunLoop内部有一个自动释放池,当RunLoop开启时,就会自动创建一个自动释放池,当RunLoop在休息之前会释放掉自动释放池的东西,然后重新创建一个新的空的自动释放池,当RunLoop被唤醒重新开始跑圈时,Timer,Source等新的事件就会放到新的自动释放池中,当RunLoop退出的时候也会被释放。

注意:只有主线程的RunLoop会默认启动。也就意味着会自动创建自动释放池,子线程需要在线程调度方法中手动添加自动释放池。

@autorelease{  
    // 执行代码 
}

3.AFNetworking

使用NSOperation+NSURLConnection并发模型都会面临NSURLConnection下载完成前线程退出导致NSOperation对象接收不到回调的问题。AFNetWorking解决这个问题的方法是按照官方的guid NSURLConnection 上写的NSURLConnection的delegate方法需要在connection发起的线程runloop中调用,于是AFNetWorking直接借鉴了Apple自己的一个Demo的实现方法单独起一个global thread,内置一个runloop,所有的connection都由这个runloop发起,回调也是它接收,不占用主线程,也不耗CPU资源。

+ (void)networkRequestThreadEntryPoint:(id)__unused object {
     @autoreleasepool {
          [[NSThread currentThread] setName:@"AFNetworking"];
          NSRunLoop *runLoop = [NSRunLoop currentRunLoop];
          [runLoop addPort:[NSMachPort port] forMode:NSDefaultRunLoopMode];
          [runLoop run];
     }
}

+ (NSThread *)networkRequestThread {
     static NSThread *_networkRequestThread = nil;
     static dispatch_once_t oncePredicate;
     dispatch_once(&oncePredicate, ^{
          _networkRequestThread =
          [[NSThread alloc] initWithTarget:self
               selector:@selector(networkRequestThreadEntryPoint:)
               object:nil];
          [_networkRequestThread start];
     });

     return _networkRequestThread;
}

类似的可以用这个方法创建一个常驻服务的线程。

4.TableView中实现平滑滚动延迟加载图片

利用CFRunLoopMode的特性,可以将图片的加载放到NSDefaultRunLoopMode的mode里,这样在滚动UITrackingRunLoopMode这个mode时不会被加载而影响到。

UIImage *downloadedImage = ...;
[self.imageView performSelector:@selector(setImage:)
     withObject:downloadedImage
     afterDelay:0
     inModes:@[NSDefaultRunLoopMode]];

5.接到程序崩溃时的信号进行自主处理例如弹出提示等

CFRunLoopRef runLoop = CFRunLoopGetCurrent();
NSArray *allModes = CFBridgingRelease(CFRunLoopCopyAllModes(runLoop));
while (1) {
     for (NSString *mode in allModes) {
          CFRunLoopRunInMode((CFStringRef)mode, 0.001, false);
     }
}

6.异步测试

- (BOOL)runUntilBlock:(BOOL(^)())block timeout:(NSTimeInterval)timeout
{
     __block Boolean fulfilled = NO;
     void (^beforeWaiting) (CFRunLoopObserverRef observer, CFRunLoopActivity activity) =
     ^(CFRunLoopObserverRef observer, CFRunLoopActivity activity) {
          fulfilled = block();
          if (fulfilled) {
               CFRunLoopStop(CFRunLoopGetCurrent());
          }
     };

     CFRunLoopObserverRef observer = CFRunLoopObserverCreateWithHandler(NULL, kCFRunLoopBeforeWaiting, true, 0, beforeWaiting);
     CFRunLoopAddObserver(CFRunLoopGetCurrent(), observer, kCFRunLoopDefaultMode);

     // Run!
     CFRunLoopRunInMode(kCFRunLoopDefaultMode, timeout, false);

     CFRunLoopRemoveObserver(CFRunLoopGetCurrent(), observer, kCFRunLoopDefaultMode);
     CFRelease(observer);

     return fulfilled;
}

NSTimer、ImageView显示、PerformSelector等在上面已经有过例子,这里不再赘述。

以上文章整理自:https://juejin.cn/post/6844903598350925831