引子
今天新建项目的时候,发现rdc除原有的分支模式以外还增加了master分支开发模式和git flow模式,这是一件非常令人欣喜的事情——毕竟git flow是一个流传已久的,大家都普遍接受的开发模式。
于是我就把应用删掉了,改用git flow模式,目前体验很完美。
鉴于很多人可能还不太了解git flow,本文就对此分享一些微小的经验。
前言
你会用git吗?
我相信在座的大多数人都会自信的回答:“会”。
而实际上,大家可能从来没有考虑过自己的用法是否真的科学,真的健壮,尤其是项目越来越大,人数越来越多,周期越来越长的时候。
其中,典型的有以下几个问题:
- 当我开发某个功能到一半的时候,PM突然给我安排了一个新的紧急任务,我该怎么开始这个任务,而不影响现在的?
- 当我代码写好了的时候,如何发布?
- 当我发布后,代码出问题了,如何快速修复?
- 以上的情况,还要求修复后,还要包含之后开发的所有代码?
大部分开发人员使用git的时候,基本只使用两个甚至一个分支,所以下面的这些理念,显然是打开了一扇新世界的大门了。
方案
显然,不光代码有代码规范,代码的管理和协同同样需要一个清晰的流程和规范,由此,行业内的通用解决方案是Git Flow。

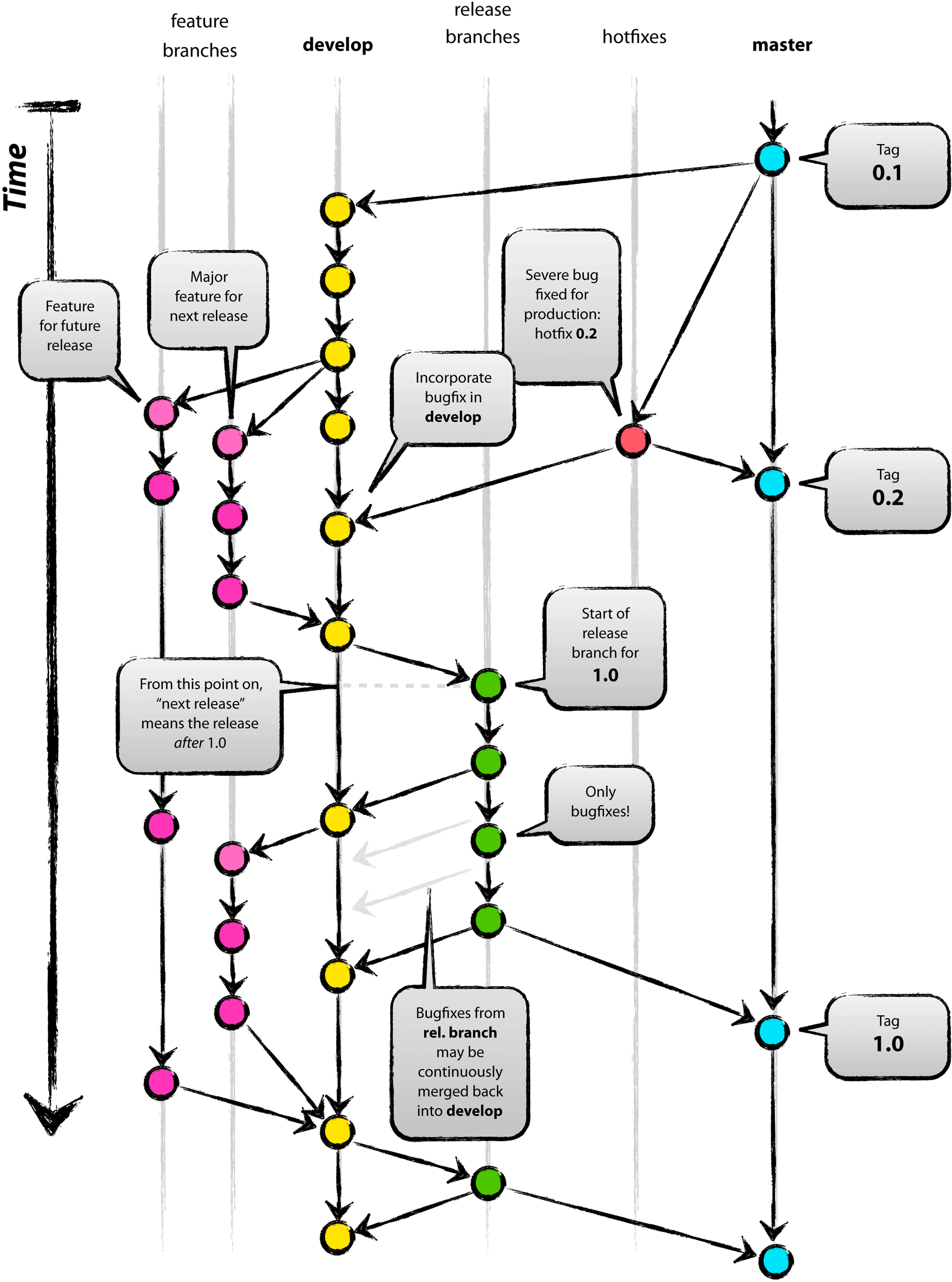
怎么样,眼花缭乱吧,不过我可以给你个建议:把头左转90度,别着急骂....这是office picture,并非我画的。
在上面这幅图上,最上面的一行,代表分支,它们分别是
| 名称 | 解释 |
|---|---|
| master | 这个分支最近发布到生产环境的代码,最近发布的Release, 这个分支只能从其他分支合并,不能在这个分支直接修改 |
| Develop | 这个分支是我们是我们的主开发分支,包含所有要发布到下一个Release的代码,这个主要合并与其他分支,比如Feature分支 |
| Feature | 这个分支主要是用来开发一个新的功能,一旦开发完成,我们合并回Develop分支进入下一个Release |
| Release | 当你需要一个发布一个新Release的时候,我们基于Develop分支创建一个Release分支,完成Release后,我们合并到Master和Develop分支 |
| Hotfix | 当我们在Production发现新的Bug时候,我们需要创建一个Hotfix, 完成Hotfix后,我们合并回Master和Develop分支,所以Hotfix的改动会进入下一个Release. |
实现细则
master分支
在master分枝上工作,我们需要遵循一个基本原则,所有在master分支上的commit应该tag.

feature分支
feature分支做完后,必须合并回develop分支, 合并完分支后一般会删点这个feature分支,但是我们也可以保留

开始一个新的功能的开发
git checkout -b some-feature develop
# Optionally, push branch to origin:
git push -u origin some-feature
# 做一些改动
git status
git add some-file
git commit
开发完成
git pull origin develop
git checkout develop
git merge --no-ff some-feature
git push origin develop
git branch -d some-feature
# If you pushed branch to origin:
git push origin --delete some-feature
release分支
分支名 release/*release分支基于develop分支创建,打完release分支后,我们可以在这个release分支上测试,修改bug等。同时,其它开发人员可以基于开发新的feature,一旦打了release分支之后不要从develop分支上合并新的改动到Release分支
发布release分支时,合并release到master和develop, 同时在master分支上打个tag记住release版本号,然后可以删除release分支了(当然,你可以选择不删除)。

开始release
git checkout -b release-0.1.0 develop
# Optional: Bump version number, commit
# Prepare release, commit
完成release
git checkout master
git merge --no-ff release-0.1.0
git push
git checkout develop
git merge --no-ff release-0.1.0
git push
git branch -d release-0.1.0
# If you pushed branch to origin:
git push origin --delete release-0.1.0
git tag -a v0.1.0 master
git push --tags
hotfix
分支名 hotfix/*hotfix分支基于master分支创建,开发完后需要合并回master和develop分支,同时在master上打一个tag
开始hotfix
git checkout -b hotfix-0.1.1 master
完成hotfix
git checkout master
git merge --no-ff hotfix-0.1.1
git push
git checkout develop
git merge --no-ff hotfix-0.1.1
git push
git branch -d hotfix-0.1.1
git tag -a v0.1.1 master
git push --tags
工具
如果你能坚持看到这里,我真的为你感到欣喜,这说明你是用心学习的,并且是不畏艰险的,毕竟上面那么长的一大串的代码,可能已经使你感到畏惧。
而显然的是,作为通用的一个解决方案,不可能这么繁琐,那么,唯一的可能是——有!工!具!
| 平台 | 命令 | |
|---|---|---|
| OS X | brew install git-flow | |
| Linux | apt-get install git-flow | |
| Windows | wget -q -O - --no-check-certificate github.com/nvie/gitflo… | bash |
| IDEA | Git Flow Integration |
其中还有一大部分是gui的,比较简单,本文就不再赘述了。下面着重介绍下命令行下的使用
- 初始化: git flow init
- 开始新Feature: git flow feature start MYFEATURE
- Publish一个Feature(也就是push到远程): git flow feature publish MYFEATURE
- 获取Publish的Feature: git flow feature pull origin MYFEATURE
- 完成一个Feature: git flow feature finish MYFEATURE
- 开始一个Release: git flow release start RELEASE [BASE]
- Publish一个Release: git flow release publish RELEASE
- 发布Release: git flow release finish RELEASE
别忘了git push --tags - 开始一个Hotfix: git flow hotfix start VERSION [BASENAME]
- 发布一个Hotfix git flow hotfix finish VERSION
仔细观察,这些命令都是有规矩的,它们大概可以如下图表示
