10 个常用的软件架构模式

1,113 阅读6分钟

你是否曾经思考过如何设计大型的企业级系统?在决定启动软件开发之前,首要的是选择恰当的架构来指引系统的功能及质量属性设计。因此在将软件架构应用于设计之前,必需要了解常用的架构模式。

10 个常用的软件架构模式

什么是架构模式?

Wikipedia 的解释:

在软件架构中,架构模式是对特定环境下常见问题的通用且可重用的解决方案。架构模式与软件设计模式很相似,但架构模式的层次更高,且外延更大。

这篇文章将简述常见的 10 种架构模式的概念、用法以及其优缺点。

  1. 分层模式(Layered pattern)
  2. 客户端/服务器模式(Client-server pattern)
  3. 主/从模式(Master-slave pattern)
  4. 管道/过滤器模式(Pipe-filter pattern)
  5. 代理模式(Broker pattern)
  6. 对等模式(Peer-to-peer pattern)
  7. 事件总线模式(Event-bus pattern)
  8. 模型/视图/控制器(MVC)模式(Model-view-controller pattern)
  9. 黑板模式(Blackboard pattern)
  10. 解析器模式(Interpreter pattern)

1. 分层模式(Layered pattern)

分层模式用于对结构化设计的软件进行层次拆解,每个层次为独立的抽象,为其上层抽象提供服务。

系统通常被拆分为以下四个层次:

  • 表示层(也称为 UI 层)
  • 应用层(也称为服务层)
  • 业务逻辑层(也称为领域层)
  • 数据访问层(也称为持久化层)

使用场景

  • 通用桌面应用程序
  • 电子商务 Web 应用

10 个常用的软件架构模式

2. 客户端/服务器模式(Client-server pattern)

客户端/服务器模式由两个部分构成:一个服务器与多个客户端。服务器组件同时为多个客户端组件提供服务。客户端向服务器发启服务请求,服务器将相应服务信息回应给客户端。此外,服务器持续监听来自客户端的请求。

使用场景

  • 电子邮件、文件共享及银行业务等在线应用

10 个常用的软件架构模式

3. 主/从模式(Master-slave pattern)

主/从模式由两个部分构成:主设备与从设备。主服务组件将作业分发给多个从设备组件,并根据这些从设备反馈的结果,计算生成最终结果。

使用场景

  • 数据库复制,主数据库被认定为权威数据源,各从数据库与主数据保持同步
  • 在计算机系统中通过总线互连的各设备(包括主设备与从设备)

10 个常用的软件架构模式

4. 管道/过滤器模式(Pipe-filter pattern)

管道/过滤器模式用于构造用于生成及处理数据流的系统。每个处理过程都封装在 过滤器(filter) 组件之中,要处理的数据通过 管道(pips) 进行投递。管道同时用于作为 过滤器(filter) 间的缓冲及同步。

使用场景

  • 编译器,一系列的过滤器用于词法分析、语法分析、语义分析及代码生成
  • 生物信息学的工作流

10 个常用的软件架构模式

5. 代理模式(Broker pattern)

代理模式用于在结构化系统中对组件解耦。系统内各组件间采用远过程调用(remote service invocations)的方式交互。 代理(Broker) 组件充当组件间通讯的协调角色。

提供服务的组件将其能力(服务以及特性)发布给代理,客户端均向代理请求服务,由代理将请求重定向到先前已发布过对应服务的组件进行处理。

使用场景

  • 消息中间件软件:Apache ActiveMQ,Apache Kafka,RabbitMQ 与 JBoss 等等

10 个常用的软件架构模式

6. 对等模式(Peer-to-peer pattern)

对等模式中的组件称之为对等体(peer),对等体既作为向其他对等体请求服务的客户端,同时也做为响应其他对等体请求的服务端。对等体可以在运行过程中动态地改变其角色,即,既可以单独做为客户端或服务端运行,又可同时作为客户端与服务端运行。

使用场景

10 个常用的软件架构模式

7. 事件总线模式(Event-bus pattern)

事件总线模式应用于事件处理,主要由四个组件构成: 事件源(event source),事件侦听者(event listener),通道(Channel)以及总线(event bus) 。 事件源将消息发布到总线的特定通道,侦听者订阅相应的通道,事件源所发布的消息经通道通告给订阅通道的侦听者。

使用场景

  • Android 开发
  • 通告(Notification)服务

10 个常用的软件架构模式

8. 模型/视图/控制器(MVC)模式(Model-view-controller pattern)

模型/视图/控制器模式(简称 MVC 模式)将交互式应用程序拆分为三个部分:

  1. 模型(model) – 包含核心功能及数据
  2. 视图(view) – 呈现信息给用户(通过有多个视图)
  3. 控制器(controller) – 处理用户的输入操作

MVC 模式通过将内部信息表示、用户信息呈现以及用户操作接收分开的方式解耦组件,实现高效代码重用。

使用场景

  • 主流开发语言所构建的互联网网页应用架构
  • DjangoRails 等网页应用开发框架

10 个常用的软件架构模式

9. 黑板模式(Blackboard pattern)

黑板模式适用于 无预知确定解决策略 的问题,主要由三个组件构成:

  • 黑板(blackboard) – 用于存储解空间对象的结构化全局内存
  • 知识(knowledge) 源 – 能自表意的专用模块
  • 控制(control) 组件 – 选择、配置与执行的模块

所有的组件均能访问黑板,组件可将新生成的数据对象写入黑板,也可以通过模式匹配从黑板中获取知识源所生成的特定数据。

使用场景

  • 语音识别
  • 车辆识别和追踪
  • 蛋白质的结构鉴定
  • 声纳信号解析

10 个常用的软件架构模式

10. 解析器模式(Interpreter pattern)

解析器模式用于设计语言的解析程序,主要用于指定评估程序代码行,即解析出特定语言的语句与表达式,其核心思想是为语言的每个符号定义相应的类。

使用场景

  • SQL 等数据库查询语言
  • 通讯协议描述语言

10 个常用的软件架构模式

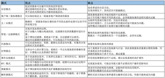
上述架构模式的对比

在此我向大家推荐一个架构学习交流群。交流学习群号:575745314 里面会分享一些资深架构师录制的视频录像:有Spring,MyBatis,Netty源码分析,高并发、高性能、分布式、微服务架构的原理,JVM性能优化、分布式架构等这些成为架构师必备的知识体系。还能领取免费的学习资源,目前受益良多

下表格总结了各架构模式的优缺点

10 个常用的软件架构模式


注:

关注作者公众号:JAVA烂猪皮  了解更多架构知识