Android组件化开发框架

869 阅读5分钟

欢迎转载,转载时请注明出处和作者 作者:kerwin 原文地址: http://www.jianshu.com/p/3ed9f4c87990

####打造自己的组件化开发框架

为什么会有这篇文章:长时间的build,不断重复出现的bug,多次重复开发的烦躁

###一、组件化介绍
####0、什么是组件化

组件化就是将工程按照不同的属性拆分成各个独立的子工程的过程。

组件是组件化的输出产物,不同的组件最终进行组装就是完整的工程。

####1、为什么要做组件化

用产品思维的一个理念就是,为了更容易让用户(开发人员以及测试人员)做正确的事情。因为随着业务越来越复杂,代码量越来越盘大的时候,开发人员在开发新功能或修改bug的时候有时候会不小心将其他正常的功能修改出新bug。而组件化之后,每一个组件都是独立的互不影响。开发完成后,也能对单个组件进行单独发布,测试人员就能对该组件进行单独的测试,而不用受其他不相关的组件的影响。

####2、组件化与模块化和插件化的区别

组件化与模块化的差别

组件化与模块化的区别.png

(图片来源:http://www.cnblogs.com/mfc-itblog/p/5385773.html)
组件的粒度大于模块,组件由数个不同的模块按需组合而来。

组件化与插件化的差别

组件化与插件化的区别.png

  (图片来源:http://www.cnblogs.com/android-blogs/p/5703355.html)
差别在于,组件化是编译时合并到主工程,插件化是运行时加载到主工程

###3、组件化的优点和缺点

优点:
  单独编译,便于开发,提升编译速度。
  组件分离,便于维护,提高重用效率。
  单独发布,便于测试,提升测试准度。
缺点:
  对开发管理的要求更高

###二、组件化的架构设计 ####0、设计要求
  1. 稳定高可用   2. 灵活发布
  3. 可复用

####1、整体架构设计图
  首先我们先看一下常规的架构设计

架构图-常规的App.png

  再看业务模块化后的架构设计

架构图-模块化App.png

  最后是组件化的架构设计

架构图-组件化App.png

####2、组件交互

数据路由.png
  因为组件与组件之间不能相互引用,所以组件与组件的交互需要一个中间件Router,组件进行交互之前需要通过Router进行寻址中转传递彼此的接口。 ####3、工程发布流图

工程发布流程.png
  与正常发布流程相同,先打包组件,然后最终在App中将组件合并后打包为apk文件发布。

###三、组件化的技术难点
####0、热插拔的实现
  热插拔不是一个新词,这里的热插拔的与常规的还是有一定的区别。
  热插拔:添加依赖(插),则这个组件的数据库、组件初始化、组件接口自动可用,去除依赖(拔),则这个组件的所有功能全部移除,并且不影响其他组件的编译和发布。详细看下面的数据库和App初始化的工作流程

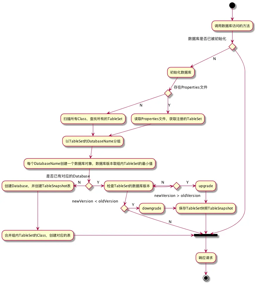
####1、数据库合并与拆分

  实现方式:
  方式1、在App中添加配置文件db_libraries.properties,配置文件中添加对应的组件的TableSetHelper,数据库初始化时读取配置文件中的内容通过反射调用组件中的TableSetHelper的方法。
  兼容方式2、(如果没有配置文件才执行)数据库初始化时扫描所有的Class,找出所有extends TableSetHelper并有**@TableSetLibrary**注解的Class,反射调用其中的方法。

数据库设计uml类图

DBLibrary.png

数据库合并及升级流程图

组件化数据库合并.png

####2、组件Application生命周期

实现方式:
方式1:在App中添加配置文件app_libraries.properties,配置文件中添加对应的组件的Application,App初始化时读取配置文件中的内容通过反射调用组件中的Application的生命周期方法。

兼容方式2:(如果没有配置文件才执行)App初始化时扫描所有的Class,找出所有extends Application并有**@Applibrary**注解的Class,反射调用其中的生命周期方法。

App初始化流程设计uml类图

Applibrary.png

App初始化流程

App初始化流程.png

####3、组件之间的解耦与交互

为了达到组件之间的解耦,组件之间不能直接依赖,采用Router中间件的方式进行转接。

组件之间交互流图

数据路由访问流图.png

使用方法:

Router module中添加对应的接口

 public interface ISum{
      int sum(int a , int b);
 }

在实现的Module中(ModuleA)添加对应的实现

@Data
public class SumImp implements ISum{
     int sum(int a , int b){
       return a+b;
     }
}

编译时IOC框架会扫描获取到Data注解,自动在对应的ModuleA中生成一个类

public class ISumImpFactory {

  public ISumImpFactory() {

  }

  public static final ISum generator() {
   return new SumImp();
  }
}

在另一个ModuleB中要使用这个接口时调用
DataRouter.findApi(ISum.class) DataRouter会尝试调用
ISum sum = ISumImpFactory.generator();
返回给ModuleB。 ModuleB 就能使用sum与ModuleA进行交互。

####4、android.library依赖注入问题

在Library类型的Module中,R文件的ID并不是常量,这将导致ioc注入框架无法正常使用,这里的解决办法是利用Gradle动态复制一份R类生成新的R文件(K.java),使用的时候使用新生成的K文件即可。

if (tsk.name.endsWith("Resources") && tsk.name.startsWith("process")) {
        def taskName = tsk.name.replace("process", "").replace("Resources", "")
        def taskR2 = task("build" + taskName + "K", dependsOn: tsk) {}
        taskR2.doLast {
            GeneroteK.autoGenerotaK(project)
        }
        tsk.doLast {
            println "doLast:" + name
            GeneroteK.autoGenerotaK(project)
        }
    }

####5、Activity交互回调

Activity、Service等之间的数据交互均是使用Bundle传递,而Bundle只能传递基础数据类型以及Serializable序列化的对象,这样有比较大的局限性,尤其是某个Activity需要接收多种数据回调的时候尤其不方便。

这里研究了一种新的方式:使用Java的动态代理传递一个代理的接口回调给Bundle,然后使用代理的回调对象与调用者进行交互。

代码示例:

public <T> T newProxy(Class<T> t, T o) {
    MyHandle handle = new MyHandle(toString());
    T callBack = (T) Proxy.newProxyInstance(getClass().getClassLoader(), new Class[]{t},
            handle);
    ProxyStore.callBack.put(toString(), new WeakReference<Object>(o));
    return callBack;
}

private class MyHandle implements InvocationHandler, Serializable {
    String generator;
    MyHandle(String generator) {
        this.generator = generator;
    }
    public Object invoke(Object proxy, Method method, Object[] args) throws Throwable {
        return method.invoke(ProxyStore.callBack.get(generator).get(), args);
    }
}

###四、开发管理

说了这么多,看起来这么复杂,开发的时候会不会很难,发布的时候会不会很麻烦?其实跟正常发布没有任何区别。

开发流程.png

源码实现:stitcher 框架