从源码解读Category实现原理

3,814 阅读9分钟

什么是category?

category是 Objective-C 2.0 之后添加的语言特性,主要作用是为已经存在的类添加方法。除此之外,Apple 还推荐了category 的另外两个使用场景。

  1. 可以把类的实现分开在几个不同的文件里面。这样做有几个显而易见的好处
    • 可以减少单个文件的体积
    • 可以把不同的功能组织到不同的 category 里
    • 可以由多个开发者共同完成一个类
    • 可以按需加载想要的 category 等等
  2. 声明私有方法

不过除了apple推荐的使用场景,还衍生出了 category 的其他几个使用场景:

  • 模拟多继承
  • 把framework的私有方法公开

category特点

  • category 只能给某个已有的类扩充方法,不能扩充成员变量
  • category 中也可以添加属性,只不过 @property 只会生成 settergetter 的声明,不会生成 settergetter 的实现以及成员变量
  • 如果 category 中的方法和类中原有方法同名,category 中的方法会覆盖掉类中原有的方法
  • 如果多个 category 中存在同名的方法,运行时到底调用哪个方法由编译器决定,后面参与编译的方法会覆盖前面同名的方法,所以最后一个参与编译的方法会被调用

这里说的是覆盖而不是替换,是因为后编译的方法被放在了方法列表的前面而已,runtime机制先找到前面的方法来执行

Category VS Extension

category 常常拿来与 extension 做比较,extension 一样可以添加属性和方法,extension 看起来很像一个匿名的 category。但实际上两者几乎完全是两个东西

  • extension 运行在编译期,它就是类的一部分,拓展的方法,属性和变量一起形成一个完整的类。category 是运行期决议的,此时对象的内存布局已经确定,无法再添加实例变量
  • extension 一般用来隐藏类的私有信息,你必须有一个类的源码才能为一个类添加 extension
  • extension 和 category 都可以添加属性,但是 category 的属性不能生成成员变量和 getter、setter 方法的实现

category原理

讲了一堆category的作用和特点,我们来看一下category的定义

typedef struct category_t *Category;

struct category_t {
    const char *name;	//category名称
    classref_t cls; 	//要拓展的类
    struct method_list_t *instanceMethods; //给类添加的实例方法的列表
    struct method_list_t *classMethods;  //给类添加的类方法的列表
    struct protocol_list_t *protocols;  //给类添加的协议的列表
    struct property_list_t *instanceProperties;  //给类添加的属性的列表
};

实际上 Category 是一个 category_t 的结构体,里面维护着类的信息和category的名称,以及类方法列表,实例方法列表,协议的列表和属性的列表

那么Category是怎么加载的呢?

我们知道,Objective-C 的运行是依赖 OC 的 runtime 的, 而 OC 的 runtime 和其他系统库一样,是OS X和iOS通过dyld动态加载的

我们从OC运行时,入口方法出发

void _objc_init(void)
{
    static bool initialized = false;
    if (initialized) return;
    initialized = true;
    
    // fixme defer initialization until an objc-using image is found?
    environ_init();
    tls_init();
    static_init();
    lock_init();
    exception_init();

    _dyld_objc_notify_register(&map_images, load_images, unmap_image);
}

到真正完成绑定 category 的函数attachCategories中间的函数调用栈是

void _objc_init(void);
└── void map_images(...);
    └── void map_images_nolock(...);
        └── void _read_images(...);
            └── void _read_images(...);
                └── static void remethodizeClass(Class cls);
                    └──attachCategories(Class cls, category_list *cats, bool flush_caches);

我们来看一下 attachCategories 源码的简易版:

static void 
attachCategories(Class cls, category_list *cats, bool flush_caches)
{
    if (!cats) return;
    
    bool isMeta = cls->isMetaClass();

    method_list_t **mlists = (method_list_t **)
        malloc(cats->count * sizeof(*mlists));

    int mcount = 0;
    int i = cats->count;
    bool fromBundle = NO;
    while (i--) {
        auto& entry = cats->list[i];

        method_list_t *mlist = entry.cat->methodsForMeta(isMeta);
        if (mlist) {
            mlists[mcount++] = mlist;
            fromBundle |= entry.hi->isBundle();
        }
    }

    auto rw = cls->data();

    prepareMethodLists(cls, mlists, mcount, NO, fromBundle);
    rw->methods.attachLists(mlists, mcount);
    free(mlists);
    if (flush_caches  &&  mcount > 0) flushCaches(cls);
}

从上面的代码可以看出,增加方法的操作实际是分配一个大的实例方法列表 method_list_t **mlists = (method_list_t **) malloc(cats->count * sizeof(*mlists)); 再通过 for 循环将category中的方法列表填入这个大的列表,最后交给 rw->methods.attachLists(mlists, mcount);将方法列表增加到类的方法列表上去。其他的属性添加与此类似

我们再看一段 attachLists的源码

void attachLists(List* const * addedLists, uint32_t addedCount) {
 if (hasArray()) {
        
        //旧的方法列表的长度
        uint32_t oldCount = array()->count;
        
        //新的方法列表的长度
        uint32_t newCount = oldCount + addedCount;
        
        setArray((array_t *)realloc(array(), array_t::byteSize(newCount)));
        array()->count = newCount;
        
        //从addedCount的偏移量添加旧的方法列表
        memmove(array()->lists + addedCount, array()->lists, 
                oldCount * sizeof(array()->lists[0]));
        //从开始添加新方法列表
        memcpy(array()->lists, addedLists, 
               addedCount * sizeof(array()->lists[0]));
        }
}

从上面的代码也验证了我们上面所说的,同名的方法是覆盖而不是替换,category的方法被放到了新方法列表的前面

category和关联对象

如上所述,category 的属性不能生成成员变量和 gettersetter 方法的实现,我们要自己实现 gettersetter 方法,需借助关联对象来实现

关联对象来实现提供三个接口 objc_setAssociatedObject,objc_getAssociatedObject,objc_removeAssociatedObjects,他们分别调用的是

id objc_getAssociatedObject(id object, const void *key) {
    return _object_get_associative_reference(object, (void *)key);
}

void objc_setAssociatedObject(id object, const void *key, id value, objc_AssociationPolicy policy) {
    _object_set_associative_reference(object, (void *)key, value, policy);
}

void objc_removeAssociatedObjects(id object) 
{
    if (object && object->hasAssociatedObjects()) {
        _object_remove_assocations(object);
    }
}

他们调用的接口都位于 objc-references.mm文件中,

_object_get_associative_reference
id _object_get_associative_reference(id object, void *key) {
    id value = nil;
    uintptr_t policy = OBJC_ASSOCIATION_ASSIGN;
    {
        AssociationsManager manager;
        AssociationsHashMap &associations(manager.associations());
        disguised_ptr_t disguised_object = DISGUISE(object);
        AssociationsHashMap::iterator i = associations.find(disguised_object);
        if (i != associations.end()) {
            ObjectAssociationMap *refs = i->second;
            ObjectAssociationMap::iterator j = refs->find(key);
            if (j != refs->end()) {
                ObjcAssociation &entry = j->second;
                value = entry.value();
                policy = entry.policy();
                if (policy & OBJC_ASSOCIATION_GETTER_RETAIN) {
                    objc_retain(value);
                }
            }
        }
    }
    if (value && (policy & OBJC_ASSOCIATION_GETTER_AUTORELEASE)) {
        objc_autorelease(value);
    }
    return value;
}

这段代码引用的类型有

  • AssociationsManager
  • AssociationsHashMap
  • ObjcAssociationMap
  • ObjcAssociation

AssociationsManager源码

spinlock_t AssociationsManagerLock;

class AssociationsManager {
    static AssociationsHashMap *_map;
public:
    // 初始化时候
    AssociationsManager()   { AssociationsManagerLock.lock(); }
    // 析构的时候
    ~AssociationsManager()  { AssociationsManagerLock.unlock(); }
    
    // associations 方法用于取得一个全局的 AssociationsHashMap 单例
    AssociationsHashMap &associations() {
        if (_map == NULL)
            _map = new AssociationsHashMap();
        return *_map;
    }
};

AssociationsManager 初始化一个 AssociationsHashMap 的单例,用自旋锁 AssociationsManagerLock 保证线程安全

AssociationsHashMap源码

class AssociationsHashMap : public unordered_map<disguised_ptr_t, ObjectAssociationMap *, DisguisedPointerHash, DisguisedPointerEqual, AssociationsHashMapAllocator> {
    public:
        void *operator new(size_t n) { return ::malloc(n); }
        void operator delete(void *ptr) { ::free(ptr); }
    };
    

AssociationsHashMap 是一个map类型,用于保存对象的对象的 disguised_ptr_tObjectAssociationMap 的映射

ObjectAssociationMap源码

class ObjectAssociationMap : public std::map<void *, ObjcAssociation, ObjectPointerLess, ObjectAssociationMapAllocator> {
    public:
        void *operator new(size_t n) { return ::malloc(n); }
        void operator delete(void *ptr) { ::free(ptr); }
    };

ObjectAssociationMap 则保存了从 key 到关联对象 ObjcAssociation 的映射,这个数据结构保存了当前对象对应的所有关联对象

ObjcAssociation源码

class ObjcAssociation {
        uintptr_t _policy;
        id _value;
    public:
        ObjcAssociation(uintptr_t policy, id value) : _policy(policy), _value(value) {}
        ObjcAssociation() : _policy(0), _value(nil) {}

        uintptr_t policy() const { return _policy; }
        id value() const { return _value; }
        
        bool hasValue() { return _value != nil; }
    };

ObjcAssociation 就是真正的关联对象的类,上面的所有数据结构只是为了更好的存储它。

最关键的 ObjcAssociation 包含了 policy 以及 value

用一张图解释他们的关系就是:

从上图我们不难看出 _object_get_associative_reference 获取关联对象的步骤是:

  1. AssociationsHashMap &associations(manager.associations()) 获取 AssociationsHashMap 的单例对象 associations
  2. disguised_ptr_t disguised_object = DISGUISE(object) 获取对象的地址
  3. 通过对象的地址在 associations 中获取 AssociationsHashMap迭代器
  4. 通过 key获取到 ObjectAssociationMap的迭代器
  5. 最后得出关联对象类 ObjcAssociation 的实例 entry,再获取到 valuepolicy 的值
_object_set_associative_reference
void _object_set_associative_reference(id object, void *key, id value, uintptr_t policy) {
    // retain the new value (if any) outside the lock.
    uintptr_t old_policy = 0; // NOTE:  old_policy is always assigned to when old_value is non-nil.
    id new_value = value ? acquireValue(value, policy) : nil, old_value = nil; // 调用 acquireValue 对 value 进行 retain 或者 copy
    {

        // & 取地址 *是指针,就是地址的内容
        AssociationsManager manager;  // 初始化一个 AssociationsManager 类型的变量 manager
        AssociationsHashMap &associations(manager.associations());   // 取得一个全局的 AssociationsHashMap 单例
        if (new_value) {

            // 如果new_value不为空,开始遍历associations指向的map,查找object对象是否存在保存联合存储数据的ObjectAssociationMap对象

            // 查找map中是否包含某个关键字条目,用 find() 方法,传入的参数是要查找的key(被关联对象的内存地址),在这里需要提到的是begin()和end()两个成员,分别代表map对象中第一个条目和最后一个条目,这两个数据的类型是iterator.
            // 定义一个条目变量 i (实际是指针)
            AssociationsHashMap::iterator i = associations.find(object);  // AssociationsHashMap 是一个无序的哈希表,维护了从对象地址到 ObjectAssociationMap 的映射;


            // iterator是 C++ 中的迭代器 , 这句话是定义一个 AssociationsHashMap::iterator 类型的变量 i,初始化为 associations.find(object) , associations是AssociationsHashMap类型对象。

            // 通过map对象的方法获取的iterator数据类型 是一个std::pair对象
            // 根据对象地址获取起对应的 ObjectAssociationMap对象
            if (i != associations.end()) {
                // 存在

                // object对象在associations指向的map中存在一个ObjectAssociationMap对象refs

                // ObjectAssociationMap 是一个 C++ 中的 map ,维护了从 key(就是外界传入的key) 到 ObjcAssociation 的映射,即关联记录
                ObjectAssociationMap *refs = i->second;              //  指针 调用方法 需要用 ->   i 是 AssociationsHashMap    i->second 表示ObjectAssociationMap  i->first 表示对象的地址
                ObjectAssociationMap::iterator j = refs->find(key);  //  根据传入的关联对象的key(一个地址)获取其对应的关联对象  ObjectAssociationMap


                // 关联对象是否存在
                if (j != refs->end()) {
                    // 使用过该key保存value,用新的value和policy替换掉原来的值
                    // 如果存在 持有旧的关联对象
                    ObjcAssociation &old_entry = j->second;  
                    old_policy = old_entry.policy;
                    old_value = old_entry.value;

                    // 存入新的关联对象
                    old_entry.policy = policy;
                    old_entry.value = new_value;
                } else {
                    // 没用使用过该key保存value,将value和policy保存到key映射的map中
                    // 如果不存在 直接存入新的关联对象
                    (*refs)[key] = ObjcAssociation(policy, new_value);   // 对map 插入元素
                }
            }
            else {

                // 不存在
                // 没有object就创建
                // create the new association (first time).
                ObjectAssociationMap *refs = new ObjectAssociationMap;
                associations[object] = refs;
                (*refs)[key] = ObjcAssociation(policy, new_value);
                _class_setInstancesHaveAssociatedObjects(_object_getClass(object));
            }
        } else {
            // setting the association to nil breaks the association.
            AssociationsHashMap::iterator i = associations.find(object);
            if (i !=  associations.end()) {
                ObjectAssociationMap *refs = i->second;
                ObjectAssociationMap::iterator j = refs->find(key);
                if (j != refs->end()) {
                    ObjcAssociation &old_entry = j->second;
                    old_policy = old_entry.policy;
                    old_value = (id) old_entry.value;

                    // 从 map中删除该项
                    refs->erase(j);
                }
            }
        }
    }

    // 旧的关联对象是否存在,如果存在,释放旧的关联对象。
    // release the old value (outside of the lock).
    if (old_value) releaseValue(old_value, old_policy);
}

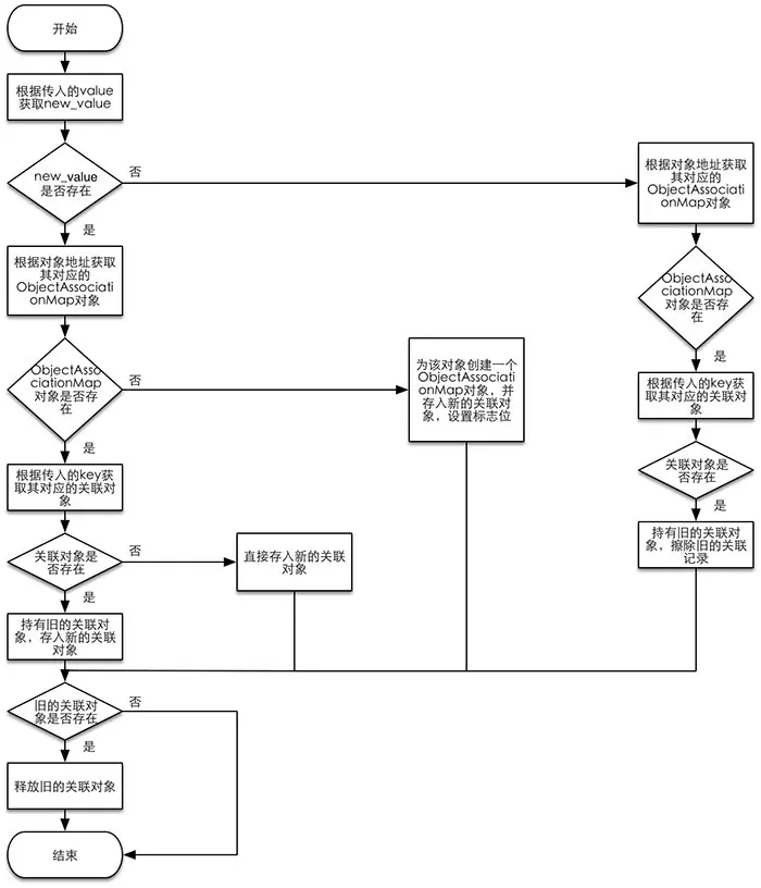
_object_set_associative_reference设置关联对象的流程参照图片:

关联策略

在给一个对象添加关联对象时有五种关联策略可供选择:

关联策略 等价属性 说明
OBJC_ASSOCIATION_ASSIGN @property (assign) or @property (unsafe_unretained) 弱引用关联对象
OBJC_ASSOCIATION_RETAIN_NONATOMIC @property (strong, nonatomic) 强引用关联对象,且为非原子操作
OBJC_ASSOCIATION_COPY_NONATOMIC @property (copy, nonatomic) 复制关联对象,且为非原子操作
OBJC_ASSOCIATION_RETAIN @property (strong, atomic) 强引用关联对象,且为原子操作
OBJC_ASSOCIATION_COPY @property (copy, atomic) 复制关联对象,且为原子操作
_object_remove_assocations
void _object_remove_assocations(id object) {
    vector< ObjcAssociation,ObjcAllocator<ObjcAssociation> > elements;
    {
        AssociationsManager manager;
        AssociationsHashMap &associations(manager.associations());
        if (associations.size() == 0) return;
        disguised_ptr_t disguised_object = DISGUISE(object);
        AssociationsHashMap::iterator i = associations.find(disguised_object);
        if (i != associations.end()) {
            // 获取到所有的关联对象的associations实例
            ObjectAssociationMap *refs = i->second;
            for (ObjectAssociationMap::iterator j = refs->begin(), end = refs->end(); j != end; ++j) {
                elements.push_back(j->second);
            }
            delete refs;    //删除ObjectAssociationMap
            associations.erase(i);//删除AssociationsHashMap
        }
    }
    //删除elements集合中的所有ObjcAssociation元素
    for_each(elements.begin(), elements.end(), ReleaseValue());
}

删除关联对象的流程相对就比较简单了,将获取到的关联对象ObjcAssociation的实例放入一个 vector中,删除对应的 ObjectAssociationMapAssociationsHashMap,最后对 vector 中每个 ObjcAssociation 实例做release操作

总结

Category在iOS开发中是比较常见的,用于给现有的类拓展新的方法和属性。本文从底层分析了Category的原理,以及关联对象实现,使大家对Category能有一个更深的认识,在以后的开发工作中能更好的使用这一特性。