Android技能树 — Android存储路径及IO操作小结

6,827 阅读4分钟

前言

最近过年刚上来,打算把自己的Android知识都整理一下。

Android技能书系列:

Android基础知识

Android技能树 — 动画小结

Android技能树 — View小结

Android技能树 — Activity小结

Android技能树 — View事件体系小结

Android技能树 — Android存储路径及IO操作小结

Android技能树 — 多进程相关小结

Android技能树 — Drawable小结

Android技能树 — Fragment总体小结

数据结构基础知识

Android技能树 — 数组,链表,散列表基础小结

Android技能树 — 树基础知识小结(一)

算法基础知识

Android技能树 — 排序算法基础小结

这次是讲Android存储路径及IO的基本操作。因为我们在开发的时候会经常这种方便的需求。这篇文章的内容我写的可能很少,都没有细写。别吐槽。o( ̄︶ ̄)o

其他不多说,先上脑图:

Android存储 下载

IO操作 下载

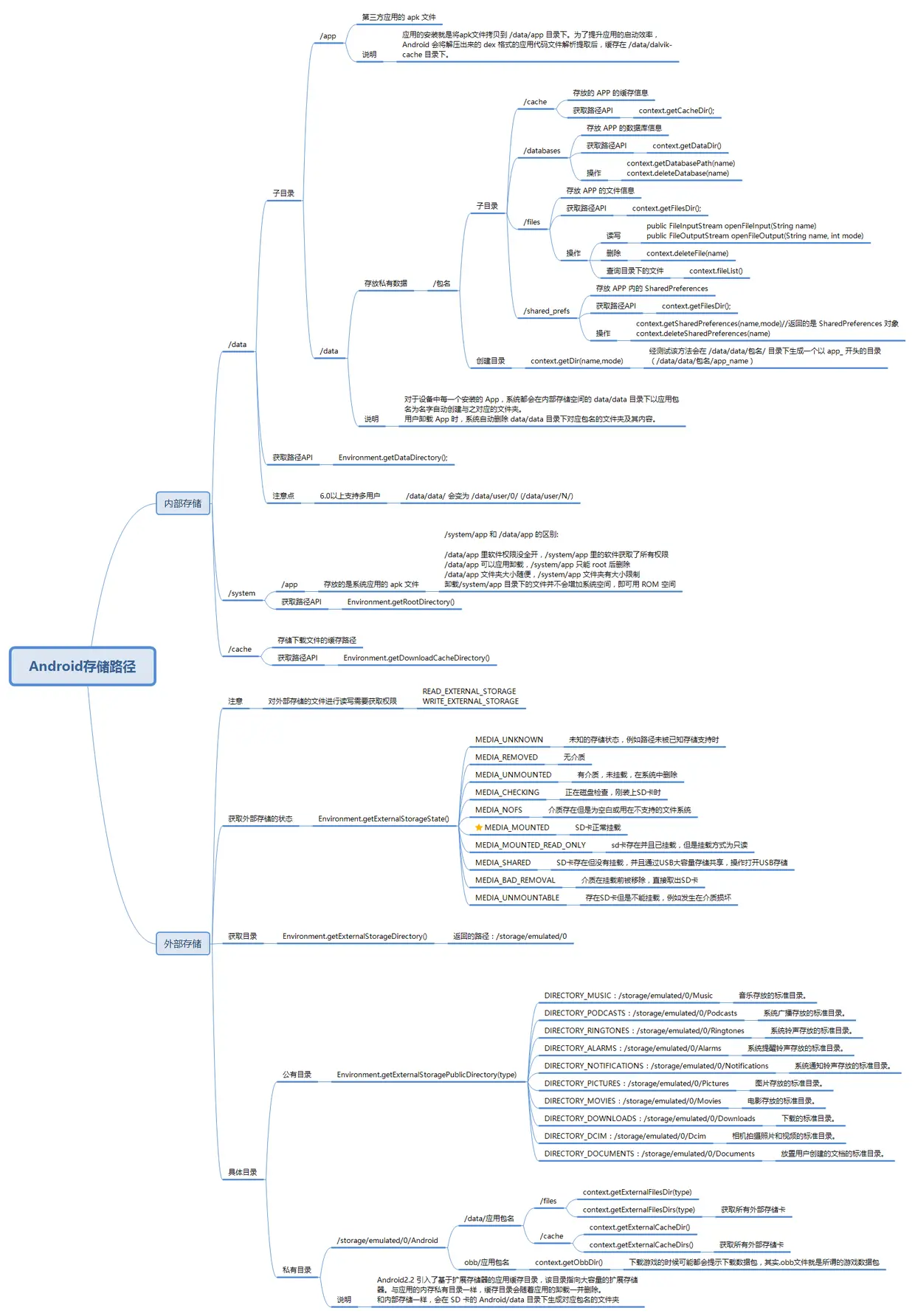
Android存储路径

脑图列举的是比较常用的。可能哪里会有不全,大家也可以反馈。我可以再修改。

Android 存储路径

我这里分为内部存储和外部存储,其中这里的外部存储指了手机内部的SDCard,很多手机可能额外还有扩展卡内存,可以增加扩展卡(外置SDCard),这里我不做说明了。

内部存储

其实我们用到的最多的/data目录下的。

我们可以看到这里的注意点,因为以前我们的路径一般是/data/data/xxxx,但是比如我用的是小米的6.0系统的手机,我打印出来的就是/data/user/0/xxxx

我们可以具体看/data目录下的/app及/data这二个子目录的功能:

具体我也就不细说了。脑图也已经写得也清楚了。

而内部存储下的/system和/cache目录相对用到的很少。了解就可以。

外部存储

我们可以看到,在对外部存储进行读写操作的时候,我们需要申请相关的权限。记不记得这二个很眼熟的权限:

<uses-permission android:name="android.permission.WRITE_EXTERNAL_STORAGE" />
<uses-permission android:name="android.permission.READ_EXTERNAL_STORAGE" />

因为现在手机都是内置了SDCard。所以我们在实际开发中,很少去调用Environment.getExternalStorageState()去判断当前SD卡是否正常挂载。当然最好还是去判断下,然后再去操作相关的外部存储代码。

具体下面的目录,我也就不多说了。直接看脑图即可。

为了大家方便记忆,我们可以这么记,就是我们存相关数据在相应的自己的app包名下的地方,不管是内部存储还是外部存储,都是调用context.getXXXX()方法,毕竟是跟我们的APP相关的,代码里面直接用context来获取。如果是一些共用的目录,说明本身就是存在的,直接用Environment.getXXXX()来获取即可。

image.png

IO操作

其实IO操作平常开发时候遇到的也就是文件的复制,或者是文本的写入这二块。所以大致的使用到的如下图所示:

具体的我也不多说了。这里有一篇不错的文件,推荐一下:

java中的IO操作总结

字节流(实现文件的复制):

  1. 不使用缓冲:
String source = "xxxxx/xxxxx/source.mp4";
String target = "xxx/xxxx/target.mp4";

FileOutputStream outputStream = null;
FileInputStream inputStream = null;

try {
     outputStream = new FileOutputStream(target);
     inputStream = new FileInputStream(source);

     int temp = 0;
     byte[] buf = new byte[1024];
     while ((temp = inputStream.read(buf)) != -1){
          outputStream.write(buf,0,temp);
     }

} catch (Exception e) {
      e.printStackTrace();
}finally {
      if(inputStream != null){
         try {
             inputStream.close();
          } catch (IOException e) {
             e.printStackTrace();
          }
       }
            
       if(outputStream != null){
          try {
              outputStream.close();
          } catch (IOException e) {
              e.printStackTrace();
          }
       }
}
  1. 使用缓冲
String source = "xxxxx/xxxxx/source.mp4";
String target = "xxx/xxxx/target.mp4";

FileOutputStream outputStream = null;
FileInputStream inputStream = null;
BufferedOutputStream bufferedOutputStream = null;
BufferedInputStream bufferedInputStream = null;

try {
     outputStream = new FileOutputStream(target);
     inputStream = new FileInputStream(source);
     bufferedOutputStream = new BufferedOutputStream(outputStream);
     bufferedInputStream = new BufferedInputStream(inputStream);

     int temp = 0;
     byte[] buf = new byte[1024];
     while ((temp = bufferedInputStream.read(buf)) != -1){
         bufferedOutputStream.write(buf,0,temp);
     }
     
} catch (Exception e) {
     e.printStackTrace();
}finally {
    if(bufferedInputStream != null){
         try {
            bufferedInputStream.close();
         } catch (IOException e) {
            e.printStackTrace();
         }
     }

     if(bufferedOutputStream != null){
         try {
            bufferedOutputStream.close();
         } catch (IOException e) {
            e.printStackTrace();
         }
     }
}

字符流(实现文件内容的复制):

  1. 不使用缓冲:

        String source = "xxxxx/xxxxx/source.txt";
        String target = "xxx/xxxx/target.txt";
        FileReader reader = null;
        FileWriter writer = null;
        try {
            reader = new FileReader(source);
            writer = new FileWriter(target);

            int temp = 0;
            //单字符写入
            while ((temp = reader.read()) == -1) {
                writer.write(temp);
            }

            //字符数组方式写入
            int temp1 = 0;
            char[] buf = new char[1024];
            while ((temp1 = reader.read(buf)) != -1) {
                writer.write(new String(buf, 0, temp1));
            }
        } catch (Exception e) {
            e.printStackTrace();
        } finally {
            if (reader != null) {
                try {
                    reader.close();
                } catch (IOException e) {
                    e.printStackTrace();
                }
            }
            if (writer != null) {
                try {
                    writer.close();
                } catch (IOException e) {
                    e.printStackTrace();
                }
            }
        }
  1. 使用缓冲:
        String source = "xxxxx/xxxxx/source.txt";
        String target = "xxx/xxxx/target.txt";
        FileReader reader = null;
        FileWriter writer = null;
        BufferedReader bufferedReader = null;
        BufferedWriter bufferedWriter = null;
        try {
            reader = new FileReader(source);
            writer = new FileWriter(target);
            bufferedReader = new BufferedReader(reader);
            bufferedWriter = new BufferedWriter(writer);

            String content = null;
            //readLine()方法只返回换行符之前的数据
            while ((content = bufferedReader.readLine()) != null) {
                bufferedWriter.write(content);
                //写完文件内容之后换行,windows下的换行是\r\n,Linux下则是\n
                bufferedWriter.newLine();
            }

        } catch (Exception e) {
            e.printStackTrace();
        } finally {
            if (bufferedReader != null) {
                try {
                    bufferedReader.close();
                } catch (IOException e) {
                    e.printStackTrace();
                }
            }

            if (bufferedWriter != null) {
                try {
                    bufferedWriter.close();
                } catch (IOException e) {
                    e.printStackTrace();
                }
            }
        }

结语

我也不知道写啥。希望大家轻点喷就对了。。。。