Roadmap to becoming an iOS developer in 2018
☝️ What is it?
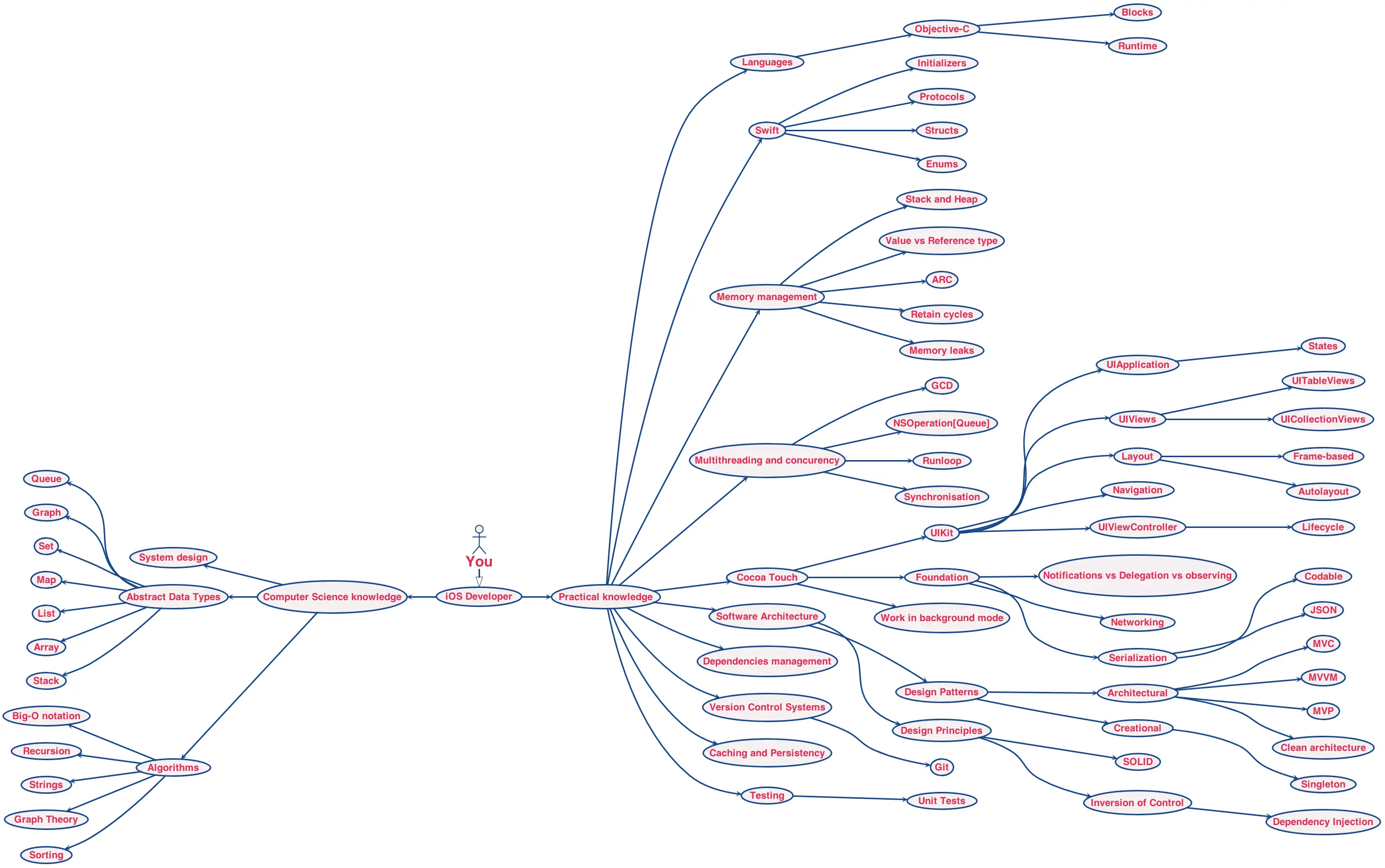
This is a tree-like compilation of topics highly relevant to iOS development. Both image and text version are generated from human readable content file.
✌️ Who is it for?
The roadmap will be helpul for:
- anyone who wants to become an iOS developer
- iOS developers who desire to become experts
- iOS developers who are preparing for interviews and need to brush up knowledge
- iOS developers who need to compile own set of interview questions
👌 Why these topics?
See this article explainig selection of topics.
👨🎓 How to use this roadmap
- Find a topic you want to study.
- Go to corresponding resources section.
- Study untill you can confidently explain the topic to your cat.
- (Optional) tick the checkbox next to the topic. How to tick a checkbox.
- Go to step 1.
Essential topics are topics which significantly contribute to understanding of iOS development. Consequently, it is a good idea to study them first as they are often encountered on interviews.
Start from Getting started section if you haven't done any iOS development yet.
🗺 Image version
Roadmap of essential topics. Roadmap for all topics is here. 
📝 Text version
Text version with materials to study.
🤝 How to contribute
Adding new topics or materials can't be easier.
☑️ TODO
- content file with topics and materials
- ability to generate README.md from the content file
- ability to generate Roadmap tree image from the content file
- make generation scipt less miserable:
- make it readable 🤦
- output Yaml format violation errors
- handle errors of parsing Yaml into Topics and Resources
- handle file read/write errors
- handle image generation errors


