Spring的Ioc容器其实就是一个bean的关系网,依赖于core,bean,context三个组件来构建的。在spring中最核心的就是对于bean的管理。而bean又依托于我们的容器。本文将从顶层分析一下spring中beanFactory的具体创建过程,为后续的bean的生命周期提供一个基础。
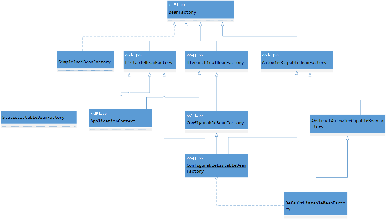
BeanFactory的继承体系

- ListableBeanFactory
- HierarchicalBeanFactory
- AutowireCapableBeanFactory
(上述三个类的子类体系小伙伴们可以自己对着源码看下,实在太多)
看下上图中最底层的DefaultListableBeanFactory类的定义:
public class DefaultListableBeanFactory extends AbstractAutowireCapableBeanFactory
implements ConfigurableListableBeanFactory, BeanDefinitionRegistry, Serializable
这个其实就是BeanFactory的默认实现类,它直接或者间接的实现了所有的接口。其实在看spring源码的时候都会遇到类似的设计模式,对于某一个具体的功能,通常都会定义很多层的接口,层层包装,层层委托。这种做法的好处就是,对于不同的场合都会有特定的接口;这样一来就可以在spring内部对对象的传递和转化操作都会有一些访问限制。
例如ListableBeanFactory接口表示这些Bean是可列表的,而HierarchicalBeanFactory表示的是这些Bean是有继承关系的,也就是每个Bean有可能有父Bean。AutowireCapableBeanFactory接口定义Bean的自动装配规则。这四个接口共同定义了Bean的集合、Bean之间的关系、以及Bean行为。
BeanFactory的创建
在之前的文章中说过了容器的刷新过程。BeanFactory的创建也在wac.refresh()方法中。具体看下到底是通过哪些子类来完成的:
// 通知子类刷新内部的bean工厂。
ConfigurableListableBeanFactory beanFactory = obtainFreshBeanFactory();
1.AbstractApplicationContext中的obtainFreshBeanFactory
下面是obtainFreshBeanFactory的方法逻辑:
protected ConfigurableListableBeanFactory obtainFreshBeanFactory() {
//这个是具体创建的方法,由子类实现
refreshBeanFactory();
//获取BeanFactory实例对象(ConfigurableListableBeanFactory类型的)
ConfigurableListableBeanFactory beanFactory = getBeanFactory();
if (logger.isDebugEnabled()) {
logger.debug("Bean factory for " + getDisplayName() + ": " + beanFactory);
}
return beanFactory;
}
refreshBeanFactory并未有具体的实现逻辑,这个方法主要是通过委托给子类的refreshBeanFactory方法来实现,在AbstractApplicationContext中refreshBeanFactory是一个抽象模板方法:
protected abstract void refreshBeanFactory() throws BeansException, IllegalStateException;
2.refreshBeanFactory方法(AbstractRefreshableApplicationContext类中):
下面只注释与beanFactory创建相关的代码
protected final void refreshBeanFactory() throws BeansException {
//是否已经有BeanFactory了
if (hasBeanFactory()) {
//销毁原有的Bean
destroyBeans();
//关闭工厂
closeBeanFactory();
}
try {
//创建一个新的beanFactory
DefaultListableBeanFactory beanFactory = createBeanFactory();
beanFactory.setSerializationId(getId());
customizeBeanFactory(beanFactory);
loadBeanDefinitions(beanFactory);
synchronized (this.beanFactoryMonitor) {
this.beanFactory = beanFactory;
}
}
catch (IOException ex) {
throw new ApplicationContextException("I/O error parsing bean definition
source for " + getDisplayName(), ex);
}
}
这个方法是实现执行这个上下文的底层bean工厂的实际刷新,如果有的话之前有BeanFactory存在,则关闭以前的bean工厂。并为上下文生命周期的下一个阶段初始化一个新鲜的bean工厂。
3.createBeanFactory(AbstractRefreshableApplicationContext类中)
protected DefaultListableBeanFactory createBeanFactory() {
return new DefaultListableBeanFactory(getInternalParentBeanFactory());
}
这个方法就是为当前上下文创建一个内部的bean工厂。每次调用refresh()方法是都会创建尝试创建。默认实现是创建一个DefaultListableBeanFactory。并通过getInternalParentBeanFactory()获取内部bean工厂来作为父级bean工厂。可以在子类中重写,例如自定义DefaultListableBeanFactory的设置。
getInternalParentBeanFactory(AbstractApplicationContext类中)
protected BeanFactory getInternalParentBeanFactory() {
return (getParent() instanceof ConfigurableApplicationContext) ?
((ConfigurableApplicationContext) getParent()).getBeanFactory() : getParent();
}
4.DefaultListableBeanFactory的构造函数
/**
* 通过给定的父类创建一个新的DefaultListableBeanFactory容器
* @param parentBeanFactory the parent BeanFactory
*/
public DefaultListableBeanFactory(BeanFactory parentBeanFactory) {
super(parentBeanFactory);
}
super(parentBeanFactory)调用的是AbstractAutowireCapableBeanFactory的构造函数
/**
* 通过给定的父类构建新的AbstractAutowireCapableBeanFactory
* @param parentBeanFactory parent bean factory, or {@code null} if none
*/
public AbstractAutowireCapableBeanFactory(BeanFactory parentBeanFactory) {
this();
//设置父工厂
setParentBeanFactory(parentBeanFactory);
}
this(),还是AbstractAutowireCapableBeanFactory的构造函数:
/**
* 构建一个新的AbstractAutowireCapableBeanFactory.
*/
public AbstractAutowireCapableBeanFactory() {
super();
ignoreDependencyInterface(BeanNameAware.class);
ignoreDependencyInterface(BeanFactoryAware.class);
ignoreDependencyInterface(BeanClassLoaderAware.class);
}
super() ; AbstractBeanFactory的构造函数
/**
* 构建一个新的AbstractBeanFactory.
*/
public AbstractBeanFactory() {
}