RxJava2 实战知识梳理(15) 实现一个简单的 MVP + RxJava + Retrofit 应用

346 阅读5分钟

一、前言

不知不觉,从八月二十七号的第一篇教程 RxJava2 实战知识梳理(1) - 后台执行耗时操作,实时通知 UI 更新 到今天刚好两个星期,这一系列教程的目的主要是希望通过一些实际的案例,让大家对于RxJava中的一些操作符能有比较直观的认识。

今天这篇文章,是昨天晚上花了几个小时,对项目中用到的MVP + RxJava + Retrofit的整个架构做了一个简化,抽离出其中最核心的部分编写的读取 Gank 中拉取新闻资讯的例子。

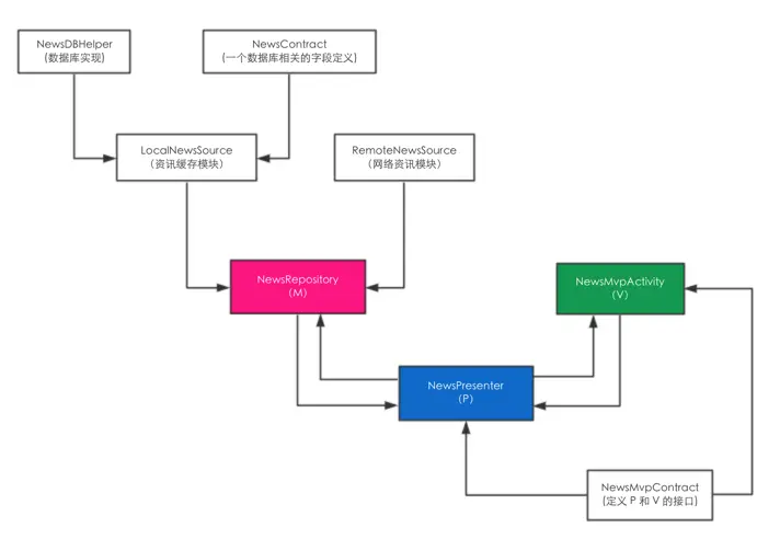
该例子的源码可以通过 RxSample 的第十五章获取,下面我们先介绍一个整个例子的框架:

二、Model

Model对应上图中的NewsRepository,它负责为Presenter层提供数据,因为数据有可能来自缓存或者网络,因此在NewsRepository中包含了两个数据源,也就是LocalNewsSourceRemoteNewsSource

public class NewsRepository {

    private LocalNewsSource mLocalNewsSource;
    private RemoteNewsSource mRemoteNewsSource;

    private NewsRepository() {
        mLocalNewsSource = new LocalNewsSource();
        mRemoteNewsSource = new RemoteNewsSource();
    }

    public static NewsRepository getInstance() {
        return Holder.INSTANCE;
    }

    private static class Holder {
        private static NewsRepository INSTANCE = new NewsRepository();
    }

    public Observable<NewsEntity> getNetNews(String category) {
        return mRemoteNewsSource.getNews(category).doOnNext(new Consumer<NewsEntity>() {
            @Override
            public void accept(NewsEntity newsEntity) throws Exception {
                mLocalNewsSource.saveNews(newsEntity);
            }
        });
    }

    public Observable<NewsEntity> getCacheNews(String category) {
        return mLocalNewsSource.getNews(category);
    }

}

2.1 LocalNewsSource

LocalNewsSource通过数据库的方式实现了资讯的缓存,该数据库的表包含两个字段,即资讯的分类,和资讯的具体数据。

public class LocalNewsSource {

    private static final String[] QUERY_PROJECTION = new String[] { NewsContract.NewsTable.COLUMN_NAME_DATA };
    private static final String QUERY_SELECTION = NewsContract.NewsTable.COLUMN_NAME_CATEGORY + "= ?";

    private NewsDBHelper mNewsDBHelper;
    private SQLiteDatabase mSQLiteDatabase;

    public LocalNewsSource() {
        mNewsDBHelper = new NewsDBHelper(Utils.getAppContext());
        mSQLiteDatabase = mNewsDBHelper.getWritableDatabase();
    }

    public Observable<NewsEntity> getNews(String category) {
        return Observable.just(category).flatMap(new Function<String, ObservableSource<NewsEntity>>() {
            @Override
            public ObservableSource<NewsEntity> apply(String category) throws Exception {
                NewsEntity newsEntity = new NewsEntity();
                Cursor cursor = mSQLiteDatabase.query(NewsContract.NewsTable.TABLE_NAME, QUERY_PROJECTION, QUERY_SELECTION, new String[] { category }, null, null, null);
                if (cursor != null && cursor.moveToNext()) {
                    String data = cursor.getString(cursor.getColumnIndex(NewsContract.NewsTable.COLUMN_NAME_DATA));
                    newsEntity = JSON.parseObject(data, NewsEntity.class);
                }
                if (cursor != null) {
                    cursor.close();
                }
                return Observable.just(newsEntity);
            }
        });
    }


    public void saveNews(NewsEntity newsEntity) {
        Observable.just(newsEntity).observeOn(Schedulers.io()).subscribe(new Consumer<NewsEntity>() {

            @Override
            public void accept(NewsEntity newsEntity) throws Exception {
                if (newsEntity.getResults() != null && newsEntity.getResults().size() > 0) {
                    String cache = JSON.toJSONString(newsEntity);
                    ContentValues values = new ContentValues();
                    values.put(NewsContract.NewsTable.COLUMN_NAME_CATEGORY, "Android");
                    values.put(NewsContract.NewsTable.COLUMN_NAME_DATA, cache);
                    mSQLiteDatabase.insert(NewsContract.NewsTable.TABLE_NAME, null, values);
                }
            }
        });
    }
}

2.2 RemoteNewsSource

RemoteNewsSource则负责从网络上拉取资讯信息,这里用到了Retrofit来实现,有需要了解的同学可以参考前面的这篇文章 RxJava2 实战知识梳理(4) - 结合 Retrofit 请求新闻资讯

public class RemoteNewsSource {

    private NewsApi mNewsApi;

    public RemoteNewsSource() {
        mNewsApi = new Retrofit.Builder()
                .baseUrl("http://gank.io")
                .addConverterFactory(GsonConverterFactory.create())
                .addCallAdapterFactory(RxJava2CallAdapterFactory.create())
                .build().create(NewsApi.class);
    }

    public Observable<NewsEntity> getNews(String category) {
        return mNewsApi.getNews(category, 10, 1);
    }

}

三、View 和 Presenter

3.1 View 和 Presenter 的接口定义

首先,我们需要对于ViewPresenter之间的交互定义接口,这些接口我们写在NewsMvpContract中:

public class NewsMvpContract {

    public static final int REFRESH_AUTO = 0;
    public static final int REFRESH_CACHE = 1;

    @IntDef ({REFRESH_AUTO, REFRESH_CACHE})
    public @interface RefreshType {}

    public interface View {
        void onRefreshFinished(@RefreshType int refreshType, List<NewsBean> newsEntity);
        void showTips(String message);
    }

    public interface Presenter {
        void refresh(@RefreshType int refreshType);
        void destroy();
    }

}

View层定义了两个接口,它们的含义分别为:

  • onRefreshFinished:刷新资讯列表。
  • showTips:在发生错误时给予用户提示。

Presenter层则负责在View层发起请求之后,调用Model层获取数据,然后回调View层的接口进行界面的更新,因此它提供了两个接口:

  • refresh:用于View层发起刷新操作。
  • destroy:在View层销毁时,取消订阅。

3.2 View 层实现

这里,我们实现Activity作为View层的实现,它在有新的资讯列表回来时,通知RecyclerView进行刷新,而需要提示时则通过SnackBar进行提示,同时它还持有一个NewsPresenter的实例,并在销毁时调用它的destroy方法取消订阅。

public class NewsMvpActivity extends AppCompatActivity implements NewsMvpContract.View {

    private CoordinatorLayout mRootLayout;
    private RecyclerView mRecyclerView;
    private NewsMvpAdapter mRecyclerAdapter;
    private List<NewsBean> mNewsBeans = new ArrayList<>();
    private NewsMvpContract.Presenter mPresenter;
    private LinearLayoutManager mLayoutMgr;

    @Override
    protected void onCreate(Bundle savedInstanceState) {
        super.onCreate(savedInstanceState);
        setContentView(R.layout.activity_news_mvp);
        initView();
        dispatchRefresh(NewsMvpContract.REFRESH_CACHE);
    }

    private void initView() {
        mRootLayout = (CoordinatorLayout) findViewById(R.id.cl_root);
        mRecyclerView = (RecyclerView) findViewById(R.id.rv_news);
        mRecyclerAdapter = new NewsMvpAdapter();
        mRecyclerAdapter.setNewsResult(mNewsBeans);
        mLayoutMgr = new LinearLayoutManager(this);
        mRecyclerView.addItemDecoration(new DividerItemDecoration(this, DividerItemDecoration.VERTICAL));
        mRecyclerView.setLayoutManager(mLayoutMgr);
        mRecyclerView.setAdapter(mRecyclerAdapter);
        mPresenter = new NewsPresenter(this);
    }

    @Override
    protected void onResume() {
        super.onResume();
        dispatchRefresh(NewsMvpContract.REFRESH_AUTO);
    }

    private void dispatchRefresh(@NewsMvpContract.RefreshType int refreshType) {
        mPresenter.refresh(refreshType);
    }

    @Override
    public void onRefreshFinished(@NewsMvpContract.RefreshType int refreshType, List<NewsBean> newsBeans) {
        mNewsBeans.clear();
        mNewsBeans.addAll(newsBeans);
        mRecyclerAdapter.notifyDataSetChanged();
    }

    @Override
    public void showTips(String message) {
        Snackbar.make(mRootLayout, message, Snackbar.LENGTH_SHORT).show();
    }

    @Override
    protected void onDestroy() {
        super.onDestroy();
        mPresenter.destroy();
    }
}

3.3 Presenter 层实现

Presenter层是比较复杂的地方,当View层调用refresh接口时,它需要根据刷新的类型,请求Model层不同的接口进行处理,并且在数据返回时,将其和当前的数据进行合并,再通知View层进行刷新。

public class NewsPresenter implements NewsMvpContract.Presenter {

    private static final long AUTO_REFRESH_TIME = 1000 * 60 * 10;
    private CompositeDisposable mCompositeDisposable;
    private NewsMvpContract.View mView;
    private List<NewsBean> mNewsBeans;
    private long mLastNetUpdateTime;

    public NewsPresenter(NewsMvpContract.View view) {
        mView = view;
        mCompositeDisposable = new CompositeDisposable();
        mNewsBeans = new ArrayList<>();
    }

    @Override
    public void refresh(@RefreshType int refreshType) {
        if (refreshType == NewsMvpContract.REFRESH_CACHE) {
            NewsRepository.getInstance()
                    .getCacheNews("Android")
                    .subscribeOn(Schedulers.io())
                    .observeOn(AndroidSchedulers.mainThread())
                    .subscribe(new RefreshObserver(refreshType));
        } else {
            if (System.currentTimeMillis() - mLastNetUpdateTime > AUTO_REFRESH_TIME) { //自动刷新的间隔时间为十分钟。
                NewsRepository.getInstance()
                        .getNetNews("Android")
                        .subscribeOn(Schedulers.io())
                        .observeOn(AndroidSchedulers.mainThread())
                        .subscribe(new RefreshObserver(refreshType));
            }
        }
    }

    @Override
    public void destroy() {
        mCompositeDisposable.clear();
        mView = null;
    }

    private void updateNewsBeans(@NewsMvpContract.RefreshType int refreshType, NewsEntity newsEntity) {
        List<NewsBean> filter = new ArrayList<>();
        for (NewsResultEntity resultEntity : newsEntity.getResults()) { //对资讯进行去重,需要重写NewsBean的对应方法。
            NewsBean newsBean = entityToBean(resultEntity);
            if (!mNewsBeans.contains(newsBean)) {
                filter.add(newsBean);
            }
        }
        if (refreshType == NewsMvpContract.REFRESH_CACHE && mNewsBeans.size() == 0) { //只有当前没有数据时,才使用缓存。
            mNewsBeans = filter;
        } else if (refreshType == NewsMvpContract.REFRESH_AUTO) { //自动刷新的数据放在头部。
            mNewsBeans.addAll(0, filter);
            mLastNetUpdateTime = System.currentTimeMillis();
        }
    }

    private NewsBean entityToBean(NewsResultEntity resultEntity) {
        String title = resultEntity.getDesc();
        NewsBean bean = new NewsBean();
        bean.setTitle(title);
        return bean;
    }

    private class RefreshObserver extends DisposableObserver<NewsEntity> {

        private @NewsMvpContract.RefreshType int mRefreshType;

        RefreshObserver(@NewsMvpContract.RefreshType int refreshType) {
            mRefreshType = refreshType;
        }

        @Override
        public void onNext(NewsEntity newsEntity) {
            updateNewsBeans(mRefreshType, newsEntity);
            mView.onRefreshFinished(mRefreshType, mNewsBeans);
        }

        @Override
        public void onError(Throwable throwable) {
            mView.showTips("刷新错误");
        }

        @Override
        public void onComplete() {}
    }
}

这里我们之所以要定义一个刷新类型的目的在于,在实际项目中,我们有以下几种刷新方式:

  • 读取缓存:只在列表为空时才添加。
  • 自动刷新:需要根据时间判断,每隔10分钟进入一次界面后自动获取。
  • 下拉刷新:将数据添加在头部。
  • 上拉刷新:将数据添加在尾部。

这里为了演示方便我们只实现了前两种方式,大家以后在处理时,也可以借鉴相应的方式。

四、示例

下面,我们演示一下,先在联网状态下拉取资讯,再在断网情况下重新进入,读取缓存的情况:

这篇文章原理的东西不多,因为相信大家对于MVP也已经很熟悉,主要是通过一个简单的案例演示一个如何在MVP架构当中使用RxJava,有部分没有贴出来的代码大家可以查看 RxSample 中的第十五章。


更多文章,欢迎访问我的 Android 知识梳理系列: