H264基本原理

5,812 阅读9分钟

前言

H264视频压缩算法现在无疑是所有视频压缩技术中使用最广泛,最流行的。随着 x264/openh264以及ffmpeg等开源库的推出,大多数使用者无需再对H264的细节做过多的研究,这大降低了人们使用H264的成本。

但为了用好H264,我们还是要对H264的基本原理弄清楚才行。今天我们就来看看H264的基本原理。

H264概述

H264压缩技术主要采用了以下几种方法对视频数据进行压缩。包括:

  • 帧内预测压缩,解决的是空域数据冗余问题。
  • 帧间预测压缩(运动估计与补偿),解决的是时域数据冗徐问题。
  • 整数离散余弦变换(DCT),将空间上的相关性变为频域上无关的数据然后进行量化。
  • CABAC压缩。

经过压缩后的帧分为:I帧,P帧和B帧:

  • I帧:关键帧,采用帧内压缩技术。
  • P帧:向前参考帧,在压缩时,只参考前面已经处理的帧。采用帧音压缩技术。
  • B帧:双向参考帧,在压缩时,它即参考前而的帧,又参考它后面的帧。采用帧间压缩技术。

除了I/P/B帧外,还有图像序列GOP。

  • GOP:两个I帧之间是一个图像序列,在一个图像序列中只有一个I帧。如下图所示:

下面我们就来详细描述一下H264压缩技术。

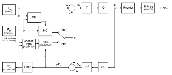
H264压缩技术

H264的基本原理其实非常简单,下我们就简单的描述一下H264压缩数据的过程。通过摄像头采集到的视频帧(按每秒 30 帧算),被送到 H264 编码器的缓冲区中。编码器先要为每一幅图片划分宏块。

以下面这张图为例:

划分宏块

H264默认是使用 16X16 大小的区域作为一个宏块,也可以划分成 8X8 大小。

划分好宏块后,计算宏块的象素值。

以此类推,计算一幅图像中每个宏块的像素值,所有宏块都处理完后如下面的样子。

划分子块

H264对比较平坦的图像使用 16X16 大小的宏块。但为了更高的压缩率,还可以在 16X16 的宏块上更划分出更小的子块。子块的大小可以是 8X16、 16X8、 8X8、 4X8、 8X4、 4X4非常的灵活。

上幅图中,红框内的 16X16 宏块中大部分是蓝色背景,而三只鹰的部分图像被划在了该宏块内,为了更好的处理三只鹰的部分图像,H264就在 16X16 的宏块内又划分出了多个子块。

这样再经过帧内压缩,可以得到更高效的数据。下图是分别使用mpeg-2和H264对上面宏块进行压缩后的结果。其中左半部分为MPEG-2子块划分后压缩的结果,右半部分为H264的子块划压缩后的结果,可以看出H264的划分方法更具优势。

宏块划分好后,就可以对H264编码器缓存中的所有图片进行分组了。

帧分组

对于视频数据主要有两类数据冗余,一类是时间上的数据冗余,另一类是空间上的数据冗余。其中时间上的数据冗余是最大的。下面我们就先来说说视频数据时间上的冗余问题。

为什么说时间上的冗余是最大的呢?假设摄像头每秒抓取30帧,这30帧的数据大部分情况下都是相关联的。也有可能不止30帧的的数据,可能几十帧,上百帧的数据都是关联特别密切的。

对于这些关联特别密切的帧,其实我们只需要保存一帧的数据,其它帧都可以通过这一帧再按某种规则预测出来,所以说视频数据在时间上的冗余是最多的。

为了达到相关帧通过预测的方法来压缩数据,就需要将视频帧进行分组。那么如何判定某些帧关系密切,可以划为一组呢?我们来看一下例子,下面是捕获的一组运动的台球的视频帧,台球从右上角滚到了左下角。


H264编码器会按顺序,每次取出两幅相邻的帧进行宏块比较,计算两帧的相似度。如下图:

通过宏块扫描与宏块搜索可以发现这两个帧的关联度是非常高的。进而发现这一组帧的关联度都是非常高的。因此,上面这几帧就可以划分为一组。其算法是:在相邻几幅图像画面中,一般有差别的像素只有10%以内的点,亮度差值变化不超过2%,而色度差值的变化只有1%以内,我们认为这样的图可以分到一组。

在这样一组帧中,经过编码后,我们只保留第一帖的完整数据,其它帧都通过参考上一帧计算出来。我们称第一帧为IDR/I帧,其它帧我们称为P/B帧,这样编码后的数据帧组我们称为GOP

运动估计与补偿

在H264编码器中将帧分组后,就要计算帧组内物体的运动矢量了。还以上面运动的台球视频帧为例,我们来看一下它是如何计算运动矢量的。

H264编码器首先按顺序从缓冲区头部取出两帧视频数据,然后进行宏块扫描。当发现其中一幅图片中有物体时,就在另一幅图的邻近位置(搜索窗口中)进行搜索。如果此时在另一幅图中找到该物体,那么就可以计算出物体的运动矢量了。下面这幅图就是搜索后的台球移动的位置。

通过上图中台球位置相差,就可以计算出台图运行的方向和距离。H264依次把每一帧中球移动的距离和方向都记录下来就成了下面的样子。

运动矢量计算出来后,将相同部分(也就是绿色部分)减去,就得到了补偿数据。我们最终只需要将补偿数据进行压缩保存,以后在解码时就可以恢复原图了。压缩补偿后的数据只需要记录很少的一点数据。如下所示:

我们把运动矢量与补偿称为帧间压缩技术,它解决的是视频帧在时间上的数据冗余。除了帧间压缩,帧内也要进行数据压缩,帧内数据压缩解决的是空间上的数据冗余。下面我们就来介绍一下帧内压缩技术。

帧内预测

人眼对图象都有一个识别度,对低频的亮度很敏感,对高频的亮度不太敏感。所以基于一些研究,可以将一幅图像中人眼不敏感的数据去除掉。这样就提出了帧内预测技术。

H264的帧内压缩与JPEG很相似。一幅图像被划分好宏块后,对每个宏块可以进行 9 种模式的预测。找出与原图最接近的一种预测模式。

下面这幅图是对整幅图中的每个宏块进行预测的过程。

帧内预测后的图像与原始图像的对比如下:

然后,将原始图像与帧内预测后的图像相减得残差值。

再将我们之前得到的预测模式信息一起保存起来,这样我们就可以在解码时恢复原图了。效果如下:

经过帧内与帧间的压缩后,虽然数据有大幅减少,但还有优化的空间。

对残差数据做DCT

可以将残差数据做整数离散余弦变换,去掉数据的相关性,进一步压缩数据。如下图所示,左侧为原数据的宏块,右侧为计算出的残差数据的宏块。

将残差数据宏块数字化后如下图所示:

将残差数据宏块进行 DCT 转换。

去掉相关联的数据后,我们可以看出数据被进一步压缩了。

做完 DCT 后,还不够,还要进行 CABAC 进行无损压缩。

CABAC

上面的帧内压缩是属于有损压缩技术。也就是说图像被压缩后,无法完全复原。而CABAC属于无损压缩技术。

无损压缩技术大家最熟悉的可能就是哈夫曼编码了,给高频的词一个短码,给低频词一个长码从而达到数据压缩的目的。MPEG-2中使用的VLC就是这种算法,我们以 A-Z 作为例子,A属于高频数据,Z属于低频数据。看看它是如何做的。

CABAC也是给高频数据短码,给低频数据长码。同时还会根据上下文相关性进行压缩,这种方式又比VLC高效很多。其效果如下:

现在将 A-Z 换成视频帧,它就成了下面的样子。

从上面这张图中明显可以看出采用 CACBA 的无损压缩方案要比 VLC 高效的多。

##小结

至此,我们就将H264的编码原理讲完了。本篇文章主要讲了以下以点内容:

  1. 简音介绍了H264中的一些基本概念。如I/P/B帧, GOP。
  2. 详细讲解了H264编码的基本原理,包括:
  • 宏块的划分
  • 图像分组
  • 帧内压缩技术原理
  • 帧间压缩技术原理。
  • DCT
  • CABAC压缩原理。

希望以上内容能对您有所帮助。谢谢!