面试中的那些 Git 问题 - 基础部分

17,078 阅读11分钟

团队协作能力一直是我们招聘开发人员的重要考核指标之一。而考核这个能力的原因很简单:一般公司都不会只有一个开发…而一旦涉及多人协作开发,良好的协作能力和习惯能显著提高整个团队的开发效率。Time is money!

说到协作,面试中当然就会聊到开发人员日常最需要协作的事情,代码协作。因为 Github 在国内的流行,很多公司都已经把代码托管到 Github 或者内部的 git 服务上,所以大家也慢慢把 git 技能的考察引入到面试中。

下面就分享一些笔者个人整理的 git 相关问题以及解析。

基础部分

平时都用什么 git 工具?

除了 git 自带的命令行工具,做为 iOS 开发,接触最多的当然是 Xcode 自带的 Source Control 功能,但是这两个工具都有一些自己的不足。

  • Xcode:Xcode 本身自己是支持 git 的,但是它有一个特别坑的点的:那就是卡…而且文件越大越卡,甚至会 Crash。所以对于 .pbxproj 这种大文件的冲突,Xcode 基本是蒙圈状态的,另外它提供的 git 支持也有些单薄。

  • 命令行:只能说十个里面九个菜,还有一个是大神,虽然命令行提供了全部的功能,但是很多用 GUI 工具可以很便捷解决的问题,命令行做起来都比较麻烦。当然并不是让大家不要去命令行,通过命令行可以对 git 的功能和原理有一个更深入的了解。

因为这些不足,所以我们通常会用一些第三方 GUI 工具来提高我们 git 仓库管理的效率:

  • SourceTree:笔者日常使用的一个图形化的 git 增强工具,而最好用的功能就在于它集成了 GitFlow,让开发者可以更简单、更规范的去做一些 git 操作;另外它还提供了更友好的 merge 界面,但是操作起来不是很顺手,因为它只支持整行删除;

  • SmartGit

  • Tower:Tower 被誉为 Mac 平台最好的 git 客户端。软件大大简化了 git 的使用难度,用户可以通过拖拽完成操作,更方便、更高效。需要注意的是,30 天后还想使用全特性的话,需要 $60。

  • Atom:Atom 本身并不是专门用来做 git 管理的工具,而是一个支持多种开发语言的开源 IDE。提到它的原因是 merge-conflicts, 这个插件提供的 merge 界面,要比 SourceTree 的更好用,Atom 会在当前内容的基础上,把有冲突的部分直接对比标示出来,开发人员可以像编辑普通文本一样在标示的区域内直接进行修改,并最终选择自己满意的那个部分作为 merge 之后的内容。

考察关键点:
  • 对自己所用 git 工具的了解程度;
  • 主观能动性,是否能主动找方法解决目前工作中的痛点。
回答关键点:

不要只说你用什么。而是要分析优劣势。为什么用哪个工具?为什么不用哪个工具?

git add 和 git stage 有什么区别

在回答这个问题之前需要先了解 git 仓库的三个组成部分:工作区(Working Directory)、暂存区(Stage)和历史记录区(History):

  • 工作区:在 git 管理下的正常目录都算是工作区,我们平时的编辑工作都是在工作区完成。
  • 暂存区:临时区域。里面存放将要提交文件的快照。
  • 历史记录区:git commit 后的记录区。

然后是这三个区的转换关系以及转换所使用的命令:

然后我们就可以来说一下 git add 和 git stage 了。其实,他们两是同义的,所以,惊不惊喜,意不意外?这个问题竟然是个陷阱…引入 git stage 的原因其实比较有趣:是因为要跟 svn add 区分,两者的功能是完全不一样的,svn add 是将某个文件加入版本控制,而 git add 则是把某个文件加入暂存区,因为在 git 出来之前大家用 svn 比较多,所以为了避免误导,git 引入了git stage,然后把 git diff --staged 做为 git diff --cached 的相同命令。基于这个原因,我们建议使用 git stage 以及 git diff --staged。

考察关键点:
  • 对 git 工作区(Working Directory)、暂存区(Stage)和历史记录区(History)以及转换关系的了解;
  • 对 git add 和 git stage 的了解。
回答关键点:
  • 工作区(Working Directory)、暂存区(Stage)和历史记录区(History)以及转换关系不能少;
  • git stage 是 git add 的同义指令;
  • 我用 git stage。

git reset、git revert 和 git checkout 有什么区别

这个问题同样也需要先了解 git 仓库的三个组成部分:工作区(Working Directory)、暂存区(Stage)和历史记录区(History)。

首先是它们的共同点:用来撤销代码仓库中的某些更改。

然后是不同点:

首先,从 commit 层面来说:

  • git reset 可以将一个分支的末端指向之前的一个 commit。然后再下次 git 执行垃圾回收的时候,会把这个 commit 之后的 commit 都扔掉。git reset 还支持三种标记,用来标记 reset 指令影响的范围:

    • --mixed:会影响到暂存区和历史记录区。也是默认选项;
    • --soft:只影响历史记录区;
    • --hard:影响工作区、暂存区和历史记录区。

    注意:因为 git reset 是直接删除 commit 记录,从而会影响到其他开发人员的分支,所以不要在公共分支(比如 develop)做这个操作。

  • git checkout 可以将 HEAD 移到一个新的分支,并更新工作目录。因为可能会覆盖本地的修改,所以执行这个指令之前,你需要 stash 或者 commit 暂存区和工作区的更改。

  • git revert 和 git reset 的目的是一样的,但是做法不同,它会以创建新的 commit 的方式来撤销 commit,这样能保留之前的 commit 历史,比较安全。另外,同样因为可能会覆盖本地的修改,所以执行这个指令之前,你需要 stash 或者 commit 暂存区和工作区的更改。

然后,从文件层面来说:

  • git reset 只是把文件从历史记录区拿到暂存区,不影响工作区的内容,而且不支持 --mixed、--soft 和 --hard。
  • git checkout 则是把文件从历史记录拿到工作区,不影响暂存区的内容。
  • git revert 不支持文件层面的操作。
回答关键点:
  • 对于 commit 层面和文件层面,这三个指令本身功能差别很大。
  • git revert 不支持文件层面的操作。
  • 不要在公共分支做 git reset 操作。

GitFlow 基本流程和你的理解

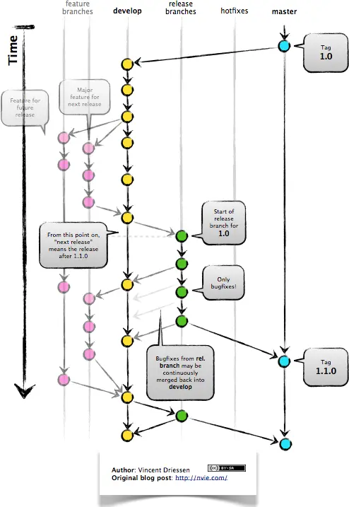
GitFlow 是由 Vincent Driessen 提出的一个 git操作流程标准。包含如下几个关键分支:

名称 说明
master 主分支
develop 主开发分支,包含确定即将发布的代码
feature 新功能分支,一般一个新功能对应一个分支,对于功能的拆分需要比较合理,以避免一些后面不必要的代码冲突
release 发布分支,发布时候用的分支,一般测试时候发现的 bug 在这个分支进行修复
hotfix hotfix 分支,紧急修 bug 的时候用

GitFlow 的优势有如下几点:

  • 并行开发:GitFlow 可以很方便的实现并行开发:每个新功能都会建立一个新的 feature 分支,从而和已经完成的功能隔离开来,而且只有在新功能完成开发的情况下,其对应的 feature 分支才会合并到主开发分支上(也就是我们经常说的 develop 分支)。另外,如果你正在开发某个功能,同时又有一个新的功能需要开发,你只需要提交当前 feature 的代码,然后创建另外一个 feature 分支并完成新功能开发。然后再切回之前的 feature 分支即可继续完成之前功能的开发。
  • 协作开发:GitFlow 还支持多人协同开发,因为每个 feature 分支上改动的代码都只是为了让某个新的 feature 可以独立运行。同时我们也很容易知道每个人都在干啥。
  • 发布阶段:当一个新 feature 开发完成的时候,它会被合并到 develop 分支,这个分支主要用来暂时保存那些还没有发布的内容,所以如果需要再开发新的 feature,我们只需要从 develop 分支创建新分支,即可包含所有已经完成的 feature
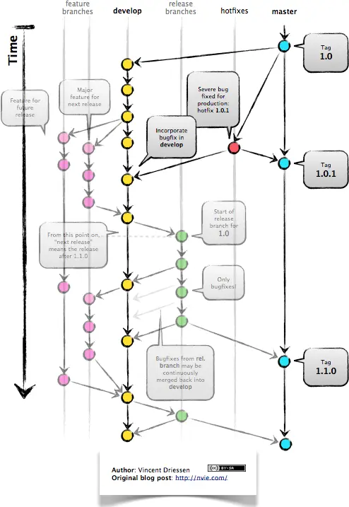
  • 支持紧急修复:GitFlow 还包含了 hotfix 分支。这种类型的分支是从某个已经发布的 tag 上创建出来并做一个紧急的修复,而且这个紧急修复只影响这个已经发布的 tag,而不会影响到你正在开发的新 feature

然后就是 GitFlow 最经典的几张流程图,一定要理解:

feature 分支都是从 develop 分支创建,完成后再合并到 develop 分支上,等待发布。

当需要发布时,我们从 develop 分支创建一个 release 分支

然后这个 release 分支会发布到测试环境进行测试,如果发现问题就在这个分支直接进行修复。在所有问题修复之前,我们会不停的重复发布->测试->修复->重新发布->重新测试这个流程。

发布结束后,这个 release 分支会合并到 developmaster 分支,从而保证不会有代码丢失。

master 分支只跟踪已经发布的代码,合并到 master 上的 commit 只能来自 release 分支和 hotfix 分支。

hotfix 分支的作用是紧急修复一些 Bug。

它们都是从 master 分支上的某个 tag 建立,修复结束后再合并到 developmaster 分支上。

考察关键点
  • GitFlow 包含的分支类型和功能;
  • GitFlow 的优势;
  • 对 GitFlow feature、release、hotfix 流程的理解。
回答关键点
  • GitFlow 的基本内容以及优势;
  • 对于 feature 流程,都是从 develop 分支发起,然后通过 PR/MR 的方式合并回 develop 分支;
  • 对于 release 流程,则是要注意几点:
    • 如果 release 分支上有 bug 需要修复,直接在 release 分支上完成;
    • release 分支上的 bug 修复要持续通过 PR/MR 的方式合并回 develop 分支;
    • 最后确认发版的时候才把 release 分支直接合并到 master 分支。
  • 对于 hotfix 流程,则是要注意几点:
    • 从 master 分支发起;
    • 修复完要同时合并到 develop 和 master。

解释下 PR 和 MR 的区别

PR 和 MR 的全称分别是 pull request 和 merge request。解释它们两者的区别之前,我们需要先了解一下 Code Review,因为 PR 和 MR 的引入正是为了进行 Code Review。

Code Review 是指在开发过程中,对代码的系统性检查。通常的目的是查找系统缺陷,保证代码质量和提高开发者自身水平。 Code Review 是轻量级代码评审,相对于正式代码评审,轻量级代码评审所需要的各种成本要明显低的多,如果流程正确,它可以起到更加积极的效果。

进行 Code Review 的原因:

  • 提高代码质量
  • 及早发现潜在缺陷与BUG,降低事故成本。
  • 促进团队内部知识共享,提高团队整体水平
  • 评审过程对于评审人员来说,也是一种思路重构的过程,帮助更多的人理解系统。

然后我们需要了解下 fork 和 branch,因为这是 PR 和 MR 各自所属的协作流程。

fork 是 git 上的一个协作流程。通俗来说就是把别人的仓库备份到自己仓库,修修改改,然后再把修改的东西提交给对方审核,对方同意后,就可以实现帮别人改代码的小目标了。fork 包含了两个流程:

  • fork 并更新某个仓库

  • 同步 fork

和 fork 不同,branch 并不涉及其他的仓库,操作都在当前仓库完成。

所以 PR 和 MR 的最大区别就在于此。

考察关键点:
  • Code review;
  • PR 和 MR 所属流程的细节。
回答关键点:

回答这个问题的时候不要单单只说它们的区别。而是要从 PR 和 MR 产生的原因,分析它们所属的流程,然后再得出两者的区别。

进阶部分

进阶部分请移步:iOS 面试指南