Egg 源码解析之 egg-cluster

5,898 阅读12分钟
原文链接: zhuanlan.zhihu.com

egg-cluster 是什么

为了将多核 CPU 的性能发挥到极致,最大程度地榨干服务器资源,egg 采用多进程模型,解决了一个 Node.js 进程只能运行在一个 CPU 上的问题,egg-cluster 是用于 egg 多进程管理的基础模块,负责底层的 IPC 通道的建立以及处理各进程的通信

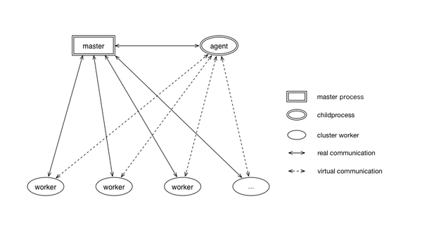
Egg 多进程模型

  • master 主进程
  • worker master 的子进程,一般是根据服务器有多少个 CPU 启动多少个这样的 worker 进程,主要用于对外服务,处理各种业务层面的事情
  • agent master 的子进程,主要处理公共资源的访问,如文件监听,或者帮 worker 处理一些公共事务,如一些事情是不需要每个 worker 都做一次的,agent 帮忙做完之后通知它们执行之后的操作

master 类似于一个守护进程的存在:

  • 负责 agent 的启动、退出、重启
  • 负责各个 worker 进程的启动、退出、以及 refork ,在开发模式下负责重启
  • 负责 agent 和各个 worker 之间的通信
  • 负责各个 worker 之间的通信

各进程的启动顺序:

  • master 启动后先启动 agent 进程
  • agent 初始化成功后,通过 IPC 通道通知 master
  • master 根据 CPU 的个数启动相同数目的 worker 进程
  • worker 进程初始化成功后,通过 IPC 通道通知 master
  • 所有的进程初始化成功后,master 通知 agent 和各个 worker 进程应用启动成功

启动方式差异:

从上图可以看出,master 启动 agent 和 worker 的方式明显不一样,启动 agent 使用的是 child_process 的 fork 模式,启动各个 worker 使用的是 cluster 的 fork 模式,为什么不能都使用同一种方式来启动?因为它们所负责处理的事情性质是不一样的,agent 是类似于作为各个 worker 秘书的存在,只负责帮它们处理轻量级的服务,是不直接对外提供 http 访问的,所以 master 用 cluster.fork 把各个 worker 启动起来,并提供对外 http 访问,这些 worker 在 cluster 的预处理下能够对同一端口进行监听而不会产生端口冲突,同时使用 round-robin 策略进行负载均衡把收到的 http 请求合理地分配给各个 worker 进行处理

进程间通信:

master 和 agent/worker 是 real communication,agent 和 worker 之间以及各个 worker 之间是 virtual communication

  • master 继承了 events 模块,拥有 events 监听、发送消息的能力,master 进程自身是通过订阅者模式来进行事务处理的,所以在 master 的源码里面并没有看到过多的 callback hell
  • master 是 agent 的父进程,相互可以通过 IPC 通道进行通信
  • master 是 worker 的父进程,相互可以通过 IPC 通道进行通信
  • agent 和各个 worker 之间毕竟是不同进程,是无法直接进行通信的,所以需要借助master 的力量进行转发,egg-cluster 封装了一个 messenger 的工具类,对各个进程间消息转发进行了封装
  • 各个 worker 之间由于是不同进程,也是无法直接进行通信的,需要借助 master 的力量进行转发,原理同上

各进程的状态通知:

  • worker 启动成功后 master 会对其状态进行监听,可以第一时间感知到失联的 worker,在这情况下 master 会对这些 worker 之前所绑定的事件进行销毁防止内存泄露,并且通知 agent,最后 refork 出同等数量的 worker 保证业务的顺利进行,对 worker 的 fork 和 refork 操作都是通过工具类 cfork 进行的
  • agent 启动成功后 master 会对其状态进行监听,对于退出或者失联的 agent master 是清楚的,在这情况下 master 会对这些 agent 之前所绑定的事件进行销毁防止内存泄露,并且通知各个 worker,最后重启 agent 进程保证业务的顺利进行
  • master 退出了或者失联了,worker 怎么办?不用担心,cluster 已经做好了这样的处理,当父进程退出后子进程自动退出
  • master 退出了或者失联了,agent 也像 worker 一样退出吗?然而并不是!这是child_process.fork 和 cluster.fork 的不同之处,master 退出了或者失联了,agent 进程还继续运行,但是它的父进程已经不在了,它将会被 init 进程收养,从而成为孤儿进程,当这样的孤儿进程越来越多的时候服务器就会越来越卡。所以 master 退出后需要指定 agent 也一起退出!关于优雅推出,官方写了个 gracefull-process 模块,详细请看 eggjs-feed-03

开发模式

开发模式下 通过 egg-development + egg-watcher 模块监听相关文件的改动,然后 egg-cluster 模块负责进行重启操作

Talk is cheap. Show me the code

准备工作

写这篇文章的时候 egg-cluster 社区版最新版是 1.8.0 ,下面的内容以该版本为准

读源码前需要理解两个模块的作用:

  • messenger,负责 master,agent,worker IPC 通信的消息转发
  • cfork,负责 worker 的启动,状态监听以及 refork 操作

egg 是通过 index.js 作为入口文件进行启动的,输入以下代码然后就可以成功启动了

const egg = require('egg');
egg.startCluster(options, () => {
  console.log('started');
});

PS: 新版本的 Egg 现在不推荐 index.js 启动了,而是用 egg-bin dev 和 egg-scripts start

入口文件代码如此简单,那 egg 底层做了些什么?比如 egg.startCluster 这个方法里面做了些什么?

exports.startCluster = require('egg-cluster').startCluster;

原来 egg.startCluster 是 egg-cluster 模块暴露的一个 API

// egg-cluster/index.js
const Master = require('./lib/master');
exports.startCluster = function(options, callback) {
  new Master(options).ready(callback);
};

startCluster 主要做了这些事情:

  • 启动 master 进程
  • egg 启动成功后执行 callback 方法,比如希望在 egg 启动成功后执行一些初始化操作,但是不应该做业务上的初始化操作,master 进程不应该有业务逻辑,代码越精简越好;业务上的初始化操作应该在 app.js / agent.js 里面的 beforeStart 进行

Master(egg-cluster/lib/master.js)

// Master 继承了 events 模块,拥有 events 监听、发送消息的能力
class Master extends EventEmitter {}

Master#constructor

constructor 里面大致可以分为5个部分:

constructor(options) {
  super();
  this.options = parseOptions(options);
  // new 一个 Messenger 实例
  this.messenger = new Messenger(this);
  // 借用 ready 模块的方法
  ready.mixin(this);
  this.isProduction = isProduction();
  this.isDebug = isDebug();
  ...
  ...
  // 根据不同运行环境(local、test、prod)设置日志输出级别
  this.logger = new ConsoleLogger({ level: process.env.EGG_MASTER_LOGGER_LEVEL || 'INFO' });
  ...
}
// master 启动成功后通知 parent、app worker、agent
this.ready(() => {
  this.isStarted = true;
  const stickyMsg = this.options.sticky ? ' with STICKY MODE!' : '';
  this.logger.info('[master] %s started on %s://127.0.0.1:%s (%sms)%s',
  frameworkPkg.name, this.options.https ? 'https' : 'http',
  this.options.port, Date.now() - startTime, stickyMsg);

  const action = 'egg-ready';
  this.messenger.send({ action, to: 'parent' });
  this.messenger.send({ action, to: 'app', data: this.options });
  this.messenger.send({ action, to: 'agent', data: this.options });
});
// 监听 agent 退出
this.on('agent-exit', this.onAgentExit.bind(this));
// 监听 agent 启动
this.on('agent-start', this.onAgentStart.bind(this));
// 监听 app worker 退出
this.on('app-exit', this.onAppExit.bind(this));
// 监听 app worker 启动
this.on('app-start', this.onAppStart.bind(this));
// 开发环境下监听 app worker 重启
this.on('reload-worker', this.onReload.bind(this));

// 监听 agent 启动,注意这里只执行一次
this.once('agent-start', this.forkAppWorkers.bind(this));
// master监听自身的退出及退出后的处理

// kill(2) Ctrl-C     监听 SIGINT 信号
process.once('SIGINT', this.onSignal.bind(this, 'SIGINT'));
// kill(3) Ctrl-\     监听 SIGQUIT 信号
process.once('SIGQUIT', this.onSignal.bind(this, 'SIGQUIT'));
// kill(15) default   监听 SIGTERM 信号
process.once('SIGTERM', this.onSignal.bind(this, 'SIGTERM'));

// 监听 exit 事件
process.once('exit', this.onExit.bind(this));
// 监听端口冲突
detectPort((err, port) => {
  /* istanbul ignore if */
  if (err) {
    err.name = 'ClusterPortConflictError';
    err.message = '[master] try get free port error, ' + err.message;
    this.logger.error(err);
    process.exit(1);
    return;
  }
  this.options.clusterPort = port;
  this.forkAgentWorker(); // 如果端口没有冲突则执行该方法
});

Master#forkAgentWorker

master 进程以 child_process 模式启动 agent 进程

forkAgentWorker() {
  this.agentStartTime = Date.now();
  const args = [ JSON.stringify(this.options) ];
  const opt = { execArgv: process.execArgv.concat([ '--debug-port=5856' ]) };
  
  // 以 child_process.fork 模式启动 agent worker,此时 agent 成为 master 的子进程
  const agentWorker = this.agentWorker = childprocess.fork(agentWorkerFile, args, opt);
  
  // 记录 agent 的 id
  agentWorker.id = ++this.agentWorkerIndex;
  
  this.log('[master] agent_worker#%s:%s start with clusterPort:%s',
  agentWorker.id, agentWorker.pid, this.options.clusterPort);

  // master 监听从 agent 发送给 master 的消息, 并打上消息来源 (msg.from = 'agent')
  // 将消息通过 messenger 发送出去
  agentWorker.on('message', msg => {
    if (typeof msg === 'string') msg = { action: msg, data: msg };
    msg.from = 'agent';
    this.messenger.send(msg);
  });
  
  // master 监听 agent 的异常,并打上对应的 log 信息方便问题排查
  agentWorker.on('error', err => {
    err.name = 'AgentWorkerError';
    err.id = agentWorker.id;
    err.pid = agentWorker.pid;
    this.logger.error(err);
  });
  
  // master 监听 agent 的退出
  // 并通过 messenger 发送 agent 的 'agent-exit' 事件给 master
  // 告诉 master 说 agent 退出了
  agentWorker.once('exit', (code, signal) => {
    this.messenger.send({
      action: 'agent-exit',
      data: { code, signal },
      to: 'master',
      from: 'agent',
    });
  });
}

到这里,agent worker 已完成启动,并且 master 对其进行监听,这里有个疑问

agent 启动成功后是如何通知 master 进行下一步操作的?
const agentWorker = this.agentWorker = childprocess.fork(agentWorkerFile, args, opt);

以 child_process.fork 模式启动 agent worker,读取的是 agent_worker.js,截取里面的一段代码

// egg-cluster/lib/agent_worker.js

agent.ready(() => {
  agent.removeListener('error', startErrorHandler);
  process.send({ action: 'agent-start', to: 'master' });
});

agent 启动成功后调用 process.send() 通知 master,master 监听到该消息通过 messenger 转发出去

// Master#forkAgentWorker
agentWorker.on('message', msg => {
  if (typeof msg === 'string') msg = { action: msg, data: msg };
  msg.from = 'agent';
  this.messenger.send(msg);
});

最终由 master 进行 agent-start 事件的响应

// Master#constructor
...
...
this.on('agent-start', this.onAgentStart.bind(this));
...
this.once('agent-start', this.forkAppWorkers.bind(this));
...
...

Master#onAgentStart

agent 启动后的操作

onAgentStart() {
  // agent 启动成功后向 app worker 发送 'egg-pids' 事件并带上 agent pid
  this.messenger.send({ action: 'egg-pids', to: 'app', data: [ this.agentWorker.pid ] });
  // 向 app worker 发送 'agent-start' 事件
  this.messenger.send({ action: 'agent-start', to: 'app' });
  this.logger.info('[master] agent_worker#%s:%s started (%sms)',
  this.agentWorker.id, this.agentWorker.pid, Date.now() - this.agentStartTime);
}

值得注意的是此时 app worker 还没启动,所以该消息会被丢弃,后续如果发生 agent 重启的情况会被 app worker 监听到

Master#forkAppWorkers

master 进程以 cluster 模式启动 app worker 进程

forkAppWorkers() {
  this.appStartTime = Date.now();
  this.isAllAppWorkerStarted = false;
  this.startSuccessCount = 0;

  this.workers = new Map();

  const args = [ JSON.stringify(this.options) ];
  this.log('[master] start appWorker with args %j', args);
  
  // 以 cluster 模式启动 app worker 进程
  cfork({
    exec: appWorkerFile,
    args,
    silent: false,
    count: this.options.workers,
    // 在开发环境下不会进行 refork,方便排查问题
    refork: this.isProduction,
  });

  // master 监听各个 app worker 进程的消息
  cluster.on('fork', worker => {
    this.workers.set(worker.process.pid, worker);
    worker.on('message', msg => {
      if (typeof msg === 'string') msg = { action: msg, data: msg };
      msg.from = 'app';
      this.messenger.send(msg);
    });
    this.log('[master] app_worker#%s:%s start, state: %s, current workers: %j',
  worker.id, worker.process.pid, worker.state, Object.keys(cluster.workers));
  });
  
  // master 监听各个 app worker 进程的 disconnect 事件并记录到 log
  cluster.on('disconnect', worker => {
    this.logger.info('[master] app_worker#%s:%s disconnect, suicide: %s, state: %s, current workers: %j',
    worker.id, worker.process.pid, worker.exitedAfterDisconnect, worker.state, Object.keys(cluster.workers));
  });
  
  // master 监听各个 app worker 进程的 exit 事件,并向 master 发送 'app-exit' 事件,将 app worker 退出后的事情交给 master 处理
  cluster.on('exit', (worker, code, signal) => {
    this.messenger.send({
      action: 'app-exit',
      data: { workerPid: worker.process.pid, code, signal },
      to: 'master',
      from: 'app',
    });
  });
  
  // master 监听各个 app worker 进程的 listening 事件,表示各个 app worker 已经可以开始工作了
  cluster.on('listening', (worker, address) => {
    this.messenger.send({
      action: 'app-start',
      data: { workerPid: worker.process.pid, address },
      to: 'master',
      from: 'app',
    });
  });
}

app worker 启动后,跟 agent 一样,通过 messenger 发 app-start 事件发送给 master,由 master 继续处理

// Master#constructor

...
...
this.on('app-start', this.onAppStart.bind(this));
...
...

Master#onAppStart

app worker 启动后的操作

onAppStart(data) {
  const worker = this.workers.get(data.workerPid);
  
  ...
  
  // app worker 启动成功后通知 agent
  this.messenger.send({
   action: 'egg-pids',
   to: 'agent',
   data: getListeningWorker(this.workers),
  });
  
  ...
  
  // app worker 准备好了
  if (this.options.sticky) {
   this.startMasterSocketServer(err => {
     if (err) return this.ready(err);
     this.ready(true);
   });
  } else {
   this.ready(true);
  }
}

这时 agent 和各个 app worker 已经 ready 了,master 也可以做好准备了,执行 ready 后的操作,把 egg-ready 事件发送给 parent、app、agent,告诉它们已经 ready 了,可以开始干活

this.ready(() => {
  ...
  const action = 'egg-ready';
  this.messenger.send({ action, to: 'parent' });
  this.messenger.send({ action, to: 'app', data: this.options });
  this.messenger.send({ action, to: 'agent', data: this.options });
});

Master#onAgentExit

agent 退出后的处理

onAgentExit(data) {
  ...
  // 告诉各个 app worker,agent 退出了
  this.messenger.send({ action: 'egg-pids', to: 'app', data: [] });
  
  ...
  // 记录异常信息,方便问题排查
  const err = new Error(util.format('[master] agent_worker#%s:%s died (code: %s, signal: %s)',
      agentWorker.id, agentWorker.pid, data.code, data.signal));
  err.name = 'AgentWorkerDiedError';
  this.logger.error(err);
  
  // 移除事件监听,防止内存泄露
  agentWorker.removeAllListeners();
  
  ...
  // 把 'agent-worker-died' 通知 parent 进程后重启 agent 进程
  this.log('[master] try to start a new agent_worker after 1s ...');
  setTimeout(() => {
    this.logger.info('[master] new agent_worker starting...');
    this.forkAgentWorker();
  }, 1000);
  this.messenger.send({
    action: 'agent-worker-died',
    to: 'parent',
  });
}

Master#onAppExit

app worker 退出后的处理

onAppExit(data) {
  ...
  // 记录异常信息,方便问题排查
  if (!worker.isDevReload) {
    const signal = data.code;
    const message = util.format(
   '[master] app_worker#%s:%s died (code: %s, signal: %s, suicide: %s, state: %s), current workers: %j',
   worker.id, worker.process.pid, worker.process.exitCode, signal,
   worker.exitedAfterDisconnect, worker.state,
    Object.keys(cluster.workers)
    );
    const err = new Error(message);
    err.name = 'AppWorkerDiedError';
    this.logger.error(err);
  }
  
  // 移除事件监听,防止内存泄露
  worker.removeAllListeners();
  this.workers.delete(data.workerPid);
  
  // 发送 'egg-pids' 事件给 agent,告诉它目前处于 alive 状态的 app worker pid
  this.messenger.send({ action: 'egg-pids', to: 'agent', data: getListeningWorker(this.workers) });
  
  // 发送 'app-worker-died' 的消息给 parent 进程
  this.messenger.send({
    action: 'app-worker-died',
    to: 'parent',
  });
}

Master#onReload

开发模式下监听文件的改动,对 app worker 进行重启操作

  • 开发模式下开启 egg-development 插件,对相关文件进行监听,监听到有文件改动的话向 master 发送 reload-worker 事件
process.send({
  to: 'master',
  action: 'reload-worker',
});
  • master 通过监听 reload-worker 事件后执行 onReload 方法
this.on('reload-worker', this.onReload.bind(this));
  • onReload 通过 cluster-reload 模块进行重启操作
onReload() {
  this.log('[master] reload workers...');
  for (const id in cluster.workers) {
    const worker = cluster.workers[id];
    worker.isDevReload = true;
  }
  require('cluster-reload')(this.options.workers);
}

Master#onExit

master 退出后的处理,该方法主要是打相关的 log

Master#onSignal和Master#close

测试的时候,master 对收到的各个系统 signal 进行响应

// kill(2) Ctrl-C
process.once('SIGINT', this.onSignal.bind(this, 'SIGINT'));
// kill(3) Ctrl-\
process.once('SIGQUIT', this.onSignal.bind(this, 'SIGQUIT'));
// kill(15) default
process.once('SIGTERM', this.onSignal.bind(this, 'SIGTERM'));
  • 杀死各个 app worker 进程
  • 杀死 agent 进程
  • 退出 master 进程
close() {
  this.closed = true;
  this.killAppWorkers();
  this.killAgentWorker();
  this.log('[master] close done, exiting with code:0');
  process.exit(0);
}