作者:传金本文为原创文章,转载请注明作者及出处
背景
软件的核心是其为用户解决领域相关问题的能力。 — Eric Evans 《领域驱动设计—软件核心复杂性应对之道》
交易系统作为电商平台架构的核心系统之一,它为解决什么问题呢?我认为它应最大化满足买卖双方的价值交换,在交易前、后提供完备的服务。
交易前:客户购买下单,支付金额,电商网站确认支付后,进行配送发货。交易后:在退换周期内,客户申请退换,电商进行退换处理,并返还客户金额;同时对交易金额进行结算。

完整交易需要图中多个核心流程来支撑,其本身的业务链条比较长;它会引入订单、支付单、配送单、售后服务单等多个领域概念;产生营销活动抵扣、支付方式、退换货策略等不同的业务规则;使系统具有较高的复杂性。对于交易系统构建者来说,如何理清关联、避免僵化设计、如何进行科学的构建呢?
交易系统领域设计
现实中的很多软件/应用程序最主要的复杂性并不在技术上,而是来自领域本身、用户的活动或业务。当这种领域复杂性在设计中没有得到解决时,基础技术的构思再好也无济于事。而这种聚焦于领域和领域逻辑复杂性问题,大师 Eric Evans 在《领域驱动设计—软件核心复杂性应对之道》一书中,已经给出了完整的设计范式和原则。
跟随大师的脚步,从领域驱动设计的角度,重新思考整个交易系统的设计。
领域划分
在一个大型系统中,如果因为缺少一种全局性的原则而使人们无法根据元素在模式(这些模式被应用于整个设计)中的角色来解释这些元素,那么开发人员就会陷入“只见树木,不见森林”的境地。 — Eric Evans 《领域驱动设计—软件核心复杂性应对之道》
交易系统包含的内容太过繁杂,很难对系统的全貌直接描述,所以需要对其进行分解,将交易过程中涉及的业务问题划分到不同的业务子域中。如:用户的登录/注册(用户域),网站上展示商品的管理(商品域),商品购买后的支付(支付域)等等。让复杂的交易问题简逐步分解,让子域聚焦本域内的问题解决。
以交易为核心,理清业务子域:
-
用户域:用户账号登录/注册、用户信息管理等
-
商户域:企业账户,商户分级,合同及协议管理等
-
商品域:分类、商品信息、标签、价格管理等
-
营销域:打折降价活动、卡码券、预售等
-
订单域:订单生成、订单查询、订单生命周期管理、订单业务对账等
-
支付域:与第三方资金支付、个人资金账户、资金交易方式的管理等
-
仓储/配送域:商品的库存管理、配送管理等
-
售后域:退货、退款、评价管理等
-
结算域:交易金额,与商户、平台、第三方的结算
业务子域划分过程中,通过领域统一视图来呈现系统的全貌,有利于我们理解各个子域在整体系统中所处的位置以及之间的关系;同时在不需要知道细节的情况下,在大脑中建立系统的概况模型。基于对电商交易侧领域知识的理解,我整理出的领域统一视图。
交易系统领域统一视图:

从交易系统来看:
-
核心域:订单域、支付域、营销域
-
支撑域:仓储配送域、售后域、结算域
-
通用域:用户域、商品域、商户域
教育电商中的商品,是以服务、虚拟商品为主,实物商品为辅,因此弱化仓储/配送(或物流),将它放在支撑域位置上;同时提升售后服务在整个系统中的重要性,将售后服务从订单域中分化出来,独立成业务子域。
子域细化
领域统一视图,明确子域角色与关系之后还是不够的,凭这些还无法进行后续的领域模型设计;我们需要进一步明确子域的核心关注点。在明确核心关注点的同时,我们会通过核心流程的走查,来反向验证子域细化模型是否与核心业务保持一致。
子域细化会从多个维度上进行(以订单子域为例):
-
领域概念:订单、预售定金单、预售尾款单等
-
业务规则:商品结算金额与订单支付金额不能小于零,多种订单抵扣使用的顺序,金额在购买商品的分摊比例等
-
交互场景:结算使用卡券抵扣,提交订单,我的订单查询等
-
业务流程:用户下单流程,订单取消流程,对账等
订单域细化后的形态:

(其它子域不在逐一叙述)
领域统一视图,描述了系统领域的大型结构;它会随着系统的演进而改变,也会随着子域丰富与深层模型精炼而变动。同时在全局的视野,来指导子域的细化。子域在其细化的过程,是对模型进一步设计提供系统性决策:让强关联的业务模型内聚在同一个子域,让弱关联的模型分离出去。
随着业务的发展,基于交易数据的财务需求逐步增多,交易系统中将会诞生财务子域,内聚多个财务模型;而确认收入计算模型,也会将从订单域中分离出去,汇聚到财务子域中。
订单域核心设计
领域驱动模型设计提供了大量模式,让设计更加自然的实现模型,从而避免或减少反映领域模型而出现的僵化设计。我将通过订单域的核心服务之一:下单服务,来讨论这些模式的使用。
以前台下单场景为例,它是指用户在前台结算页上提交订单信息,并生成订单的过程。主要流程如下:
-
用户在结算页上提交选购的商品
-
订单服务接收到用户提交的数据,进行订单模型的填充(用户、商品、订单跟踪信息、结转信息等)
-
商品促销折扣、卡码券抵扣及营销规则的计算
-
订单金额计算(商品结算价、卡券抵扣、现金收入、金额分摊等)
-
订单持久化
-
订单创建完成后,卡码券使用通知
下单的时序图(已经被简化):

领域模式
在明确下单业务逻辑后,在开发服务前需要明确领域分层与模型(此时可能无法一次性把所需的都细化清楚):
-
服务的领域分层
-
承载用户提交订单信息的对象模型,承载持久化订单信息的对象模型,与商品、营销域之间的通信模型
-
订单域中的有界上下文信息(用于填充用户提交的订单信息,商品信息,金额计算规则,基于订单信息的显示约束等)
领域分层:

明确领域分层,有利于系统在开发阶段时,团队在对领域层次模型保持一致,对模块、服务、仓储给予预先的划分。避免产生违反系统中的分层约定或原则。
对象模型:

有界上下文:

这一阶段是为系统建立完整自封闭的领域模型。领域驱动架构相对比较容易理解,但建立一个完整自封闭的领域模型却很困难。“领域模型”是一个针对业务逻辑抽象的分析模型,它反映出对领域问题的整体描述。领域模型不是编程的实现模型,而是一组抽象概念的集合。
领域需求的最初细节,在功能层面通过领域专家的讨论得出。领域专家并不一定需要熟知软件开发领域的知识,相反强调的是具有领域中的相关知识。领域需求在相互讨论中不断得到细化,还有可能在开发过程出现需求的反复或变更,这都要求领域模型的建立完善是一个反复重构的过程。
设计模式应用
为了保证软件实现的简洁(避免僵化设计),不管实际情况如何复杂,设计与模型都需要保持一致;在面对这种局面时,可以运用建模和设计的最佳实践来解决。如:面向对象设计的23种常用模式,通用职责分配软件模式 GRASP 的 9 种设计原则,还有 Martin Fowler 在《分析模式》中论述的最佳实践 等等。
随着下单服务的细化,会遇到更多复杂的问题,如:
问题一:订单对象的创建,在不同渠道中订单构建的信息也是不一样的;如:用户购买下单、预售订单、后台下单等。
在领域驱动设计中,对复杂对象构建给出了领域工厂模式来解决。领域工厂模式包含:简单工厂、抽象工厂、建造者等设计模式。
订单对象的创建,采用 BUILDER (建造者)模式:

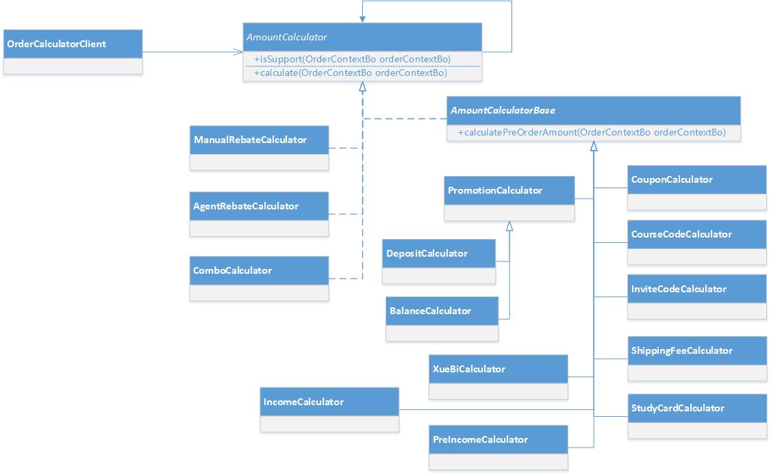
问题二:订单金额的计算;在一个订单中可以购买多个商品,每个商品可以拥有不同的商品折扣,而卡券抵扣可以作用不同商品上,会在 3 个维度上独立变化。
金额计算核心在于商品金额分摊计算,它可以在 3 个维度独自变化,需要分离:
-
商品折扣、卡券抵扣的基价计算规则
-
金额计算因子(被分摊的商品集合、单个分摊商品基价、分摊商品总基价、分摊金额)
使用策略模式,让基价计算规则与计算因子分离

使用职责链模式,让不同商品享有不同折扣、抵扣金额计算器形成独自的链条,进行计算商品金额。

模式的应用,让复杂模型的设计,变得更优雅。设计元素非常自然的组合到一起,其结果可以被清晰地刻画出来。让业务逻辑被合理的分散到不同的领域对象中,代码结构更加清晰。
系统突破
持续重构让事物逐步变得有序。代码和模型的每一次精化都让开发人员有了更加清晰的认识。一系列微小的重构会逐渐汇聚深层次模型,最终会给系统带来巨大价值的突破。
交易初期的系统模型:

随着其它业务系统开始关心订单的状态(订单创建、支付、配送),需要将订单状态告知业务系统;但交易系统又不想与它们产生直接依赖,在下单、修改订单、配送订单等节点接入 MQ,交易系统通过MQ把订单状态通知到业务系统。引入 MQ 不久之后,发现交易系统已经具备领域事件的特征,引发了事件驱动的重构。
交易重构后的系统模型:

事件模型的引入,让交易链上系统之间的耦合性进一步降低,为系统各自独立进化带来了更大的空间。
总结
本文是基于我个人对交易系统的理解,讲述了有关领域驱动设计的中大型结构、精炼、常用模型(实体、值对象、服务、分层结构)、设计模式应用、突破等。分享了在领域驱动设计方面的经验及思考,希望能给大家在实际项目中运用领域驱动设计提供一些启发和帮助。

技术沙龙推荐
点击下方图片即可阅读


