如何写一份程序员爱看的需求文档?

4,981 阅读5分钟
原文链接: www.woshipm.com

上回分享的从需求到最终的解决方案,产品经理该怎么做?得到了许多人的认可,在这里,非常感谢大家的支持,同时也给笔者很大的信心,接下来分享的文章,希望大家能够喜欢,enjoy~

产品经理的生涯中,肯定遇到过如下的痛点吧:

1.含辛茹苦地写完了需求文档(PRD),开发人员却将文档束之高阁(一万只草泥马在你的后脑勺奔腾而过……);

2.开发人员反复来回地确认需求、细节逻辑等,问的你一脸懵逼,只能默默地去修改文档;

3.开发完成,进入测试阶段,想着一锅香喷喷的米饭就要上桌了,打开一看,居然是热腾腾的一锅粥~;

以上问题之所以会发生,主要的罪魁祸首当然是你的需求文档:

1.文档不简洁明了,读起来吃力,给到开发,犹如给他们吃了安眠药,开发当然不爱看。

2.文档的功能需求描述不清晰、逻辑不严谨,开发需要反复确认、浪费了大量时间,最后让开发对你越来越不信任(产品狗,你过来,我保证不打死你……)。

3.没有很好的把控进度,项目跟不紧,中途容易出问题,产品难以达到预期。

那么,如何写一份用户体验好、开发喜欢看、靠谱的需求文档呢?笔者将从以下几个方面展开阐述:

一、产品简介

1.简要说明产品的使用价值

  • 我是谁(一两句话写清楚产品的身份)?
  • 我有什么用(我是做什么的,我能提供什么服务等)?
  • 为什么选择我们(与竞争对手相比,我们产品的优势,核心竞争力是什么)?

2.目标用户、使用场景

  • 产品的主要用户群是谁?
  • 用户主要在什么场景下使用我们的产品。

二、行业概要

  • 简要阐述行业现状
  • 未来的发展趋势
  • 竞争对手情况分析

补充:如何快速了解一个行业?

1.通过艾瑞咨询、易观等网站查看行业的分析报告,深入了解整个产业的上下游结构;

2.通过商业模式画布工具,分析行业主要玩家的商业模式

三、版本

按照版本来分类,点击版本链接可进入查看每个版本的文档。

文档的第一页如下图:

(一)、排期

每次的大版本开发,最好对应有一个排期表(与开发沟通确认时间的安排),开发过程中,根据进度情况,适当调整时间安排。

开发人员可以根据自己负责的模块,进入排期详情查看当天的任务,完成的模块可以进行标记,如图。

(二)、产品设计(重点)

1.实体关系图

当你做的产品是从0到1时,为了让数据库的开发人员更快速的了解你的产品,实体关系图(E-R图)将会发挥很大作用,数据库的开发人员可以参考此图来做数据表结构的设计(具体这里就不说了,大家可以网上详细了解E-R图)。

厂家、经销商、客户等这些都是属于实体,实体包含的的属性(字段)最好也要写出来,如下图举例:


2.用户角色权限表

涉及到角色和权限的,需要做一份全面的角色权限表格,方便开发人员参考。››


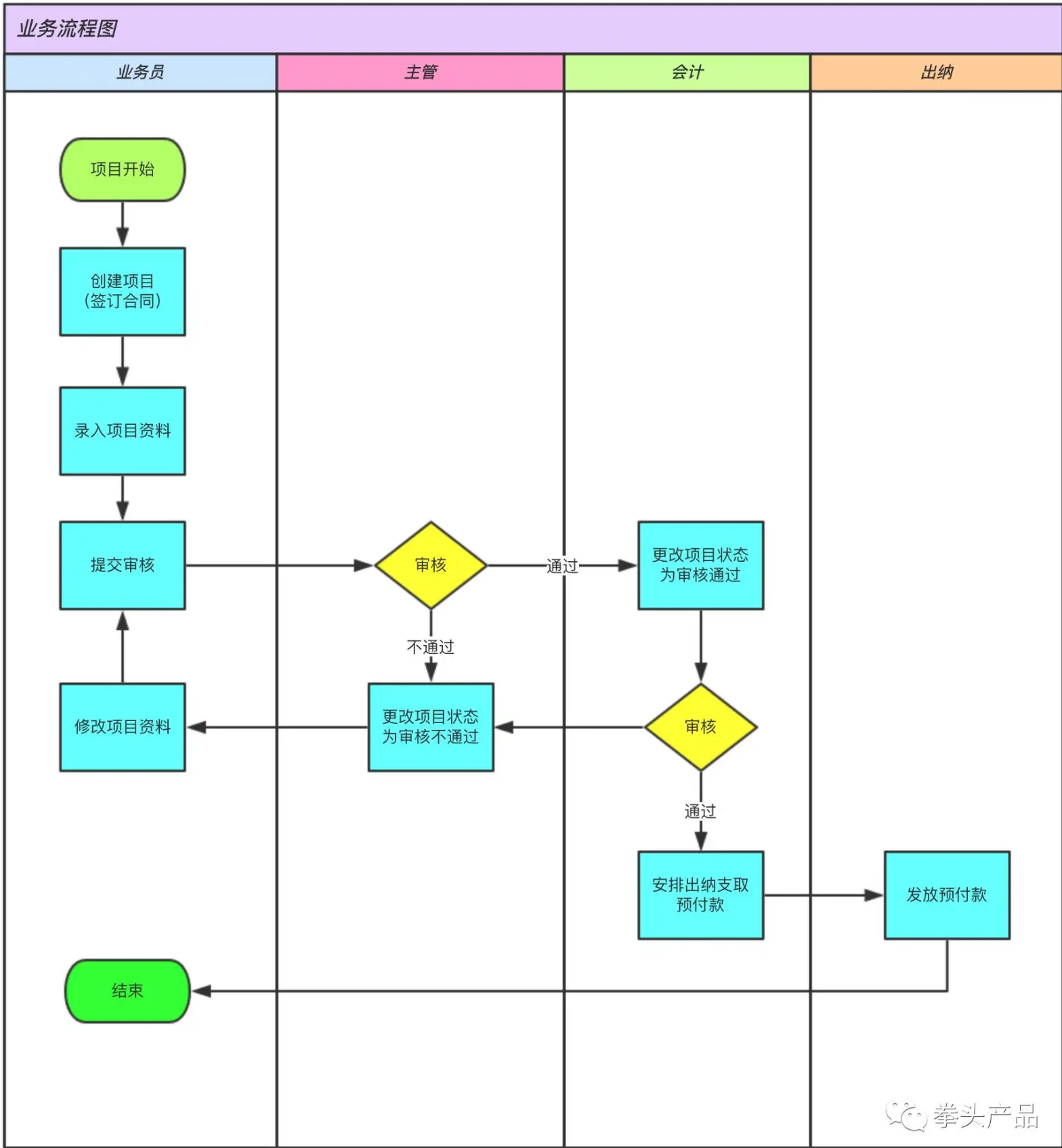
3.业务流程图

通过业务流程图,可以在大方向上知道产品的整体逻辑,业务流程图拆解可以得到任务流程图,任务流程图拆解可以得到页面流程图。


4.全局说明

一些通用的控件、状态等,不需要每次都说明,比如空数据、网络异常、加载失败、刷新状态等等,只需说明一次即可。


5.需求、功能、交互说明

很多人在写功能说明、交互说明时,总是会遗漏一些细节,逻辑不严谨。从以下几个维度去说明,将会让你考虑的更加全面:

  • 字段、字段说明、数据来源
  • 前置条件、排序机制、刷新机制
  • 状态流转(一个页面可能有多个状态,需要说明)
  • 交互操作(正常操作、异常操作)

下面,笔者将以一个页面做举例说明:

产品设计模块里的结构如图:

(为了方面查看以及和视觉页面的对照,每个页面需要标注编号)

(三)、非功能需求

1.埋点需求

页面的打开率、按钮点击率等,如果需要记录,则需要做说明。

埋点是数据分析的基础,建议使用“GrowingIO” 这个工具进行可视化埋点,操作简单、方便,能减少很多的工作量。


2.性能需求

请求数据的响应时间要求、并发数要求等。


3.兼容性需求

系统版本的支持、多终端的支持、浏览器的支持等。

(四)、修改记录

文档的第二页如下图:

为了让开发人员更方便的浏览,增强阅读体验,使用markdown语言来辅助写需求文档是最好不过了,浏览体验会大大提升。

好了,本次分享到这里,感谢您的阅读。

 

作者:dreamer,微信公众号:拳头产品

本文由 @dreamer 原创发布于人人都是产品经理。未经许可,禁止转载。

题图来自Pexels,基于CC0协议