Android动画:这里有一份很详细的 属性动画 使用攻略

5,363 阅读37分钟


前言

  • 动画的使用 是 Android 开发中常用的知识
  • 本文将详细介绍 Android 动画中 属性动画的原理 & 使用

动画类型


目录

目录


1. 属性动画出现的原因

  • 属性动画(Property Animation)是在 Android 3.0API 11)后才提供的一种全新动画模式
  • 那么为什么要提供属性动画(Property Animation)?

1.1 背景

实现动画效果在Android开发中非常常见,因此Android系统一开始就提供了两种实现动画的方式:

  • 逐帧动画(Frame Animation
  • 补间动画( Tweened animation

1.2 问题

逐帧动画 & 补间动画存在一定的缺点:

a. 作用对象局限:View

即补间动画 只能够作用在视图View上,即只可以对一个ButtonTextView、甚至是LinearLayout、或者其它继承自View的组件进行动画操作,但无法对非View的对象进行动画操作

  1. 有些情况下的动画效果只是视图的某个属性 & 对象而不是整个视图;
  2. 如,现需要实现视图的颜色动态变化,那么就需要操作视图的颜色属性从而实现动画效果,而不是针对整个视图进行动画操作
b. 没有改变View的属性,只是改变视觉效果
  • 补间动画只是改变了View的视觉效果,而不会真正去改变View的属性。
  • 如,将屏幕左上角的按钮 通过补间动画 移动到屏幕的右下角
  • 点击当前按钮位置(屏幕右下角)是没有效果的,因为实际上按钮还是停留在屏幕左上角,补间动画只是将这个按钮绘制到屏幕右下角,改变了视觉效果而已。
c. 动画效果单一
  • 补间动画只能实现平移、旋转、缩放 & 透明度这些简单的动画需求
  • 一旦遇到相对复杂的动画效果,即超出了上述4种动画效果,那么补间动画则无法实现。

即在功能 & 可扩展性有较大局限性

1.3 问题

  • 为了解决补间动画的缺陷,在 Android 3.0(API 11)开始,系统提供了一种全新的动画模式:属性动画(Property Animation
  • 下面,我将全面介绍属性动画(Property Animation

2. 简介

  • 作用对象:任意 Java 对象

不再局限于 视图View对象

  • 实现的动画效果:可自定义各种动画效果

不再局限于4种基本变换:平移、旋转、缩放 & 透明度


3. 特点

  • 作用对象进行了扩展:不只是View对象,甚至没对象也可以
  • 动画效果:不只是4种基本变换,还有其他动画效果
  • 作用领域:API11后引入的

4. 工作原理

  • 在一定时间间隔内,通过不断对值进行改变,并不断将该值赋给对象的属性,从而实现该对象在该属性上的动画效果

可以是任意对象的任意属性

  • 具体的工作原理逻辑如下:

工作原理

  • 从上述工作原理可以看出属性动画有两个非常重要的类:ValueAnimator 类 & ObjectAnimator
  • 其实属性动画的使用基本都是依靠这两个类
  • 所以,在下面介绍属性动画的具体使用时,我会着重介绍这两个类。

5. 具体使用

5.1 ValueAnimator类

  • 定义:属性动画机制中 最核心的一个类
  • 实现动画的原理:通过不断控制 值 的变化,再不断 手动 赋给对象的属性,从而实现动画效果。如图下:

工作原理

从上面原理可以看出:ValueAnimator类中有3个重要方法:

  1. ValueAnimator.ofInt(int values)
  2. ValueAnimator.ofFloat(float values)
  3. ValueAnimator.ofObject(int values)

下面我将逐一介绍。

5.1.1 ValueAnimator.ofInt(int values)

  • 作用:将初始值 以整型数值的形式 过渡到结束值

即估值器是整型估值器 - IntEvaluator

  • 工作原理:

工作原理

  • 具体使用:

特别说明:

  1. 因为ValueAnimator本质只是一种值的操作机制,所以下面的介绍先是展示如何改变一个值的过程(下面的实例主要讲解:如何将一个值从0平滑地过渡到3)
  2. 至于如何实现动画,是需要开发者手动将这些 值 赋给 对象的属性值。关于这部分在下节会进行说明。

操作值的方式 分为 XML 设置 / Java 代码设置 设置方式1:Java代码设置

实际开发中,建议使用Java代码实现属性动画:因为很多时候属性的起始值是无法提前确定的(无法使用XML设置),这就需要在Java代码里动态获取。

// 步骤1:设置动画属性的初始值 & 结束值
ValueAnimator anim = ValueAnimator.ofInt(0, 3);
        // ofInt()作用有两个
        // 1. 创建动画实例
        // 2. 将传入的多个Int参数进行平滑过渡:此处传入0和1,表示将值从0平滑过渡到1
        // 如果传入了3个Int参数 a,b,c ,则是先从a平滑过渡到b,再从b平滑过渡到C,以此类推
        // ValueAnimator.ofInt()内置了整型估值器,直接采用默认的.不需要设置,即默认设置了如何从初始值 过渡到 结束值
        // 关于自定义插值器我将在下节进行讲解
        // 下面看看ofInt()的源码分析 ->>关注1
        
// 步骤2:设置动画的播放各种属性
        anim.setDuration(500);
        // 设置动画运行的时长
        
        anim.setStartDelay(500);
        // 设置动画延迟播放时间

        anim.setRepeatCount(0);
        // 设置动画重复播放次数 = 重放次数+1
        // 动画播放次数 = infinite时,动画无限重复
        
        anim.setRepeatMode(ValueAnimator.RESTART);
        // 设置重复播放动画模式
        // ValueAnimator.RESTART(默认):正序重放
        // ValueAnimator.REVERSE:倒序回放
     
// 步骤3:将改变的值手动赋值给对象的属性值:通过动画的更新监听器
        // 设置 值的更新监听器
        // 即:值每次改变、变化一次,该方法就会被调用一次
        anim.addUpdateListener(new ValueAnimator.AnimatorUpdateListener() {
            @Override
            public void onAnimationUpdate(ValueAnimator animation) {

                int currentValue = (Integer) animation.getAnimatedValue();
                // 获得改变后的值
                
                System.out.println(currentValue);
                // 输出改变后的值

        // 步骤4:将改变后的值赋给对象的属性值,下面会详细说明
                View.setproperty(currentValue);

       // 步骤5:刷新视图,即重新绘制,从而实现动画效果
                View.requestLayout();
                
                
            }
        });

        anim.start();
        // 启动动画
    }

// 关注1:ofInt()源码分析
    public static ValueAnimator ofInt(int... values) {
        // 允许传入一个或多个Int参数
        // 1. 输入一个的情况(如a):从0过渡到a;
        // 2. 输入多个的情况(如a,b,c):先从a平滑过渡到b,再从b平滑过渡到C
        
        ValueAnimator anim = new ValueAnimator();
        // 创建动画对象
        anim.setIntValues(values);
        // 将传入的值赋值给动画对象
        return anim;
    }

效果图

值 从初始值 过度到 结束值 的过程如下:

效果图

**设置方法2:在XML 代码中设置 ** 具备重用性,即将通用的动画写到XML里,可在各个界面中去重用它

  • 步骤1:在路径 res/animator的文件夹里创建相应的动画 .xml文件

此处设置为res/animator/set_animation.xml

  • 步骤2:设置动画参数

set_animation.xml

// ValueAnimator采用<animator>  标签
<animator xmlns:android="http://schemas.android.com/apk/res/android"  
    android:valueFrom="0"   // 初始值
    android:valueTo="100"  // 结束值
    android:valueType="intType" // 变化值类型 :floatType & intType

    android:duration="3000" // 动画持续时间(ms),必须设置,动画才有效果
    android:startOffset ="1000" // 动画延迟开始时间(ms)
    android:fillBefore = “true” // 动画播放完后,视图是否会停留在动画开始的状态,默认为true
    android:fillAfter = “false” // 动画播放完后,视图是否会停留在动画结束的状态,优先于fillBefore值,默认为false
    android:fillEnabled= “true” // 是否应用fillBefore值,对fillAfter值无影响,默认为true
    android:repeatMode= “restart” // 选择重复播放动画模式,restart代表正序重放,reverse代表倒序回放,默认为restart|
    android:repeatCount = “0” // 重放次数(所以动画的播放次数=重放次数+1),为infinite时无限重复
    android:interpolator = @[package:]anim/interpolator_resource // 插值器,即影响动画的播放速度,下面会详细讲

/>  
  • 步骤3:在Java代码中启动动画
Animator animator = AnimatorInflater.loadAnimator(context, R.animator.set_animation);  
// 载入XML动画

animator.setTarget(view);  
// 设置动画对象

animator.start();  
// 启动动画

效果图

效果同第一种方式是一样的。

实例说明

  • 下面,我将结合 手动赋值给对象属性 这一步骤,从而实现一个完整的动画效果
  • 实现的动画效果:按钮的宽度从 150px 放大到 500px
Button mButton = (Button) findViewById(R.id.Button);
        // 创建动画作用对象:此处以Button为例

// 步骤1:设置属性数值的初始值 & 结束值
        ValueAnimator valueAnimator = ValueAnimator.ofInt(mButton.getLayoutParams().width, 500);
        // 初始值 = 当前按钮的宽度,此处在xml文件中设置为150
        // 结束值 = 500
        // ValueAnimator.ofInt()内置了整型估值器,直接采用默认的.不需要设置
        // 即默认设置了如何从初始值150 过渡到 结束值500

// 步骤2:设置动画的播放各种属性
        valueAnimator.setDuration(2000);
        // 设置动画运行时长:1s

// 步骤3:将属性数值手动赋值给对象的属性:此处是将 值 赋给 按钮的宽度
        // 设置更新监听器:即数值每次变化更新都会调用该方法
        valueAnimator.addUpdateListener(new AnimatorUpdateListener() {
            @Override
            public void onAnimationUpdate(ValueAnimator animator) {

                int currentValue = (Integer) animator.getAnimatedValue();
                // 获得每次变化后的属性值
                System.out.println(currentValue);
                // 输出每次变化后的属性值进行查看

                mButton.getLayoutParams().width = currentValue;
                // 每次值变化时,将值手动赋值给对象的属性
                // 即将每次变化后的值 赋 给按钮的宽度,这样就实现了按钮宽度属性的动态变化

// 步骤4:刷新视图,即重新绘制,从而实现动画效果
                mButton.requestLayout();
                
            }
        });

        valueAnimator.start();
        // 启动动画

    }

效果图

效果图

5.1.2 ValueAnimator.oFloat(float values)

  • 作用:将初始值 以浮点型数值的形式 过渡到结束值

  • 工作原理:

工作原理

  • 具体使用:分为 XML 设置 / Java 代码设置

**设置方法1:在 Java 代码中设置 **

ValueAnimator anim = ValueAnimator.ofFloat(0, 3);  
// 其他使用类似ValueAnimator.ofInt(int values),此处不作过多描述

**设置方法2:在XML 代码中设置 **

  • 步骤1:在路径 res/animator的文件夹里创建相应的动画.xml文件

此处设置为res/animator/set_animation.xml

  • 步骤2:设置动画参数

set_animation.xml

// ValueAnimator采用<animator>  标签
<animator xmlns:android="http://schemas.android.com/apk/res/android"  
    // 设置属性同上
    android:valueFrom="0"  
    android:valueTo="100"  
    android:valueType="intType"/>  
  • 步骤3:在Java代码中启动动画
Animator animator = AnimatorInflater.loadAnimator(context, R.animator.set_animation);  
// 载入XML动画

animator.setTarget(view);  
// 设置动画对象

animator.start();  
// 启动动画

效果图

效果图

从上面可以看出,ValueAnimator.ofInt()ValueAnimator.oFloat()仅仅只是在估值器上的区别:(即如何从初始值 过渡 到结束值)

  • ValueAnimator.oFloat()采用默认的浮点型估值器 (FloatEvaluator)
  • ValueAnimator.ofInt()采用默认的整型估值器(IntEvaluator

在使用上完全没有区别,此处对ValueAnimator.oFloat()的使用就不作过多描述。


5.1.3 ValueAnimator.ofObject()

  • 作用:**将初始值 以对象的形式 过渡到结束值 **

即通过操作 对象 实现动画效果

  • 工作原理:

工作原理

  • 具体使用:
// 创建初始动画时的对象  & 结束动画时的对象
myObject object1 = new myObject();  
myObject object2 = new myObject();  

ValueAnimator anim = ValueAnimator.ofObject(new myObjectEvaluator(), object1, object2);  
// 创建动画对象 & 设置参数
// 参数说明
// 参数1:自定义的估值器对象(TypeEvaluator 类型参数) - 下面会详细介绍
// 参数2:初始动画的对象
// 参数3:结束动画的对象
anim.setDuration(5000);  
anim.start(); 

在继续讲解ValueAnimator.ofObject()的使用前,我先讲一下估值器(TypeEvaluator

估值器(TypeEvaluator) 介绍

  • 作用:设置动画 如何从初始值 过渡到 结束值 的逻辑
  1. 插值器(Interpolator)决定 值 的变化模式(匀速、加速blabla)
  2. 估值器(TypeEvaluator)决定 值 的具体变化数值

从5.1.2节可看到:

  • ValueAnimator.ofFloat()实现了 **将初始值 以浮点型的形式 过渡到结束值 ** 的逻辑,那么这个过渡逻辑具体是怎么样的呢?
  • 其实是系统内置了一个 FloatEvaluator估值器,内部实现了初始值与结束值 以浮点型的过渡逻辑
  • 我们来看一下 FloatEvaluator的代码实现:
public class FloatEvaluator implements TypeEvaluator {  
// FloatEvaluator实现了TypeEvaluator接口

// 重写evaluate()
    public Object evaluate(float fraction, Object startValue, Object endValue) {  
// 参数说明
// fraction:表示动画完成度(根据它来计算当前动画的值)
// startValue、endValue:动画的初始值和结束值
        float startFloat = ((Number) startValue).floatValue();  
        
        return startFloat + fraction * (((Number) endValue).floatValue() - startFloat);  
        // 初始值 过渡 到结束值 的算法是:
        // 1. 用结束值减去初始值,算出它们之间的差值
        // 2. 用上述差值乘以fraction系数
        // 3. 再加上初始值,就得到当前动画的值
    }  
}  
  • ValueAnimator.ofInt() & ValueAnimator.ofFloat()都具备系统内置的估值器,即FloatEvaluator & IntEvaluator

即系统已经默认实现了 如何从初始值 过渡到 结束值 的逻辑

  • 但对于ValueAnimator.ofObject(),从上面的工作原理可以看出并没有系统默认实现,因为对对象的动画操作复杂 & 多样,系统无法知道如何从初始对象过度到结束对象
  • 因此,对于ValueAnimator.ofObject(),我们需自定义估值器(TypeEvaluator)来告知系统如何进行从 初始对象 过渡到 结束对象的逻辑
  • 自定义实现的逻辑如下
// 实现TypeEvaluator接口
public class ObjectEvaluator implements TypeEvaluator{  

// 复写evaluate()
// 在evaluate()里写入对象动画过渡的逻辑
    @Override  
    public Object evaluate(float fraction, Object startValue, Object endValue) {  
        // 参数说明
        // fraction:表示动画完成度(根据它来计算当前动画的值)
        // startValue、endValue:动画的初始值和结束值

        ... // 写入对象动画过渡的逻辑
        
        return value;  
        // 返回对象动画过渡的逻辑计算后的值
    }  
  

实例说明

  • 下面我将用实例说明 该如何自定义TypeEvaluator接口并通过ValueAnimator.ofObject()实现动画效果

  • 实现的动画效果:一个圆从一个点 移动到 另外一个点

    效果图

  • 工程目录文件如下:

    工程目录

步骤1:定义对象类

  • 因为ValueAnimator.ofObject()是面向对象操作的,所以需要自定义对象类。
  • 本例需要操作的对象是 圆的点坐标 Point.java
public class Point {

    // 设置两个变量用于记录坐标的位置
    private float x;
    private float y;

    // 构造方法用于设置坐标
    public Point(float x, float y) {
        this.x = x;
        this.y = y;
    }

    // get方法用于获取坐标
    public float getX() {
        return x;
    }

    public float getY() {
        return y;
    }
}

步骤2:根据需求实现TypeEvaluator接口

  • 实现TypeEvaluator接口的目的是自定义如何 从初始点坐标 过渡 到结束点坐标;
  • 本例实现的是一个从左上角到右下角的坐标过渡逻辑。
    效果图

PointEvaluator.java

// 实现TypeEvaluator接口
public class PointEvaluator implements TypeEvaluator {

    // 复写evaluate()
    // 在evaluate()里写入对象动画过渡的逻辑
    @Override
    public Object evaluate(float fraction, Object startValue, Object endValue) {

        // 将动画初始值startValue 和 动画结束值endValue 强制类型转换成Point对象
        Point startPoint = (Point) startValue;
        Point endPoint = (Point) endValue;

        // 根据fraction来计算当前动画的x和y的值
        float x = startPoint.getX() + fraction * (endPoint.getX() - startPoint.getX());
        float y = startPoint.getY() + fraction * (endPoint.getY() - startPoint.getY());
        
        // 将计算后的坐标封装到一个新的Point对象中并返回
        Point point = new Point(x, y);
        return point;
    }

}
  • 上面步骤是根据需求自定义TypeEvaluator的实现
  • 下面将讲解如何通过对 Point 对象进行动画操作,从而实现整个自定义View的动画效果。

步骤3:将属性动画作用到自定义View当中

MyView.java

/**
 * Created by Carson_Ho on 17/4/18.
 */
public class MyView extends View {
    // 设置需要用到的变量
    public static final float RADIUS = 70f;// 圆的半径 = 70
    private Point currentPoint;// 当前点坐标
    private Paint mPaint;// 绘图画笔
    

    // 构造方法(初始化画笔)
    public MyView(Context context, AttributeSet attrs) {
        super(context, attrs);
        // 初始化画笔
        mPaint = new Paint(Paint.ANTI_ALIAS_FLAG);
        mPaint.setColor(Color.BLUE);
    }

    // 复写onDraw()从而实现绘制逻辑
    // 绘制逻辑:先在初始点画圆,通过监听当前坐标值(currentPoint)的变化,每次变化都调用onDraw()重新绘制圆,从而实现圆的平移动画效果
    @Override
    protected void onDraw(Canvas canvas) {
        // 如果当前点坐标为空(即第一次)
        if (currentPoint == null) {
            currentPoint = new Point(RADIUS, RADIUS);
            // 创建一个点对象(坐标是(70,70))

            // 在该点画一个圆:圆心 = (70,70),半径 = 70
            float x = currentPoint.getX();
            float y = currentPoint.getY();
            canvas.drawCircle(x, y, RADIUS, mPaint);


 // (重点关注)将属性动画作用到View中
            // 步骤1:创建初始动画时的对象点  & 结束动画时的对象点
            Point startPoint = new Point(RADIUS, RADIUS);// 初始点为圆心(70,70)
            Point endPoint = new Point(700, 1000);// 结束点为(700,1000)

            // 步骤2:创建动画对象 & 设置初始值 和 结束值
            ValueAnimator anim = ValueAnimator.ofObject(new PointEvaluator(), startPoint, endPoint);
            // 参数说明
            // 参数1:TypeEvaluator 类型参数 - 使用自定义的PointEvaluator(实现了TypeEvaluator接口)
            // 参数2:初始动画的对象点
            // 参数3:结束动画的对象点

            // 步骤3:设置动画参数
            anim.setDuration(5000);
            // 设置动画时长

// 步骤3:通过 值 的更新监听器,将改变的对象手动赋值给当前对象
// 此处是将 改变后的坐标值对象 赋给 当前的坐标值对象
            // 设置 值的更新监听器
            // 即每当坐标值(Point对象)更新一次,该方法就会被调用一次
            anim.addUpdateListener(new ValueAnimator.AnimatorUpdateListener() {
                @Override
                public void onAnimationUpdate(ValueAnimator animation) {
                    currentPoint = (Point) animation.getAnimatedValue();
                    // 将每次变化后的坐标值(估值器PointEvaluator中evaluate()返回的Piont对象值)到当前坐标值对象(currentPoint)
                    // 从而更新当前坐标值(currentPoint)

// 步骤4:每次赋值后就重新绘制,从而实现动画效果
                    invalidate();
                    // 调用invalidate()后,就会刷新View,即才能看到重新绘制的界面,即onDraw()会被重新调用一次
                    // 所以坐标值每改变一次,就会调用onDraw()一次
                }
            });

            anim.start();
            // 启动动画


        } else {
            // 如果坐标值不为0,则画圆
            // 所以坐标值每改变一次,就会调用onDraw()一次,就会画一次圆,从而实现动画效果

            // 在该点画一个圆:圆心 = (30,30),半径 = 30
            float x = currentPoint.getX();
            float y = currentPoint.getY();
            canvas.drawCircle(x, y, RADIUS, mPaint);
        }
    }


}

步骤4:在布局文件加入自定义View空间

activity_main.xml

<?xml version="1.0" encoding="utf-8"?>
<RelativeLayout xmlns:android="http://schemas.android.com/apk/res/android"
    xmlns:tools="http://schemas.android.com/tools"
    android:layout_width="match_parent"
    android:layout_height="match_parent"
    android:paddingBottom="@dimen/activity_vertical_margin"
    android:paddingLeft="@dimen/activity_horizontal_margin"
    android:paddingRight="@dimen/activity_horizontal_margin"
    android:paddingTop="@dimen/activity_vertical_margin"
    tools:context="scut.carson_ho.valueanimator_ofobject.MainActivity">

    <scut.carson_ho.valueanimator_ofobject.MyView
        android:layout_width="match_parent"
        android:layout_height="match_parent"
         />
</RelativeLayout>

步骤5:在主代码文件设置显示视图

MainActivity.java

public class MainActivity extends AppCompatActivity {

    @Override
    protected void onCreate(Bundle savedInstanceState) {
        super.onCreate(savedInstanceState);
        setContentView(R.layout.activity_main);
    }
}

效果图

效果图

源码地址

Carson_Ho的Github地址:github.com/Carson-Ho/P…

特别注意

从上面可以看出,其实ValueAnimator.ofObject()的本质还是操作 ** 值 **,只是是采用将 多个值 封装到一个对象里的方式 同时对多个值一起操作而已

就像上面的例子,本质还是操作坐标中的x,y两个值,只是将其封装到Point对象里,方便同时操作x,y两个值而已


  • 至此,关于属性动画中最核心的 ValueAnimator类已经讲解完毕
  • 下面我将继续讲解另外一个重要的类:ObjectAnimator

5.2 ObjectAnimator类

5.2.1 实现动画的原理

直接对对象的属性值进行改变操作,从而实现动画效果

  1. 如直接改变 Viewalpha 属性 从而实现透明度的动画效果
  2. 继承自ValueAnimator类,即底层的动画实现机制是基于ValueAnimator
  • 本质原理: 通过不断控制 值 的变化,再不断 自动 赋给对象的属性,从而实现动画效果。如下图:

工作原理

从上面的工作原理可以看出:ObjectAnimatorValueAnimator类的区别:

  • ValueAnimator 类是先改变值,然后 手动赋值 给对象的属性从而实现动画;是 间接 对对象属性进行操作;
  • ObjectAnimator 类是先改变值,然后 自动赋值 给对象的属性从而实现动画;是 直接 对对象属性进行操作;

至于是如何自动赋值给对象的属性,下面会详细说明

5.2.2 具体使用

由于是继承了ValueAnimator类,所以使用的方法十分类似:XML 设置 / Java设置

设置方式1:Java 设置

ObjectAnimator animator = ObjectAnimator.ofFloat(Object object, String property, float ....values);  

// ofFloat()作用有两个
// 1. 创建动画实例
// 2. 参数设置:参数说明如下
// Object object:需要操作的对象
// String property:需要操作的对象的属性
// float ....values:动画初始值 & 结束值(不固定长度)
// 若是两个参数a,b,则动画效果则是从属性的a值到b值
// 若是三个参数a,b,c,则则动画效果则是从属性的a值到b值再到c值
// 以此类推
// 至于如何从初始值 过渡到 结束值,同样是由估值器决定,此处ObjectAnimator.ofFloat()是有系统内置的浮点型估值器FloatEvaluator,同ValueAnimator讲解

anim.setDuration(500);
        // 设置动画运行的时长

        anim.setStartDelay(500);
        // 设置动画延迟播放时间

        anim.setRepeatCount(0);
        // 设置动画重复播放次数 = 重放次数+1
        // 动画播放次数 = infinite时,动画无限重复

        anim.setRepeatMode(ValueAnimator.RESTART);
        // 设置重复播放动画模式
        // ValueAnimator.RESTART(默认):正序重放
        // ValueAnimator.REVERSE:倒序回放

animator.start();  
// 启动动画

**设置方法2:在XML 代码中设置 **

  • 步骤1:在路径 res/animator 的文件夹里创建动画效果.xml文件

此处设置为res/animator/set_animation.xml

  • 步骤2:设置动画参数

set_animation.xml

// ObjectAnimator 采用<animator>  标签
<objectAnimator xmlns:android="http://schemas.android.com/apk/res/android"  
    android:valueFrom="1"   // 初始值
    android:valueTo="0"  // 结束值
    android:valueType="floatType"  // 变化值类型 :floatType & intType
    android:propertyName="alpha" // 对象变化的属性名称

/>  

在Java代码中启动动画

Animator animator = AnimatorInflater.loadAnimator(context, R.animator.view_animation);  
// 载入XML动画

animator.setTarget(view);  
// 设置动画对象

animator.start();  
// 启动动画
  • 使用实例 此处先展示四种基本变换:平移、旋转、缩放 & 透明度

a. 透明度

mButton = (Button) findViewById(R.id.Button);
        // 创建动画作用对象:此处以Button为例

        ObjectAnimator animator = ObjectAnimator.ofFloat(mButton, "alpha", 1f, 0f, 1f);
        // 表示的是:
        // 动画作用对象是mButton
        // 动画作用的对象的属性是透明度alpha
        // 动画效果是:常规 - 全透明 - 常规
        animator.setDuration(5000);
        animator.start();

属性动画 - 透明度.gif

b. 旋转

mButton = (Button) findViewById(R.id.Button);
        // 创建动画作用对象:此处以Button为例

  ObjectAnimator animator = ObjectAnimator.ofFloat(mButton, "rotation", 0f, 360f);

        // 表示的是:
        // 动画作用对象是mButton
        // 动画作用的对象的属性是旋转alpha
        // 动画效果是:0 - 360
        animator.setDuration(5000);
        animator.start();

属性动画- 旋转.gif

c. 平移

mButton = (Button) findViewById(R.id.Button);
        // 创建动画作用对象:此处以Button为例

  float curTranslationX = mButton.getTranslationX();
        // 获得当前按钮的位置
        ObjectAnimator animator = ObjectAnimator.ofFloat(mButton, "translationX", curTranslationX, 300,curTranslationX);
        

        // 表示的是:
        // 动画作用对象是mButton
        // 动画作用的对象的属性是X轴平移(在Y轴上平移同理,采用属性"translationY"
        // 动画效果是:从当前位置平移到 x=1500 再平移到初始位置
        animator.setDuration(5000);
        animator.start();

属性动画 - X轴平移.gif

d. 缩放

mButton = (Button) findViewById(R.id.Button);
        // 创建动画作用对象:此处以Button为例

  ObjectAnimator animator = ObjectAnimator.ofFloat(mButton, "scaleX", 1f, 3f, 1f);
        // 表示的是:
        // 动画作用对象是mButton
        // 动画作用的对象的属性是X轴缩放
        // 动画效果是:放大到3倍,再缩小到初始大小
        animator.setDuration(5000);
        animator.start();

属性动画 - 缩放.gif


  • 在上面的讲解,我们使用了属性动画最基本的四种动画效果:透明度、平移、旋转 & 缩放

即在ObjectAnimator.ofFloat()的第二个参数String property传入alpharotationtranslationXscaleY 等blabla

属性 作用 数值类型
Alpha 控制View的透明度 float
TranslationX 控制X方向的位移 float
TranslationY 控制Y方向的位移 float
ScaleX 控制X方向的缩放倍数 float
ScaleY 控制Y方向的缩放倍数 float
Rotation 控制以屏幕方向为轴的旋转度数 float
RotationX 控制以X轴为轴的旋转度数 float
RotationY 控制以Y轴为轴的旋转度数 float

问题:那么ofFloat()的第二个参数还能传入什么属性值呢? 答案:任意属性值。因为:

  • ObjectAnimator 类 对 对象属性值 进行改变从而实现动画效果的本质是:通过不断控制 值 的变化,再不断 自动 赋给对象的属性,从而实现动画效果

工作原理

  • 自动赋给对象的属性的本质是调用该对象属性的set() & get()方法进行赋值
  • 所以,ObjectAnimator.ofFloat(Object object, String property, float ....values)的第二个参数传入值的作用是:让ObjectAnimator类根据传入的属性名 去寻找 该对象对应属性名的 set() & get()方法,从而进行对象属性值的赋值,如上面的例子:
ObjectAnimator animator = ObjectAnimator.ofFloat(mButton, "rotation", 0f, 360f);
// 其实Button对象中并没有rotation这个属性值
// ObjectAnimator并不是直接对我们传入的属性名进行操作
// 而是根据传入的属性值"rotation" 去寻找对象对应属性名对应的get和set方法,从而通过set() &  get()对属性进行赋值

// 因为Button对象中有rotation属性所对应的get & set方法
// 所以传入的rotation属性是有效的
// 所以才能对rotation这个属性进行操作赋值
public void setRotation(float value);  
public float getRotation();  

// 实际上,这两个方法是由View对象提供的,所以任何继承自View的对象都具备这个属性


至于是如何进行自动赋值的,我们直接来看源码分析:

// 使用方法
ObjectAnimator animator = ObjectAnimator.ofFloat(Object object, String property, float ....values);  
anim.setDuration(500);
animator.start();  
// 启动动画,源码分析就直接从start()开始

<--  start()  -->
@Override  
public void start() {  
    AnimationHandler handler = sAnimationHandler.get();  

    if (handler != null) {  
        // 判断等待动画(Pending)中是否有和当前动画相同的动画,如果有就把相同的动画给取消掉 
        numAnims = handler.mPendingAnimations.size();  
        for (int i = numAnims - 1; i >= 0; i--) {  
            if (handler.mPendingAnimations.get(i) instanceof ObjectAnimator) {  
                ObjectAnimator anim = (ObjectAnimator) handler.mPendingAnimations.get(i);  
                if (anim.mAutoCancel && hasSameTargetAndProperties(anim)) {  
                    anim.cancel();  
                }  
            }  
        }  
      // 判断延迟动画(Delay)中是否有和当前动画相同的动画,如果有就把相同的动画给取消掉 
        numAnims = handler.mDelayedAnims.size();  
        for (int i = numAnims - 1; i >= 0; i--) {  
            if (handler.mDelayedAnims.get(i) instanceof ObjectAnimator) {  
                ObjectAnimator anim = (ObjectAnimator) handler.mDelayedAnims.get(i);  
                if (anim.mAutoCancel && hasSameTargetAndProperties(anim)) {  
                    anim.cancel();  
                }  
            }  
        }  
    }  
    
    super.start();  
   // 调用父类的start()
   // 因为ObjectAnimator类继承ValueAnimator类,所以调用的是ValueAnimator的star()
   // 经过层层调用,最终会调用到 自动赋值给对象属性值的方法
   // 下面就直接看该部分的方法
}  



<-- 自动赋值给对象属性值的逻辑方法 ->>

// 步骤1:初始化动画值
private void setupValue(Object target, Keyframe kf) {  
    if (mProperty != null) {  
        kf.setValue(mProperty.get(target));  
        // 初始化时,如果属性的初始值没有提供,则调用属性的get()进行取值
    }  
        kf.setValue(mGetter.invoke(target));   
    }  
}  

// 步骤2:更新动画值
// 当动画下一帧来时(即动画更新的时候),setAnimatedValue()都会被调用
void setAnimatedValue(Object target) {  
    if (mProperty != null) {  
        mProperty.set(target, getAnimatedValue());  
        // 内部调用对象该属性的set()方法,从而从而将新的属性值设置给对象属性
    }  
    
}  

自动赋值的逻辑:

  1. 初始化时,如果属性的初始值没有提供,则调用属性的 get()进行取值;
  2. 当 值 变化时,用对象该属性的 set()方法,从而从而将新的属性值设置给对象属性。

所以:

  • ObjectAnimator 类针对的是任意对象 & 任意属性值,并不是单单针对于View对象

  • 如果需要采用ObjectAnimator 类实现动画效果,那么需要操作的对象就必须有该属性的set() & get()

  • 同理,针对上述另外的三种基本动画效果,View 也存在着setRotation()getRotation()setTranslationX()getTranslationX()setScaleY()getScaleY()set() & get()


5.2.3 通过自定义对象属性实现动画效果

对于属性动画,其拓展性在于:不局限于系统限定的动画,可以自定义动画,即自定义对象的属性,并通过操作自定义的属性从而实现动画。

那么,该如何自定义属性呢?本质上,就是:

  • 为对象设置需要操作属性的set() & get()方法
  • 通过实现TypeEvaluator类从而定义属性变化的逻辑

类似于ValueAnimator的过程

下面,我将用一个实例来说明如何通过自定义属性实现动画效果

  • 实现的动画效果:一个圆的颜色渐变

    属性动画 - 颜色变化

  • 自定义属性的逻辑如下:(需要自定义属性为圆的背景颜色)

自定义属性的逻辑

步骤1:设置对象类属性的set() & get()方法

设置对象类属性的set() & get()有两种方法:

  1. 通过继承原始类,直接给类加上该属性的 get()& set(),从而实现给对象加上该属性的 get()& set()

  2. 通过包装原始动画对象,间接给对象加上该属性的 get()& set()。即 用一个类来包装原始对象

此处主要使用第一种方式进行展示。

关于第二种方式的使用,会在下一节进行详细介绍。

MyView2.java

public class MyView2 extends View {
    // 设置需要用到的变量
    public static final float RADIUS = 100f;// 圆的半径 = 100
    private Paint mPaint;// 绘图画笔

    private String color;
    // 设置背景颜色属性

    // 设置背景颜色的get() & set()方法
    public String getColor() {
        return color;
    }

    public void setColor(String color) {
        this.color = color;
        mPaint.setColor(Color.parseColor(color));
        // 将画笔的颜色设置成方法参数传入的颜色
        invalidate();
        // 调用了invalidate()方法,即画笔颜色每次改变都会刷新视图,然后调用onDraw()方法重新绘制圆
        // 而因为每次调用onDraw()方法时画笔的颜色都会改变,所以圆的颜色也会改变
    }


    // 构造方法(初始化画笔)
    public MyView2(Context context, AttributeSet attrs) {
        super(context, attrs);
        // 初始化画笔
        mPaint = new Paint(Paint.ANTI_ALIAS_FLAG);
        mPaint.setColor(Color.BLUE);
    }

    // 复写onDraw()从而实现绘制逻辑
    // 绘制逻辑:先在初始点画圆,通过监听当前坐标值(currentPoint)的变化,每次变化都调用onDraw()重新绘制圆,从而实现圆的平移动画效果
    @Override
    protected void onDraw(Canvas canvas) {
        canvas.drawCircle(500, 500, RADIUS, mPaint);
    }
}

步骤2:在布局文件加入自定义View控件

activity_main.xml

<?xml version="1.0" encoding="utf-8"?>
<RelativeLayout xmlns:android="http://schemas.android.com/apk/res/android"
    xmlns:tools="http://schemas.android.com/tools"
    android:layout_width="match_parent"
    android:layout_height="match_parent"
    android:paddingBottom="@dimen/activity_vertical_margin"
    android:paddingLeft="@dimen/activity_horizontal_margin"
    android:paddingRight="@dimen/activity_horizontal_margin"
    android:paddingTop="@dimen/activity_vertical_margin"
    tools:context="scut.carson_ho.valueanimator_ofobject.MainActivity">

    <scut.carson_ho.valueanimator_ofobject.MyView2
        android:id="@+id/MyView2"
        android:layout_width="wrap_content"
        android:layout_height="wrap_content"
         />
</RelativeLayout>

步骤3:根据需求实现TypeEvaluator接口

此处实现估值器的本质是:实现 颜色过渡的逻辑。

ColorEvaluator.java

public class ColorEvaluator implements TypeEvaluator {
    // 实现TypeEvaluator接口

    private int mCurrentRed;

    private int mCurrentGreen ;

    private int mCurrentBlue ;

    // 复写evaluate()
    // 在evaluate()里写入对象动画过渡的逻辑:此处是写颜色过渡的逻辑
    @Override
    public Object evaluate(float fraction, Object startValue, Object endValue) {

        // 获取到颜色的初始值和结束值
        String startColor = (String) startValue;
        String endColor = (String) endValue;

        // 通过字符串截取的方式将初始化颜色分为RGB三个部分,并将RGB的值转换成十进制数字
        // 那么每个颜色的取值范围就是0-255
        int startRed = Integer.parseInt(startColor.substring(1, 3), 16);
        int startGreen = Integer.parseInt(startColor.substring(3, 5), 16);
        int startBlue = Integer.parseInt(startColor.substring(5, 7), 16);

        int endRed = Integer.parseInt(endColor.substring(1, 3), 16);
        int endGreen = Integer.parseInt(endColor.substring(3, 5), 16);
        int endBlue = Integer.parseInt(endColor.substring(5, 7), 16);

        // 将初始化颜色的值定义为当前需要操作的颜色值
            mCurrentRed = startRed;
            mCurrentGreen = startGreen;
            mCurrentBlue = startBlue;


        // 计算初始颜色和结束颜色之间的差值
        // 该差值决定着颜色变化的快慢:初始颜色值和结束颜色值很相近,那么颜色变化就会比较缓慢;否则,变化则很快
        // 具体如何根据差值来决定颜色变化快慢的逻辑写在getCurrentColor()里.
        int redDiff = Math.abs(startRed - endRed);
        int greenDiff = Math.abs(startGreen - endGreen);
        int blueDiff = Math.abs(startBlue - endBlue);
        int colorDiff = redDiff + greenDiff + blueDiff;
        if (mCurrentRed != endRed) {
            mCurrentRed = getCurrentColor(startRed, endRed, colorDiff, 0,
                    fraction);
                    // getCurrentColor()决定如何根据差值来决定颜色变化的快慢 ->>关注1
        } else if (mCurrentGreen != endGreen) {
            mCurrentGreen = getCurrentColor(startGreen, endGreen, colorDiff,
                    redDiff, fraction);
        } else if (mCurrentBlue != endBlue) {
            mCurrentBlue = getCurrentColor(startBlue, endBlue, colorDiff,
                    redDiff + greenDiff, fraction);
        }
        // 将计算出的当前颜色的值组装返回
        String currentColor = "#" + getHexString(mCurrentRed)
                + getHexString(mCurrentGreen) + getHexString(mCurrentBlue);

        // 由于我们计算出的颜色是十进制数字,所以需要转换成十六进制字符串:调用getHexString()->>关注2
        // 最终将RGB颜色拼装起来,并作为最终的结果返回
        return currentColor;
    }


    // 关注1:getCurrentColor()
    // 具体是根据fraction值来计算当前的颜色。

    private int getCurrentColor(int startColor, int endColor, int colorDiff,
                                int offset, float fraction) {
        int currentColor;
        if (startColor > endColor) {
            currentColor = (int) (startColor - (fraction * colorDiff - offset));
            if (currentColor < endColor) {
                currentColor = endColor;
            }
        } else {
            currentColor = (int) (startColor + (fraction * colorDiff - offset));
            if (currentColor > endColor) {
                currentColor = endColor;
            }
        }
        return currentColor;
    }

    // 关注2:将10进制颜色值转换成16进制。
    private String getHexString(int value) {
        String hexString = Integer.toHexString(value);
        if (hexString.length() == 1) {
            hexString = "0" + hexString;
        }
        return hexString;
    }

}

步骤4:调用ObjectAnimator.ofObject()方法

MainActivity.java

public class MainActivity extends AppCompatActivity {

    MyView2 myView2;
    @Override
    protected void onCreate(Bundle savedInstanceState) {
        super.onCreate(savedInstanceState);
        setContentView(R.layout.activity_main);

        myView2 = (MyView2) findViewById(R.id.MyView2);
        ObjectAnimator anim = ObjectAnimator.ofObject(myView2, "color", new ColorEvaluator(),
                "#0000FF", "#FF0000");
        // 设置自定义View对象、背景颜色属性值 & 颜色估值器
        // 本质逻辑:
        // 步骤1:根据颜色估值器不断 改变 值 
        // 步骤2:调用set()设置背景颜色的属性值(实际上是通过画笔进行颜色设置)
        // 步骤3:调用invalidate()刷新视图,即调用onDraw()重新绘制,从而实现动画效果

        anim.setDuration(8000);
        anim.start();
    }
}

效果图

属性动画 - 颜色变化

源码地址

Carson_Ho的Github地址


5.2.4 特别注意:如何手动设置对象类属性的 set() & get()

a. 背景

  • ObjectAnimator 类 自动赋给对象的属性 的本质是调用该对象属性的set() & get()方法进行赋值
  • 所以,ObjectAnimator.ofFloat(Object object, String property, float ....values)的第二个参数传入值的作用是:让ObjectAnimator类根据传入的属性名 去寻找 该对象对应属性名的 set() & get()方法,从而进行对象属性值的赋值

从上面的原理可知,如果想让对象的属性a的动画生效,属性a需要同时满足下面两个条件:

  1. 对象必须要提供属性a的set()方法

a. 如果没传递初始值,那么需要提供get()方法,因为系统要去拿属性a的初始值 b. 若该条件不满足,程序直接Crash

  1. 对象提供的 属性a的set()方法 对 属性a的改变 必须通过某种方法反映出来

a. 如带来ui上的变化 b. 若这条不满足,动画无效,但不会Crash)

上述条件,一般第二条都会满足,主要是在第一条

  1. 比如说:由于ViewsetWidth()并不是设置View的宽度,而是设置View的最大宽度和最小宽度的;所以通过setWidth()无法改变控件的宽度;所以对View视图的width做属性动画没有效果
  2. 具体请看下面Button按钮的例子
       Button  mButton = (Button) findViewById(R.id.Button);
        // 创建动画作用对象:此处以Button为例
        // 此Button的宽高设置具体为具体宽度200px

               ObjectAnimator.ofInt(mButton, "width", 500).setDuration(5000).start();
                 // 设置动画的对象

效果图

效果图:不会有动画效果

为什么没有动画效果呢?我们来看ViewsetWidth方法

public void setWidth(int pixels) {  
    mMaxWidth = mMinWidth = pixels;  
    mMaxWidthMode = mMinWidthMode = PIXELS;  
    // 因为setWidth()并不是设置View的宽度,而是设置Button的最大宽度和最小宽度的
    // 所以通过setWidth()无法改变控件的宽度
   // 所以对width属性做属性动画没有效果
  
    requestLayout();  
    invalidate();  
}  
  

@ViewDebug.ExportedProperty(category = "layout")  
public final int getWidth() {  
    return mRight - mLeft;  
    // getWidth的确是获取View的宽度
}  

b. 问题

那么,针对上述对象属性的set()不是设置属性 或 根本没有set() / get ()的情况应该如何处理?

c. 解决方案

手动设置对象类属性的set() & get()。共有两种方法:

  1. 通过继承原始类,直接给类加上该属性的 get()& set(),从而实现给对象加上该属性的 get()& set()

  2. 通过包装原始动画对象,间接给对象加上该属性的 get()& set()。即 用一个类来包装原始对象

对于第一种方法,在上面的例子已经说明;下面主要讲解第二种方法:通过包装原始动画对象,间接给对象加上该属性的get()& set()

本质上是采用了设计模式中的装饰模式,即通过包装类从而扩展对象的功能

还是采用上述 Button 按钮的例子

public class MainActivity extends AppCompatActivity {
    Button mButton;
    ViewWrapper wrapper;

    @Override
    protected void onCreate(Bundle savedInstanceState) {
        super.onCreate(savedInstanceState);
        setContentView(R.layout.activity_main);

        mButton = (Button) findViewById(R.id.Button);
        // 创建动画作用对象:此处以Button为例

        wrapper = new ViewWrapper(mButton);
        // 创建包装类,并传入动画作用的对象
        
        mButton.setOnClickListener(new View.OnClickListener() {
            @Override
            public void onClick(View v) {

                ObjectAnimator.ofInt(wrapper, "width", 500).setDuration(3000).start();
                // 设置动画的对象是包装类的对象
            }
        });

    }
    // 提供ViewWrapper类,用于包装View对象
    // 本例:包装Button对象
    private static class ViewWrapper {
        private View mTarget;

        // 构造方法:传入需要包装的对象
        public ViewWrapper(View target) {
            mTarget = target;
        }

        // 为宽度设置get() & set()
        public int getWidth() {
            return mTarget.getLayoutParams().width;
        }

        public void setWidth(int width) {
            mTarget.getLayoutParams().width = width;
            mTarget.requestLayout();
        }

    }

}

效果图

效果图 - 动画有效


5.4 总结

  • 对比ValueAnimator类 & ObjectAnimator 类,其实二者都属于属性动画,本质上都是一致的:先改变值,然后 赋值 给对象的属性从而实现动画效果。
  • 但二者的区别在于: ValueAnimator 类是先改变值,然后 手动赋值 给对象的属性从而实现动画;是 间接 对对象属性进行操作;

ValueAnimator 类本质上是一种 改变 值 的操作机制

ObjectAnimator类是先改变值,然后 自动赋值 给对象的属性从而实现动画;是 直接 对对象属性进行操作;

可以理解为:ObjectAnimator更加智能、自动化程度更高


6. 额外的使用方法

6.1 组合动画(AnimatorSet 类)

  • 单一动画实现的效果相当有限,更多的使用场景是同时使用多种动画效果,即组合动画
  • 实现 组合动画 的功能:AnimatorSet
  • 具体使用:
AnimatorSet.play(Animator anim)   :播放当前动画
AnimatorSet.after(long delay)   :将现有动画延迟x毫秒后执行
AnimatorSet.with(Animator anim)   :将现有动画和传入的动画同时执行
AnimatorSet.after(Animator anim)   :将现有动画插入到传入的动画之后执行
AnimatorSet.before(Animator anim) :  将现有动画插入到传入的动画之前执行
  • 实例 主要动画是平移,平移过程中伴随旋转动画,平移完后进行透明度变化

实现方式有 XML设置 / Java代码设置

设置方式1:Java代码设置

// 步骤1:设置需要组合的动画效果
ObjectAnimator translation = ObjectAnimator.ofFloat(mButton, "translationX", curTranslationX, 300,curTranslationX);  
// 平移动画
ObjectAnimator rotate = ObjectAnimator.ofFloat(mButton, "rotation", 0f, 360f);  
// 旋转动画
ObjectAnimator alpha = ObjectAnimator.ofFloat(mButton, "alpha", 1f, 0f, 1f);  
// 透明度动画

// 步骤2:创建组合动画的对象
AnimatorSet animSet = new AnimatorSet();  

// 步骤3:根据需求组合动画
animSet.play(translation).with(rotate).before(alpha);  
animSet.setDuration(5000);  

// 步骤4:启动动画
animSet.start();  

效果图

组合动画.gif

设置方式2:XML设置

  • 步骤1:在 res/animator的文件夹里创建动画.xml文件

此处为 res/animator/set_animation.xml

  • 步骤2:设置动画效果

set_animation.xml

<?xml version="1.0" encoding="utf-8"?>
<set xmlns:android="http://schemas.android.com/apk/res/android"
    android:ordering="sequentially" >
    // 表示Set集合内的动画按顺序进行
    // ordering的属性值:sequentially & together
    // sequentially:表示set中的动画,按照先后顺序逐步进行(a 完成之后进行 b )
    // together:表示set中的动画,在同一时间同时进行,为默认值

    <set android:ordering="together" >
        // 下面的动画同时进行
        <objectAnimator
            android:duration="2000"
            android:propertyName="translationX"
            android:valueFrom="0"
            android:valueTo="300"
            android:valueType="floatType" >
        </objectAnimator>
        
        <objectAnimator
            android:duration="3000"
            android:propertyName="rotation"
            android:valueFrom="0"
            android:valueTo="360"
            android:valueType="floatType" >
        </objectAnimator>
    </set>

        <set android:ordering="sequentially" >
            // 下面的动画按序进行
            <objectAnimator
                android:duration="1500"
                android:propertyName="alpha"
                android:valueFrom="1"
                android:valueTo="0"
                android:valueType="floatType" >
            </objectAnimator>
            <objectAnimator
                android:duration="1500"
                android:propertyName="alpha"
                android:valueFrom="0"
                android:valueTo="1"
                android:valueType="floatType" >
            </objectAnimator>
        </set>

</set>

在Java代码中启动动画

mButton = (Button) findViewById(R.id.Button);
        // 创建动画作用对象:此处以Button为例

        AnimatorSet animator = (AnimatorSet) AnimatorInflater.loadAnimator(this, R.animator.set_animation);
// 创建组合动画对象  &  加载XML动画
        animator.setTarget(mButton);
        // 设置动画作用对象
        animator.start();
        // 启动动画

效果图

同第一种方式相同。


6.2 ViewPropertyAnimator用法

  • 从上面可以看出,属性动画的本质是对值操作
  • Java是面向对象的,所以 Google 团队添加面向对象操作的属性动画使用 - ViewPropertyAnimator

可认为是属性动画的一种简写方式

  • 具体使用
// 使用解析
        View.animate().xxx().xxx();
        // ViewPropertyAnimator的功能建立在animate()上
        // 调用animate()方法返回值是一个ViewPropertyAnimator对象,之后的调用的所有方法都是通过该实例完成
        // 调用该实例的各种方法来实现动画效果
        // ViewPropertyAnimator所有接口方法都使用连缀语法来设计,每个方法的返回值都是它自身的实例
        // 因此调用完一个方法后可直接连缀调用另一方法,即可通过一行代码就完成所有动画效果
        
// 以下是例子
        mButton = (Button) findViewById(R.id.Button);
        // 创建动画作用对象:此处以Button为例

        mButton.animate().alpha(0f);
        // 单个动画设置:将按钮变成透明状态 
        mButton.animate().alpha(0f).setDuration(5000).setInterpolator(new BounceInterpolator());
        // 单个动画效果设置 & 参数设置 
        mButton.animate().alpha(0f).x(500).y(500);
        // 组合动画:将按钮变成透明状态再移动到(500,500)处
        
        // 特别注意:
        // 动画自动启动,无需调用start()方法.因为新的接口中使用了隐式启动动画的功能,只要我们将动画定义完成后,动画就会自动启动
        // 该机制对于组合动画也同样有效,只要不断地连缀新的方法,那么动画就不会立刻执行,等到所有在ViewPropertyAnimator上设置的方法都执行完毕后,动画就会自动启动
        // 如果不想使用这一默认机制,也可以显式地调用start()方法来启动动画

6.3 监听动画

  • Animation类通过监听动画开始 / 结束 / 重复 / 取消时刻来进行一系列操作,如跳转页面等等
  • 通过在Java代码里addListener()设置
      Animation.addListener(new AnimatorListener() {
          @Override
          public void onAnimationStart(Animation animation) {
              //动画开始时执行
          }
      
           @Override
          public void onAnimationRepeat(Animation animation) {
              //动画重复时执行
          }

         @Override
          public void onAnimationCancel()(Animation animation) {
              //动画取消时执行
          }
    
          @Override
          public void onAnimationEnd(Animation animation) {
              //动画结束时执行
          }
      });

// 特别注意:每次监听必须4个方法都重写。
  • Animator类、AnimatorSet类、ValueAnimatorObjectAnimator类存在以下继承关系

各类继承关系

  • 所以AnimatorSet类、ValueAnimatorObjectAnimator都可以使用addListener()监听器进行动画监听

动画适配器AnimatorListenerAdapter

  • 背景:有些时候我们并不需要监听动画的所有时刻
  • 问题:但addListener(new AnimatorListener())监听器是必须重写4个时刻方法,这使得接口方法重写太累赘
  • 解决方案:采用动画适配器(AnimatorListenerAdapter),解决 实现接口繁琐 的问题
anim.addListener(new AnimatorListenerAdapter() {  
// 向addListener()方法中传入适配器对象AnimatorListenerAdapter()
// 由于AnimatorListenerAdapter中已经实现好每个接口
// 所以这里不实现全部方法也不会报错
    @Override  
    public void onAnimationStart(Animator animation) {  
    // 如想只想监听动画开始时刻,就只需要单独重写该方法就可以
    }  
});  

至此,Android 动画中的属性动画的所有知识点都讲解完毕。


7. 总结

  • 属性动画的本质原理:通过不断对值进行改变,并不断将该值赋给对象的属性,从而实现该对象在该属性上的动画效果;具体工作原理逻辑如下:
    工作原理
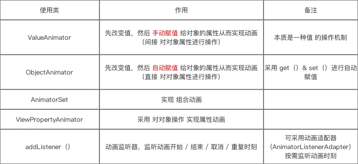
  • 属性动画的使用主要有以下类,具体如下:

主要使用类


请点赞!因为你们的赞同/鼓励是我写作的最大动力!


欢迎关注carson_ho的微信公众号

示意图

示意图