跳跃链表

686 阅读7分钟

简介

总的来说跳跃链表最大的好处就是提高了检索了的速率,可以说说是大幅度的提高,相对于单链表来说是一种高效率的检索结构

原理

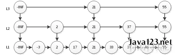
跳跃表的结构是:假如底层有10个节点, 那么底层的上一层理论上就有5个节点,再上一层理论上就有2个或3个节点,再上一层理论上就有1个节点。所以从这里可以看出每一层的节点个数为其下一层的1/2个元素,以此类推。从这里我们可以看到,从插入时我们只要保证上一层的元素个数为下一层元素个数的1/2,我们的跳跃表就能成为理想的跳跃表。那么怎么才能保证我们插入时上层元素个数是下层元素个数的1/2呢,?很简单 抛硬币就可以解决了,假设元素X要插入跳跃表,最底层是肯定要插入X的,那么次低层要不要插入呢,我们希望上层元素个数是下层的1/2,那么我们有1/2的概率要插入到次低层,这样就来抛硬币吧,正面就插入,反面就不插入,次次底层相对于次低层,我们还是有1/2的概率插入,那么就继续抛硬币吧 , 以此类推元,素X插入第n层的概率是(1/2)的n次。这样,我们能在跳跃表中插入一个元素了。基本的样子如下图:

跳跃表跳跃表

代码实现(java语言)

节点定义

package skip;
public class Node
{
    public Integer value;    //插入的数据
    public Node left;     //分别对应的四个方向的指针
    public Node down;
    public Node right;
    public Node up;
    public Node(Integer value)   //构造函数
    {
        this.value=value;
        down=up=right=left=null;
    }
}

表的实现

package skip;
import java.util.Random;
public class SkipList {
    private Node head;   //最上面一侧的头结点,这里使用的是双链表
    private Node tail;   //最上面一层的尾节点,这里的头尾节点是不存储数据的,数据域全是null
    private int level;    //表中的最高的层数,就是总共的层数
    private int size;    //插入节点的个数,头尾节点除外
    private Random random;   //用来判断是否需要增加高度的随机函数
    public SkipList() {
        level = 0;     //level默认是0层,就是只有最下面的一层
        head = new Node(null);
        tail = new Node(null);
        head.right = tail;    //这里初始化成一个只有一层的双链表
        tail.left = head;
        size = 0;     //size初始化为0
        random = new Random();
    }
    //这个函数的作用是找到插入节点的前面一个节点,这里默认的是将表升序存储
    public Node findFirst(Integer value) {
        Node p = head;
        while (true) {
            //判断要插入的位置,当没有查到尾节点并且要插入的数据还是比前面的大的话,就将节点右移,知道找到合适的位置
            //这里需要注意的是这里的head代表不一定是最底层的,因此这里的查找都是从最高层进行查找的,如果满足条件就要向下移动
            //直到最底层
            while (p.right.value != null && p.right.value <= value) {
                p = p.right;
            }
            //向下移动,直到到达最后一层
            if (p.down != null) {
                p = p.down;
            } else {   //到达最底层跳出即可
                break;
            }
        }
        return p;  //此时这里的p就是要插入节点的前面一个节点
    }
    //这是插入函数,这里先执行插入,然后判断是否需要增加高度
    public void insert(int value) {
        Node curr = findFirst(value);  //先找到插入位置的前面一个节点
        Node q = new Node(value);   //新建一个插入的节点
        //下面执行插入步骤,这个和双链表是一样的步骤
        q.right = curr.right;
        q.left = curr;
        curr.right.left = q;
        curr.right = q;
        int i = 0;   //表示当前节点所在的层数,开始插入的是在下面插入的,所以开始的时候是在0层
        //这里判断是否需要增加高度,每一层相对域下面来说都有二分之一的概率,也就是说每一层增加的概率是(1/2)^n
        //通俗的说就是每一层的节点是将会保证是下面一层的1/2
        while (random.nextDouble() < 0.5) {
            if (i >= level) {   //如果当前插入的节点所处的层数大于等于最大的层数,那么就需要增加高度了,因为这里要保证头尾节点的高度是最高的
                //下面的代码就是在头尾节点的上插入新的节点,以此来增加高度
                Node p1 = new Node(null);
                Node p2 = new Node(null);
                p1.right = p2;
                p1.down = head;
                p2.left = p1;
                p2.down = tail;
                head.up = p1;    //将头尾节点上移,成为最顶层的节点,这就是为什么每次插入和查询的时候都是最上面开始查询的,因为这里的head默认的就是从最上面开始的
                tail.up = p2;
                head = p1;
                tail = p2;
                level++;    //最高层数加一
            }
            while (curr.up == null) {    //当然增加高度就是在插入节点上面新插入一个节点,然后将之与插入的节点相连
                //既然这里新插入节点增高了,那么就需要找到与新插入节点上面的那个节点相连接,这里我们将新插入节点的前面的同等高度的节点与之相连
                curr = curr.left;
            }
            curr = curr.up;    //通过前面的一个节点找到与之相连的节点
            //下面就是创建一个节点插入到插入节点的头上以此来增加高度,并且这个节点与前面一样高的节点相连
            Node e = new Node(value);
            e.left = curr;
            e.right = curr.right;
            curr.right.left = e;    //此时的curr就是与之同等高度的节点
            curr.right = e;
            e.down = q;
            q.up = e;
            q = e;   //将新插入的节点上移到最上面,因为后面可能还要在这里增加高度,就是在最上面插入新的一模一样的节点
            i++;   //增加当前所处的高度,这里一定能要记得写上,如果还要继续增加的话,需要判读是否需要增加头尾节的高度
        }
        size++;   //节点加一
    }
    //下面是打印每一层节点的情况
    public void display() {
        while (level >= 0) {
            Node p = head;
            while (p != null) {
                System.out.print(p.value + "-------->");
                p = p.right;
            }
            System.out.println();
            System.out.println("*****************************");
            level--;
            head = head.down;
        }
    }
    /*在链表中查找某个值是否存在,如果存在找到的节点,当然先从最高层开始查找,如果找到了在比这个值小的最后一个值,那么就顺着这个值的下面开始寻找,按照上面的步骤
    再次寻找,如过这个值正好等于要找的值,就返回true,形象的来说就是形成一个梯度的感觉。注意这里返回的节点一定是最底层的节点,利于下面的删除操作
    * */
    public Node search(int value) {
        Node p = head;
        while (true) {
            /*这里一定要写成p.right.value!=null,如果写成p.right!=null运行可能有错误,
            因为这里的尾节点的值为null,但是它的节点不是空的,如果成这样的话,那么节点可能会找到尾节点都没有找到,此时在判断value的值就出现错误
            相当与判断tail.right.value<=value,这个肯定是不行的,因为这个节点不存在,是空的更别说值了
            */
            //从最高层开始判断找到比这个小的最后一个值,就是找到一个节点的前面比value小的,后面的节点的值比value大的
            while (p.right.value != null && p.right.value <= value) {
                p = p.right;    //如果没有找到就后移直到找到这个节点
            }
            //如果找到的这个节点不是最底层的话,就向下移动一层,然后循环再次寻找,总之就是从最高层开始,一层一层的寻找
            if (p.down != null) {   //这个表示上面的循环没有找到的相等的,那么就向下移动一层
                p = p.down;
            } else {    //如果到了最底层了,这里的值仍然没有找到这个值,那么就表示不存在这个值
                if (p.value == value) {   //判断是否存在value相等的值
//                    System.out.println(p.value + "----->");
                    return p;    //返回节点
                }
                return null;    //仍然没有找到返回null
            }
        }
    }
    /*
    这里是利用上面的查找函数,找到当前需要删除的节点,当然这个节点是最底层的节点,然后循环从最底层开始删除所有的节点
    * */
    public void delete(int value) {
        Node temp = search(value);   //这里返回的必须是最底层的节点,因为要从最下面的往上面全部删除所有层的节点,否则的话可能在某一层上仍然存在这个节点
        while (temp != null) {
            temp.left.right = temp.right;
            temp.right.left = temp.left;
            temp = temp.up;   //节点上移,继续删除上一层的节点
        }
    }
    public static void main(String args[]) {
        SkipList skipList = new SkipList();
        Random random = new Random();
        skipList.insert(33);
        skipList.insert(44);
        skipList.insert(11);
        skipList.insert(10);
        skipList.insert(22);
        skipList.insert(22);
        for (int i = 0; i < 500; i++) {
            int value = (int) (random.nextDouble() * 1000);
            skipList.insert(value);
//            System.out.println(value);
        }
        Node p = skipList.search(22);
        if (p != null) {
            System.out.println(p.value);
        } else
            System.out.println("没有找到");
        skipList.delete(33);
        skipList.display();
    }
}

源码地址

参考文章