前言
Java集合是java提供的工具包,包含了常用的数据结构:集合、链表、队列、栈、数组、映射等。Java集合工具包位置是java.util.*
Java集合主要可以划分为4个部分:List列表、Set集合、Map映射、工具类(Iterator迭代器、Enumeration枚举类、Arrays和Collections)
Java集合工具包框架图(如下):
正文
看上面的框架图,先抓住它的主干,即Collection和Map。
Collection接口、子接口以及实现类
Collection接口
- 是List、Set和Queue接口的父接口
- 定义了可用于操作List、Set和Queue的方法-增删改查
Collection接口API中定义的方法如下:
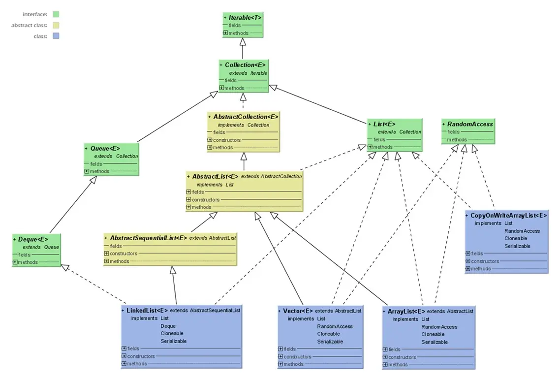
List接口
- List是元素有序并且可以重复的集合,被称为序列
- List可以精确的控制每个元素的插入位置,或删除某个位置元素
- List接口的常用子类:
ArrayList
LinkedList
Vector
Stack
下图是List的JDK源码UML图。
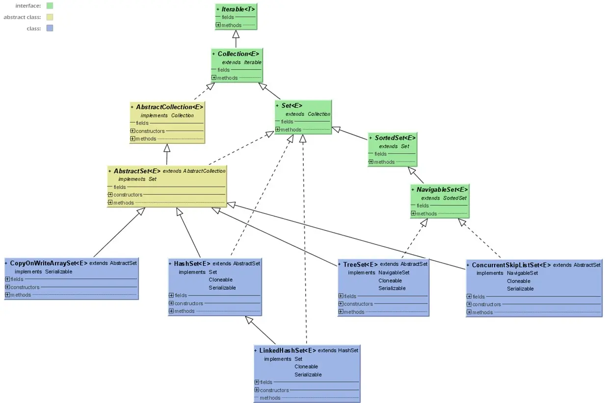
Set接口
- Set接口中不能加入重复元素,无序
- Set接口常用子类:
散列存放:HashSet
有序存放:TreeSet
下图是Set的JDK源码UML图。
Map和HashMap
Map接口
- Map提供了一种映射关系,其中的元素是以键值对(key-value)的形式存储的,能够实现根据key快速查找value
- Map中的键值对以Entry类型的对象实例形式存在
- 键(key值)不可重复,value值可以
- 每个建最多只能映射到一个值
- Map接口提供了分别返回key值集合、value值集合以及Entry(键值对)集合的方法
- Map支持泛型,形式如:Map
HashMap类
- HashMap是Map的一个重要实现类,也是最常用,基于哈希表实现
- HashMap中的Entry对象是无序排列的
- Key值和Value值都可以为null,但是一个HashMap只能有一个key值为null的映射(key值不可重复)
下图是Map的JDK源码UML图
Comparable和Comparator
Comparable接口——可比较的
- 实现该接口表示:这个类的实例可以比较大小,可以进行自然排序
- 定义了默认的比较规则
- 其实现类需要实现compareTo()方法
- compareTo()方法返回正数表示大,负数表示小0表示相等
Comparator接口——比较工具接口
- 用于定义临时比较规则,而不是默认比较规则
- 其实现类需要实现compare()方法
- Comparable和Comparator都是Java集合框架的成员
Iterator接口
- 集合输出的标准操作
标准做法,使用Iterator接口 - 操作原理:
Iterator是专门的迭代输出接口,迭代输出就是将元素一个个进行判断,判断其是否有内容,如果有内容则把内容取出。
总结
集合的作用
- 在类的内部,对数据进行组织;
- 简单而快速的搜索大数量的条目;
- 有的集合接口,提供了一系列排列有序的元素,并且可以在序列中间快速的插入或者删除有关元素;
- 有的集合接口,提供了映射关系,可以通过关键字(key)去快速查找对应的唯一对象,而这个关键字额可以是任意类型。
与数组的对比—————为何选择集合而不是数组
- 数组的长度固定,集合长度可变
- 数组只能通过下标访问元素,类型固定,而有的集合可以通过任意类型查找所映射的具体对象。
整理的集合框架思维导图
个人整理的Java集合框架思维导图,动态维护。导出的图片无法查看备注的一些信息,所以需要源文件的童鞋可以关注我个人的公众号,回复Java集合框架即可获取源文件。



