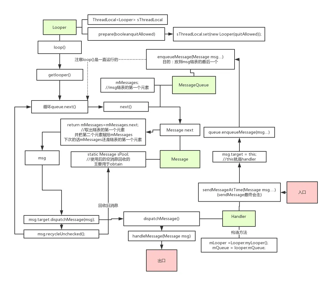
图解
ThreadLocal定义:不同线程存取 不会相互影响 而且用到的是一个变量!!
ThreadLocal:解释了为什么 线程里用的时候要prepare()和loop()
还有Activity创建的时候已经默认调用了prepare()与loop() 所以不需要你去弄.
源码分析:
老司机们都知道,Android的线程间通信就靠Handler、Looper、Message、MessageQueue这四个麻瓜兄弟了,那么,他们是怎么运作的呢?下面做一个基于主要源代码的大学生水平的分析。 原文链接
