本文来自尚妆Android团队路飞
发表于尚妆github博客,欢迎订阅!
一、说在前面的话
目前weex已在尚妆旗下的达人店app上线了一个常用的订单管理页面,截止目前Android上未发现问题,渲染时间在100-300ms之间。
作为Android开发,此文首先会从Android的角度为主来记录接入的过程,希望给未接入的同学更方便省时地接入weex提供一点帮助。其中会涉及到预加载,降级,热更新,埋点以及在app不更新的情况下动态配置新页面等问题,这些Android和iOS都是统一的逻辑,希望和大家一起交流。前端方面可以参考我同事写的《基于vue2.0的weex实践(前端视角)》,iOS可以参考我同事写的weex 实践(iOS 视角)
二、Android接入过程
其实对于module、component的定义,以及IWXImgLoaderAdapter、IWXHttpAdapter等adapter的重写,在playgroud和weexteam里都已经有很好的例子了。
1、gradle依赖
compile 'com.taobao.android:weex_sdk:0.10.0’
compile 'com.android.support:support-v4:24.0.0'
compile 'com.android.support:appcompat-v7:24.0.0'
compile 'com.android.support:recyclerview-v7:24.0.0'
compile 'com.squareup.okhttp:okhttp:2.3.0'
compile 'com.squareup.okhttp:okhttp-ws:2.3.0'
compile 'com.alibaba:fastjson:1.2.8'
//(可选)支持调试的依赖,参考https://github.com/weexteam/weex-devtools-android/blob/master/README-zh.md
compile 'com.taobao.android:weex_inspector:0.0.8.5'
compile 'com.google.code.findbugs:jsr305:2.0.1'
compile 'com.taobao.android:weex_inspector:0.0.8.5'2、新建weex module
在原来的project上,新建单独的 weex module。代码结构如下:
3、初始化weex
通过类WeexManager来统一管理weex相关的配置,以下是WeexManager里的init函数的主要内容,在application的onCreate里调用:
public void init(Application application, IWeexService weexService) {
//通过在线参数控制是否使用weex,ConfigManager是尚妆的在线参数模块,以后有机会再简单介绍一下
if (!ConfigManager.getBoolean(CONFIG_WEEX_ENABLE, true)) {
return;
}
context = application.getApplicationContext();
weexDir = context.getDir(WEEX_MODULE, Context.MODE_PRIVATE);
//根据需要注册图片、网络、存储等adapter
WXSDKEngine.initialize(application,
new InitConfig.Builder()
.setImgAdapter(new FrescoImageAdapter())
.setUtAdapter(new UserTrackAdapter())
.setStorageAdapter(new StorageAdapter())
.setHttpAdapter(new OkHttpAdapter())
.setURIAdapter(new CustomURIAdapter())
.build());
this.weexService = weexService;
//获取本地缓存的weex js配置
configList = WXJsonUtils.getList(SHStorageManager.get(WEEX_MODULE, WEEX_CONFIG, ""), WeexConfig.class);
update();
try {
//页面通用的一些接口
WXSDKEngine.registerModule("shopBase", ShopModule.class);
//主要是a标签的跳转
WXSDKEngine.registerModule("event", WXEventModule.class);
//模态对话框
WXSDKEngine.registerModule("shopModal", ModalModule.class);
//用fresco重写图片组件
WXSDKEngine.registerComponent("image", FrescoImageComponent.class);
} catch (WXException e) {
LogUtils.e(e);
}
SHEventBus.register(ModuleName.WEEX, "weexDebugHost", new ISHEventBusCallback<String>() {
@Override
public void handle(String debugHost, String s) {
if (!TextUtils.isEmpty(s)) {
LogUtils.e(s);
return;
}
if (TextUtils.isEmpty(debugHost)) {
WXEnvironment.sRemoteDebugMode = false;
} else {
WXEnvironment.sRemoteDebugMode = true;
WXEnvironment.sRemoteDebugProxyUrl = "ws://" + debugHost + "/debugProxy/native";
}
WXSDKEngine.reload();
}
});
SHEventBus.register(ModuleName.WEEX, "netChanged", new ISHEventBusCallback<Boolean>() {
@Override
public void handle(Boolean result, String s) {
if (!TextUtils.isEmpty(s)) {
LogUtils.e(s);
} else {
if (result.booleanValue()) {
update();
}
}
}
});
//获取weex配置,更新js文件
weexConfigRequest.setCallBack(new IRequestCallBack<SHResponse<List<WeexConfig>>>() {
@Override
public void onResponseSuccess(SHResponse<List<WeexConfig>> response) {
if (response.isSuccess && null != response.data) {
SHStorageManager.putToDisk(WEEX_MODULE, WEEX_CONFIG, JsonUtils.toJson(response.data));
configList = response.data;
update();
}
}
@Override
public void onResponseError(int i) {
}
});
weexConfigRequest.start();
}1)考虑到第一次接入weex,有点担心兼容问题,万一引起崩溃等不确定因素,所以这里做了一个开关。其实每接入一个新的sdk都最好有个控制开关,以避免因为不确定因素导致不稳定。
2)weexDir是js的下载存储路径,为了加快页面打开时间,会对js进行预加载到本地
3) sdk对a标签的处理只调用了"event"的openURL接口,但是却没有注册"event"。所以需要自己实现WXEventModule,并注册。
4)模态对话框ModalModule的实现参考sdk里的WXModalUIModule
5)FrescoImageAdapter和FrescoImageComponent的实现依赖我们开源的SHImageView支持webp,支持压缩,支持没有协议的链接(忽略协议可以让浏览器根据页面时http或者https自动选择使用的协议,从而避免了网站改为https的情况下仍然访问http资源而无法访问的问题。)
6)OkHttpAdapter的实现参考github上zjutkz同学的实现 OkHttpAdapter,感谢,经过改写,支持没有协议的链接,支持cookie
7)ShopModule是自定义的Module,定义通用的一些接口,比如设置title bar是否显示,以及title bar的title;关闭当前页面,分享,错误日志收集等。
8)UserTrackAdapter用于埋点,另外可以在ShopModule里自定义接口收集埋点、错误信息等。
9)CustomURIAdapter用于支持相对地址,具体实现参见以下:
public class CustomURIAdapter implements URIAdapter {
@NonNull
@Override
public Uri rewrite(WXSDKInstance instance, String type, Uri uri) {
if (null == uri) {
return null;
}
String url = uri.toString();
if (url.startsWith("http")) {
return uri;
}else if (url.startsWith("//")) {
if (SHStorageManager.get("APP", "https", true)) {
url = "https:" + url;
}else {
url = "http:" + url;
}
}else {
url = SHHost.getMobileHost() + url;
}
return Uri.parse(url);
}
}4、新建统一的weex页面
这边考虑到以后页面有可能嵌入到其他activity,所以把weex的渲染放入新建的WeexFragment。然后新建WeexActivity来引用该WeexFragment 。所有的单独页面的weex渲染都使用这个WeexActivity,非单独页面的使用weexFragment,这样新加页面时,无需重新注册activity。weex处理逻辑统一,方便管理,方便动态配置。通过统一跳转协议跳转到WeexActivity,通过intent传入两个参数url和h5。
showjoyshop://page.sh/weexintent参数:url:js链接,可以是本地的存储地址/sdcard/com.showjoy.shop/weex/order.js,也可以是线上链接 https://xxxxx/0.4.3/order.js
h5:用来降级的h5页面链接,当渲染失败时,会跳转到该h5页面
5、开始渲染js,失败后降级到h5
首先实例化WXSDKInstance
wxInstance = new WXSDKInstance(activity);
wxInstance.registerRenderListener(this);
wxInstance.onActivityCreate();
registerBroadcastReceiver();1)当前类实现接口IWXRenderListener,可以参考weexteam里的AbsWeexActivity实现
2)注册的广播是DefaultBroadcastReceiver,可以可以参考weexteam里的AbsWeexActivity实现
然后讲一下渲染,支持本地js以及线上js
if (url.startsWith("http")) {
wxInstance.renderByUrl(
getPageName(),
url,
options,
jsonInitData,
CommonUtils.getDisplayWidth(activity),
CommonUtils.getDisplayHeight(activity),
WXRenderStrategy.APPEND_ASYNC);
}else {
new Thread(new Runnable() {
@Override
public void run() {
String file = WeexUtils.readFile(url);
handler.sendMessage(handler.obtainMessage(LOAD_LOCAL_FILE, file));
}
}).start();
}其中,getPageName()自定义即可,getDisplayWidth和getDisplayHeight获取屏幕宽高。
传入本地的存储地址时,先读取文件,然后同个Handler在UI线程渲染,如下:
接收LOAD_LOCAL_FILE后handler里的实现:
case LOAD_LOCAL_FILE:
if (activity.getLifeState() != LifeState.DESTORY ) {
if (wxInstance != null) {
String content = (String) msg.obj;
if (TextUtils.isEmpty(content)) {
SHJump.openUrl(activity, h5Url);
finishActivity();
}else {
wxInstance.render((String) msg.obj, null, null);
}
}
}
break;这里getLifeState()是我们自己BaseActivity的实现,可以自行判断。SHJump和finishActivity都是自己的实现,大家自己实现即可。
渲染回调的实现,按需要处理即可,渲染成功后隐藏loading,view创建后添加view。渲染异常时降级跳转到h5。如下:
Override
public void onViewCreated(WXSDKInstance instance, View view) {
//viewMap.put(weexJsUrl, view);
addWeexView(view);
}
@Override
public void onRenderSuccess(WXSDKInstance instance, int width, int height) {
toHideLoading();
}
@Override
public void onRefreshSuccess(WXSDKInstance instance, int width, int height) {
toHideLoading();
}
@Override
public void onException(WXSDKInstance instance, String errCode, String msg) {
LogUtils.e("weex exception:", errCode, msg);
SHJump.openUrlForce(activity, h5Url);
finishActivity();
}6、多个js在同个页面渲染
为了实现如图的tab,一开始在.vue文件里使用tabbar组件,后来发现在Android机型适配上不够好。于是后来就将两个tab做成两个页面,生成两个js文件。首先渲染“我的订单.js”,生成如下的界面。
然后点击“本店订单”时,调用自定义module里的接口loadPage,参数为h5的链接。三端实现接口loadPage,h5直接跳转,而iOS和Android通过h5链接从weex跳转配置里找到对应的js,重新渲染显示。下面具体做几点说明:
1)定义Map wxsdkInstanceMap;来存储不同js的WXSDKInstance,定义Map viewMap来存储不同js渲染后的View。之所以要存储多个WXSDKInstance,是因为WXSDKInstance不能重复渲染,而且当WXSDKInstance destory后,之前渲染的view里的内容也会被清空。注意在在页面destory时,记得把所有WXSDKInstance都destory就好了。
2)viewMap里的key对应页面的js。点击tab切换页面时,如对应的js已渲染,则直接取出view来显示。
3)上文提到的weex跳转配置,在以下的跳转规则里一同介绍。
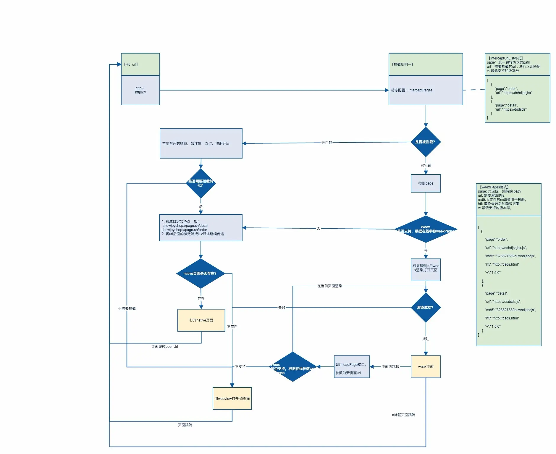
二、App的跳转规则的weex支持方案设计
跳转规则如下图,如果看不清,可以到新页面放大查看。

主要介绍一下两个配置参数:
- 在参数weexPages配置所有的weex页面。
示例如下:
[
{
"page":"order",
"url":"https://dshdjshjbx.js",
"md5":"323827382huwhdjshdjs",
"h5":"http://dsds.html"
"v":"1.5.0"
},
{
"page":"detail",
"url":"https://dsdsds.js",
"md5":"323827382huwhdjshdjs",
"h5":"http://dsds.html"
"v":"1.5.0"
}
]page: 对应统一跳转的 path
url: 需要渲染的js,
md5: js文件的md5值用于校验,
h5: 渲染失败后的降级方案,
v: 最低支持的版本号
在页面访问h5页面时,拿url跟weexPages里的url进行对比,如果一致就采用weex打开。这里的对比,目前还比较简单粗暴,后续会进行优化,最终目标是只对比?之前的一部分,后面的参数通过intent传入到weex页面,参与weex的渲染。
这样就达到了动态拦截,动态上线weex的目的。
三、js预加载方案
前面讲到为了加快weex打开时间,会预加载js,这里就介绍一下js预加载的实现。
1)每次更新完配置文件,遍历,查看是否存在md5一致的page_xxx.js文件,如果不存在则更新.
2)下载完成后,保存格式为xxx.js,校验md5
- 相同的话,记录文件的最后修改时间;
- 不同的话,删除已下载文件,重新下载,重复校验流程。
3)支持统一跳转协议,page对应目前app端的统一跳转协议里的page,有必要的时候可以替换原来的native页面,解决native页面错误不能及时修复的问题。加载失败的话,打开h5页面。
4)每次打开指定页面的时候,先检查本地是否有对应page文件,再检验最后修改时间是否跟记录的一致
- 一致就加载
- 不一致就用线上url。
四、遇到的问题以及解决方法
问题一:上线后,发现在一些机型渲染失败,public void onException(WXSDKInstance instance, String errCode, String msg)回调里,errCode返回wx_create_instance_error,msg返回createInstance fail!
解决办法:将apk解压出来后,发现编译出了支持5种abi的包。然而libweexv8.so只在armeabi和x86里有,缺少对其它三种abi的支持,那么如果应用运行于arm64-v8a,x86_64,armeabi-v7a为首选abi的设备上时,就会加载失败了。其实arm64-v8a,armeabi-v7a,x86_64这三个abi,应用并不是必须要做支持,手机一般都会提供自动兼容。所以我们只要把对x86, arm64-v8a,x86_64的支持去掉就可以。如下在主模块的build.gradle的android里的defaultConfig内添加如下内容:
defaultConfig {
ndk {
abiFilters "armeabi", "x86"
}
}问题二:OkHttpAdapter里调用onHttpFinish出现解析异常,日志如下:
com.alibaba.fastjson.JSONException: syntax error, pos 2
at com.alibaba.fastjson.parser.DefaultJSONParser.parse(DefaultJSONParser.java:1300)
at com.alibaba.fastjson.parser.DefaultJSONParser.parse(DefaultJSONParser.java:1210)
at com.alibaba.fastjson.JSON.parse(JSON.java:109)
at com.alibaba.fastjson.JSON.parse(JSON.java:100)
at com.taobao.weex.http.WXStreamModule.parseJson(WXStreamModule.java:378)
at com.taobao.weex.http.WXStreamModule$2.onResponse(WXStreamModule.java:365)
at com.taobao.weex.http.WXStreamModule$StreamHttpListener.onHttpFinish(WXStreamModule.java:523)
at com.showjoy.weex.commons.adapter.OkHttpAdapter$6.onResponse(OkHttpAdapter.java:161)
at okhttp3.RealCall$AsyncCall.execute(RealCall.java:133)
at okhttp3.internal.NamedRunnable.run(NamedRunnable.java:32)
at java.util.concurrent.ThreadPoolExecutor.runWorker(ThreadPoolExecutor.java:1113)
at java.util.concurrent.ThreadPoolExecutor$Worker.run(ThreadPoolExecutor.java:588)
at java.lang.Thread.run(Thread.java:818)解决方法:catch异常
try {
if (null != listener) {
listener.onHttpFinish(wxResponse);
}
} catch (Exception e) {
LogUtils.e(e);
}问题三:相对地址以及线上线下环境切换问题。
解决方法:在最新版本已支持相对地址,在.vue文件里链接以及请求地址使用相对地址,h5页面自动选择该页面使用的域名,而在iOS和Android都做拦截处理,根据当前环境添加相应的域名。
- Android 实现URIAdapter 注入
- iOS 实现WXURLRewriteProtocol 注入
参考链接:
github.com/weexteam/
weex-project.io/doc/
github.com/alibaba/wee…