介绍
Yaf框架是通过PHP扩展实现的一种PHP MVC开发框架,因为Yaf框架是PHP扩展实现的,所以性能非常高,而且通过阅读源码可以深入的了解框架内部实现细节和一些优秀的扩展开发技巧,但是学习Yaf源码必须要了解一些PHP内核和扩展相关的知识,而且PHP内核及扩展均为C语言实现,所以还需要具备一定的C基础。
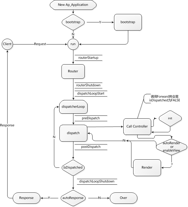
Yaf框架执行流程图

Yaf框架目录结构
+ public
|- index.php //入口文件
|- .htaccess //重写规则
|+ css
|+ img
|+ js
+ conf
|- application.ini //配置文件
+ application
|+ actions //可将controller里面的方法单独抽出来做为一个类实现
|+ index
|- Main.php
|+ controllers
|- Index.php //默认控制器
|+ views
|+ index //控制器
|- index.phtml //默认视图
|+ modules //可以按模块来区分不同业务下的控制器层
|+ admin
|+ controllers
|- Index.php
|+ library //本地类库
|+ models //model目录
|+ plugins //插件目录
Bootstrap.php 引导文件
调用Yaf框架
//入口文件index.php
define("APP_PATH", '/home/test/yaf');
$app = new Yaf_Application(APP_PATH . "/conf/application.ini");
$app->bootstrap()->run();
流程图说明
在application目录下有个Bootstrap.php文件,这个就是图中的第一个环节,如果存在Bootstrap()就会先执行该文件,该文件包含了一系列的初始化环节,并返回一个Yaf_Application对象,紧接着调用了它的run方法,run里面包含了图中所有环节,run首先是调用路由,路由的主要目的其实就是找到controllers文件,然后执行里面的init和action方法,或者找到所有actions的地址然后加载,在去执行对应的execute方法,如果设置了autoRender在返回的时候会执行render方法,就是view自动渲染,图中有六个双横线标出的环节,就是六个插件方法,用户可以自定义实现这几个方法,然后Yaf框架会在图中相应的步骤处调用对应的HOOK方法。
核心功能模块实现
扩展 Yaf_Application 类注册
YAF_STARTUP_FUNCTION(application) { //宏替换一下 ZEND_MINIT_FUNCTION(yaf_##module)
//PHP内核中对PHP类的实现是通过zend_class_entry结构体实现的
zend_class_entry ce;
//相当于对ce初始化,指定一个类名称 Ap_Application
//指定类的成员方法列表 ap_application_methods 结构体数组指针
YAF_INIT_CLASS_ENTRY(ce, "Yaf_Application", "Yaf\\Application", yaf_application_methods);
//向PHP注册类,PHP中由class_table维护全局的类数组
//可以简单理解为把类添加到这个数组中,这样就可以在
//PHP中找到这个类了,内核中有一组类似的注册函数
//用来注册接口、类、子类、接口实现、抽象类等
yaf_application_ce = zend_register_internal_class_ex(&ce, NULL, NULL TSRMLS_CC);
//指定类的属性
yaf_application_ce->ce_flags |= ZEND_ACC_FINAL_CLASS;
//设置类内部的一些变量和属性
zend_declare_property_null(yaf_application_ce, ZEND_STRL(YAF_APPLICATION_PROPERTY_NAME_CONFIG), ZEND_ACC_PROTECTED TSRMLS_CC);
zend_declare_property_null(yaf_application_ce, ZEND_STRL(YAF_APPLICATION_PROPERTY_NAME_DISPATCHER), ZEND_ACC_PROTECTED TSRMLS_CC);
zend_declare_property_null(yaf_application_ce, ZEND_STRL(YAF_APPLICATION_PROPERTY_NAME_APP), ZEND_ACC_STATIC | ZEND_ACC_PROTECTED TSRMLS_CC);
zend_declare_property_null(yaf_application_ce, ZEND_STRL(YAF_APPLICATION_PROPERTY_NAME_MODULES), ZEND_ACC_PROTECTED TSRMLS_CC);
zend_declare_property_bool(yaf_application_ce, ZEND_STRL(YAF_APPLICATION_PROPERTY_NAME_RUN), 0, ZEND_ACC_PROTECTED TSRMLS_CC);
zend_declare_property_string(yaf_application_ce, ZEND_STRL(YAF_APPLICATION_PROPERTY_NAME_ENV), YAF_G(environ), ZEND_ACC_PROTECTED TSRMLS_CC);
zend_declare_property_long(yaf_application_ce, ZEND_STRL(YAF_APPLICATION_PROPERTY_NAME_ERRNO), 0, ZEND_ACC_PROTECTED TSRMLS_CC);
zend_declare_property_string(yaf_application_ce, ZEND_STRL(YAF_APPLICATION_PROPERTY_NAME_ERRMSG), "", ZEND_ACC_PROTECTED TSRMLS_CC);
//内核中有一组这样的属性标记来指定类和变量的性质
/* method flags (types)
#define ZEND_ACC_STATIC 0x01
#define ZEND_ACC_ABSTRACT 0x02
#define ZEND_ACC_FINAL 0x04
#define ZEND_ACC_IMPLEMENTED_ABSTRACT 0x08
class flags (types)
#define ZEND_ACC_IMPLICIT_ABSTRACT_CLASS 0x10
#define ZEND_ACC_EXPLICIT_ABSTRACT_CLASS 0x20
#define ZEND_ACC_FINAL_CLASS 0x40
#define ZEND_ACC_INTERFACE 0x80 */
return SUCCESS;
}
//类成员函数的声明
zend_function_entry yaf_application_methods[] = {
PHP_ME(yaf_application, __construct, yaf_application_construct_arginfo, ZEND_ACC_PUBLIC | ZEND_ACC_CTOR)
PHP_ME(yaf_application, run, yaf_application_run_arginfo, ZEND_ACC_PUBLIC)
PHP_ME(yaf_application, execute, yaf_application_execute_arginfo, ZEND_ACC_PUBLIC)
PHP_ME(yaf_application, app, yaf_application_app_arginfo, ZEND_ACC_PUBLIC | ZEND_ACC_STATIC)
YAF_ME(yaf_application_environ, "environ", yaf_application_environ_arginfo, ZEND_ACC_PUBLIC)
PHP_ME(yaf_application, bootstrap, yaf_application_bootstrap_arginfo, ZEND_ACC_PUBLIC)
PHP_ME(yaf_application, getConfig, yaf_application_getconfig_arginfo, ZEND_ACC_PUBLIC)
PHP_ME(yaf_application, getModules, yaf_application_getmodule_arginfo, ZEND_ACC_PUBLIC)
PHP_ME(yaf_application, getDispatcher, yaf_application_getdispatch_arginfo, ZEND_ACC_PUBLIC)
PHP_ME(yaf_application, setAppDirectory, yaf_application_setappdir_arginfo, ZEND_ACC_PUBLIC)
PHP_ME(yaf_application, getAppDirectory, yaf_application_void_arginfo, ZEND_ACC_PUBLIC)
PHP_ME(yaf_application, getLastErrorNo, yaf_application_void_arginfo, ZEND_ACC_PUBLIC)
PHP_ME(yaf_application, getLastErrorMsg, yaf_application_void_arginfo, ZEND_ACC_PUBLIC)
PHP_ME(yaf_application, clearLastError, yaf_application_void_arginfo, ZEND_ACC_PUBLIC)
PHP_ME(yaf_application, __destruct, NULL, ZEND_ACC_PUBLIC | ZEND_ACC_DTOR)
PHP_ME(yaf_application, __clone, NULL, ZEND_ACC_PRIVATE | ZEND_ACC_CLONE)
PHP_ME(yaf_application, __sleep, NULL, ZEND_ACC_PRIVATE)
PHP_ME(yaf_application, __wakeup, NULL, ZEND_ACC_PRIVATE)
{NULL, NULL, NULL}
};
上面这个就是在扩展里面注册一个类的实现,Yaf其他的类文件在注册类的时候也几乎和上面方式一致,具体看下源码就可以了,下面将从实例化一个Yaf_Application类开始分析。
扩展 Yaf_Application 类构造函数 __construct 实现
PHP_METHOD(yaf_application, __construct) {
yaf_config_t *zconfig;
yaf_request_t *request;
yaf_dispatcher_t *zdispatcher;
yaf_application_t *app, *self;
yaf_loader_t *loader;
zval *config;
zval *section = NULL;
//获取yaf_application::_app变量值,默认为0
app = zend_read_static_property(yaf_application_ce, ZEND_STRL(YAF_APPLICATION_PROPERTY_NAME_APP), 1 TSRMLS_CC);
#if PHP_YAF_DEBUG
php_error_docref(NULL TSRMLS_CC, E_STRICT, "Yaf is running in debug mode");
#endif
//如果app有值则报错,也就是当前类只能被实例化一次
if (!ZVAL_IS_NULL(app)) {
yaf_trigger_error(YAF_ERR_STARTUP_FAILED TSRMLS_CC, "Only one application can be initialized");
RETURN_FALSE;
}
//获取当前的对象,也就是php里面的$this
self = getThis();
//获取参数,把配置文件路径或者配置数组传递进来
//section配置文件中的节点名字,默认product
if (zend_parse_parameters(ZEND_NUM_ARGS() TSRMLS_CC, "z|z", &config, §ion) == FAILURE) {
YAF_UNINITIALIZED_OBJECT(getThis());
return;
}
if (!section || Z_TYPE_P(section) != IS_STRING || !Z_STRLEN_P(section)) {
MAKE_STD_ZVAL(section);
ZVAL_STRING(section, YAF_G(environ), 0);
//获取config对象
zconfig = yaf_config_instance(NULL, config, section TSRMLS_CC);
efree(section);
} else {
//获取config对象
zconfig = yaf_config_instance(NULL, config, section TSRMLS_CC);
}
//解析配置文件,并将配置信息保存在zconfig对象中
if (zconfig == NULL
|| Z_TYPE_P(zconfig) != IS_OBJECT
|| !instanceof_function(Z_OBJCE_P(zconfig), yaf_config_ce TSRMLS_CC)
|| yaf_application_parse_option(zend_read_property(yaf_config_ce,
zconfig, ZEND_STRL(YAF_CONFIG_PROPERT_NAME), 1 TSRMLS_CC) TSRMLS_CC) == FAILURE) {
YAF_UNINITIALIZED_OBJECT(getThis());
yaf_trigger_error(YAF_ERR_STARTUP_FAILED TSRMLS_CC, "Initialization of application config failed");
RETURN_FALSE;
}
//获取 request 对象,请求的信息保存在里面
request = yaf_request_instance(NULL, YAF_G(base_uri) TSRMLS_CC);
if (YAF_G(base_uri)) {
efree(YAF_G(base_uri));
YAF_G(base_uri) = NULL;
}
if (!request) {
YAF_UNINITIALIZED_OBJECT(getThis());
yaf_trigger_error(YAF_ERR_STARTUP_FAILED TSRMLS_CC, "Initialization of request failed");
RETURN_FALSE;
}
//获取dispatcher对象,主要在里面调用插件、路由、分发等
zdispatcher = yaf_dispatcher_instance(NULL TSRMLS_CC);
if (NULL == zdispatcher
|| Z_TYPE_P(zdispatcher) != IS_OBJECT
|| !instanceof_function(Z_OBJCE_P(zdispatcher), yaf_dispatcher_ce TSRMLS_CC)) {
YAF_UNINITIALIZED_OBJECT(getThis());
yaf_trigger_error(YAF_ERR_STARTUP_FAILED TSRMLS_CC, "Instantiation of application dispatcher failed");
RETURN_FALSE;
}
//把request对象保存在zdispatcher对像属性中
yaf_dispatcher_set_request(zdispatcher, request TSRMLS_CC);
//保存zconfig对象到当前yaf_application对象属性中
zend_update_property(yaf_application_ce, self, ZEND_STRL(YAF_APPLICATION_PROPERTY_NAME_CONFIG), zconfig TSRMLS_CC);
//保存zdispatcher对象到当前yaf_application对象属性中
zend_update_property(yaf_application_ce, self, ZEND_STRL(YAF_APPLICATION_PROPERTY_NAME_DISPATCHER), zdispatcher TSRMLS_CC);
zval_ptr_dtor(&request);
zval_ptr_dtor(&zdispatcher);
zval_ptr_dtor(&zconfig);
//是否指定本地类库地址
if (YAF_G(local_library)) {
//获取一个load加载类,并同时向内核注册一个自动加载器__autoload
//之后在代码中new class()都会调用扩展中注册的自动加载器
loader = yaf_loader_instance(NULL, YAF_G(local_library),
strlen(YAF_G(global_library))? YAF_G(global_library) : NULL TSRMLS_CC);
efree(YAF_G(local_library));
YAF_G(local_library) = NULL;
} else {
char *local_library;
//获取一个默认的本地类库地址
spprintf(&local_library, 0, "%s%c%s", YAF_G(directory), DEFAULT_SLASH, YAF_LIBRARY_DIRECTORY_NAME);
//同上面解释一致
loader = yaf_loader_instance(NULL, local_library,
strlen(YAF_G(global_library))? YAF_G(global_library) : NULL TSRMLS_CC);
efree(local_library);
}
if (!loader) {
YAF_UNINITIALIZED_OBJECT(getThis());
yaf_trigger_error(YAF_ERR_STARTUP_FAILED TSRMLS_CC, "Initialization of application auto loader failed");
RETURN_FALSE;
}
//赋值对象属性
zend_update_property_bool(yaf_application_ce, self, ZEND_STRL(YAF_APPLICATION_PROPERTY_NAME_RUN), 0 TSRMLS_CC);
zend_update_property_string(yaf_application_ce, self, ZEND_STRL(YAF_APPLICATION_PROPERTY_NAME_ENV), YAF_G(environ) TSRMLS_CC);
//这个modules一定会存在,默认是Index
if (YAF_G(modules)) {
zend_update_property(yaf_application_ce, self, ZEND_STRL(YAF_APPLICATION_PROPERTY_NAME_MODULES), YAF_G(modules) TSRMLS_CC);
Z_DELREF_P(YAF_G(modules));
YAF_G(modules) = NULL;
} else {
zend_update_property_null(yaf_application_ce, self, ZEND_STRL(YAF_APPLICATION_PROPERTY_NAME_MODULES) TSRMLS_CC);
}
//yaf_application::_app 赋值成当前self对象
zend_update_static_property(yaf_application_ce, ZEND_STRL(YAF_APPLICATION_PROPERTY_NAME_APP), self TSRMLS_CC);
}
PHP 中 Bootstrap.php 类文件
class Bootstrap extends Yaf_Bootstrap_Abstract{
public function _initConfig() {
$config = Yaf_Application::app()->getConfig();
Yaf_Registry::set("config", $config);
}
public function _initDefaultName(Yaf_Dispatcher $dispatcher) {
$dispatcher->setDefaultModule("Index")->setDefaultController("Index")->setDefaultAction("index");
}
public function _initPlugin(Yaf_Dispatcher $dispatcher){
//注册插件
$objPlugin = new testPlugin();
$dispatcher->registerPlugin($objPlugin);
}
}
PHP 调用 bootstrap()
$app = new Yaf_Application();
$app->bootstrap();
PHP_METHOD(Yaf_application, bootstrap) 扩展实现
PHP_METHOD(yaf_application, bootstrap) {
char *bootstrap_path;
uint len, retval = 1;
zend_class_entry **ce;
yaf_application_t *self = getThis();
//判断 Bootstrap 类是否存在,默认第一次肯定不存在
//因为还没有加载注册进来
if (zend_hash_find(EG(class_table), YAF_DEFAULT_BOOTSTRAP_LOWER, YAF_DEFAULT_BOOTSTRAP_LEN, (void **) &ce) != SUCCESS) {
//判断是否指定了bootstrap文件路径
if (YAF_G(bootstrap)) {
bootstrap_path = estrdup(YAF_G(bootstrap));
len = strlen(YAF_G(bootstrap));
} else {
//没有指定则使用默认路径
len = spprintf(&bootstrap_path, 0, "%s%c%s.%s", YAF_G(directory), DEFAULT_SLASH, YAF_DEFAULT_BOOTSTRAP, YAF_G(ext));
}
//导入bootstrap文件,内核如果发现是类,则会自动注册上
if (!yaf_loader_import(bootstrap_path, len + 1, 0 TSRMLS_CC)) {
php_error_docref(NULL TSRMLS_CC, E_WARNING, "Couldn't find bootstrap file %s", bootstrap_path);
retval = 0;
//获取 bootstrap 类
} else if (zend_hash_find(EG(class_table), YAF_DEFAULT_BOOTSTRAP_LOWER, YAF_DEFAULT_BOOTSTRAP_LEN, (void **) &ce) != SUCCESS) {
php_error_docref(NULL TSRMLS_CC, E_WARNING, "Couldn't find class %s in %s", YAF_DEFAULT_BOOTSTRAP, bootstrap_path);
retval = 0;
//判断该类是否继承Yaf_Bootstrap_Abstract
} else if (!instanceof_function(*ce, yaf_bootstrap_ce TSRMLS_CC)) {
php_error_docref(NULL TSRMLS_CC, E_WARNING, "Expect a %s instance, %s give", yaf_bootstrap_ce->name, (*ce)->name);
retval = 0;
}
efree(bootstrap_path);
}
if (!retval) {
RETURN_FALSE;
} else {
zval *bootstrap;
HashTable *methods;
yaf_dispatcher_t *dispatcher;
//实例化一个bootstrap对象
MAKE_STD_ZVAL(bootstrap);
object_init_ex(bootstrap, *ce);
//获取dispatcher 对象
dispatcher = zend_read_property(yaf_application_ce, self, ZEND_STRL(YAF_APPLICATION_PROPERTY_NAME_DISPATCHER), 1 TSRMLS_CC);
//获取bootstrap类里面所有的方法,每个类都用一个函数表function_table来记录
//方法名和对应结构体指针
methods = &((*ce)->function_table);
//循环bootstrap类里面所有的方法
//内核中对array的实现是通过hash_table实现的,内核中会
//看到到处使用hash_table的地方,可以简单理解为数组的操作
for(zend_hash_internal_pointer_reset(methods);
zend_hash_has_more_elements(methods) == SUCCESS;
zend_hash_move_forward(methods)) {
char *func;
uint len;
ulong idx;
//获取第一个方法名字
zend_hash_get_current_key_ex(methods, &func, &len, &idx, 0, NULL);
/* cann't use ZEND_STRL in strncasecmp, it cause a compile failed in VS2009 */
#define YAF_BOOTSTRAP_INITFUNC_PREFIX "_init"
//Bootstrap类实现了一系列的_init开头的方法
//这里是比较函数func是否以_init开头
if (strncasecmp(func, YAF_BOOTSTRAP_INITFUNC_PREFIX, sizeof(YAF_BOOTSTRAP_INITFUNC_PREFIX)-1)) {
continue;
}
//调用所有以_init开头的函数,入参统一为dispatcher对象
zend_call_method(&bootstrap, *ce, NULL, func, len - 1, NULL, 1, dispatcher, NULL TSRMLS_CC);
/** an uncaught exception threw in function call */
if (EG(exception)) {
zval_ptr_dtor(&bootstrap);
RETURN_FALSE;
}
}
zval_ptr_dtor(&bootstrap);
}
//最后会返回application对象自身
RETVAL_ZVAL(self, 1, 0);
}
PHP 调用 run()
$app = new Yaf_Application();
$app->bootstrap()->run();
PHP_METHOD(yaf_application, run) 扩展实现
PHP_METHOD(yaf_application, run) {
zval *running;
yaf_dispatcher_t *dispatcher;
yaf_response_t *response;
yaf_application_t *self = getThis();
//获取属性值,默认第一次为0
running = zend_read_property(yaf_application_ce, self, ZEND_STRL(YAF_APPLICATION_PROPERTY_NAME_RUN), 1 TSRMLS_CC);
if (IS_BOOL == Z_TYPE_P(running)
&& Z_BVAL_P(running)) {
yaf_trigger_error(YAF_ERR_STARTUP_FAILED TSRMLS_CC, "An application instance already run");
RETURN_TRUE;
}
//赋值为1,可以看出来当前application对象中的run函数只能被调用一次
ZVAL_BOOL(running, 1);
zend_update_property(yaf_application_ce, self, ZEND_STRL(YAF_APPLICATION_PROPERTY_NAME_RUN), running TSRMLS_CC);
//获取dispatcher对象
dispatcher = zend_read_property(yaf_application_ce, self, ZEND_STRL(YAF_APPLICATION_PROPERTY_NAME_DISPATCHER), 1 TSRMLS_CC);
//进行路由分发等工作
if ((response = yaf_dispatcher_dispatch(dispatcher TSRMLS_CC))) {
RETURN_ZVAL(response, 1, 1);
}
RETURN_FALSE;
}
yaf_dispatcher_dispatch() 方法里面主要分两部分,路由+分发,其中夹杂着一些插件调用,就是上图中双横线标出的环节,先看下官方对插件的说明。
| 触发顺序 | 名称 | 触发时机 |
|---|---|---|
| 1 | routerStartup | 在路由之前触发 |
| 2 | routerShutdown | 路由结束之后触发 |
| 3 | dispatchLoopStartup | 分发循环开始之前被触发 |
| 4 | preDispatch | 分发之前触发 |
| 5 | postDispatch | 分发结束之后触发 |
| 6 | dispatchLoopShutdown | 分发循环结束之后触发 |
扩展中插件方法名用宏表示
#define YAF_PLUGIN_HOOK_ROUTESTARTUP "routerstartup"
#define YAF_PLUGIN_HOOK_ROUTESHUTDOWN "routershutdown"
#define YAF_PLUGIN_HOOK_LOOPSTARTUP "dispatchloopstartup"
#define YAF_PLUGIN_HOOK_PREDISPATCH "predispatch"
#define YAF_PLUGIN_HOOK_POSTDISPATCH "postdispatch"
#define YAF_PLUGIN_HOOK_LOOPSHUTDOWN "dispatchloopshutdown"
#define YAF_PLUGIN_HOOK_PRERESPONSE "preresponse"
yaf_dispatcher_dispatch(yaf_dispatcher_t *dispatcher TSRMLS_DC)
yaf_response_t * yaf_dispatcher_dispatch(yaf_dispatcher_t *dispatcher TSRMLS_DC) {
zval *return_response, *plugins, *view;
yaf_response_t *response;
yaf_request_t *request;
uint nesting = YAF_G(forward_limit);
//获取response对象
response = yaf_response_instance(NULL, sapi_module.name TSRMLS_CC);
//获取request对象
request = zend_read_property(yaf_dispatcher_ce, dispatcher, ZEND_STRL(YAF_DISPATCHER_PROPERTY_NAME_REQUEST), 1 TSRMLS_CC);
//获取插件数组对象,这是一个数组,里面每个值都是一个插件对象
//但前提是我们创建插件类,实例化之后,注册进dispatcher对象里
plugins = zend_read_property(yaf_dispatcher_ce, dispatcher, ZEND_STRL(YAF_DISPATCHER_PROPERTY_NAME_PLUGINS), 1 TSRMLS_CC);
//如果不是对象则报错
if (IS_OBJECT != Z_TYPE_P(request)) {
yaf_trigger_error(YAF_ERR_TYPE_ERROR TSRMLS_CC, "Expect a %s instance", yaf_request_ce->name);
zval_ptr_dtor(&response);
return NULL;
}
/* route request */
//是否已经路由过
if (!yaf_request_is_routed(request TSRMLS_CC)) {
//调用插件routerstartup方法,如果注册的情况
YAF_PLUGIN_HANDLE(plugins, YAF_PLUGIN_HOOK_ROUTESTARTUP, request, response);
//捕获异常 Error_Controller,开启的情况下,对应配置项为 catchException
YAF_EXCEPTION_HANDLE(dispatcher, request, response);
//进行路由,就是找到 controller、action、model
if (!yaf_dispatcher_route(dispatcher, request TSRMLS_CC)) {
//抛出异常
yaf_trigger_error(YAF_ERR_ROUTE_FAILED TSRMLS_CC, "Routing request failed");
//捕获异常 Error_Controller
YAF_EXCEPTION_HANDLE_NORET(dispatcher, request, response);
zval_ptr_dtor(&response);
return NULL;
}
//设置Controller、action、model
yaf_dispatcher_fix_default(dispatcher, request TSRMLS_CC);
//调用插件routerShutdown方法
YAF_PLUGIN_HANDLE(plugins, YAF_PLUGIN_HOOK_ROUTESHUTDOWN, request, response);
//捕获异常
YAF_EXCEPTION_HANDLE(dispatcher, request, response);
//已经路由完毕标识
(void)yaf_request_set_routed(request, 1 TSRMLS_CC);
} else {
//设置Controller、action、model
yaf_dispatcher_fix_default(dispatcher, request TSRMLS_CC);
}
//调用插件dispatchLoopStartup方法
YAF_PLUGIN_HANDLE(plugins, YAF_PLUGIN_HOOK_LOOPSTARTUP, request, response);
//捕获异常
YAF_EXCEPTION_HANDLE(dispatcher, request, response);
//获取view对象
view = yaf_dispatcher_init_view(dispatcher, NULL, NULL TSRMLS_CC);
if (!view) {
return NULL;
}
do {
//调用插件preDispatch方法
YAF_PLUGIN_HANDLE(plugins, YAF_PLUGIN_HOOK_PREDISPATCH, request, response);
//捕获异常
YAF_EXCEPTION_HANDLE(dispatcher, request, response);
//开始分发
if (!yaf_dispatcher_handle(dispatcher, request, response, view TSRMLS_CC)) {
YAF_EXCEPTION_HANDLE(dispatcher, request, response);
zval_ptr_dtor(&response);
return NULL;
}
yaf_dispatcher_fix_default(dispatcher, request TSRMLS_CC);
//调用插件postDispatch方法
YAF_PLUGIN_HANDLE(plugins, YAF_PLUGIN_HOOK_POSTDISPATCH, request, response);
//捕获异常
YAF_EXCEPTION_HANDLE(dispatcher, request, response);
//这个就是控制分发次数,配置项中的forward_limit
} while (--nesting > 0 && !yaf_request_is_dispatched(request TSRMLS_CC));
//调用插件dispatchLoopShutdown方法
YAF_PLUGIN_HANDLE(plugins, YAF_PLUGIN_HOOK_LOOPSHUTDOWN, request, response);
//捕获异常
YAF_EXCEPTION_HANDLE(dispatcher, request, response);
//如果分发次数全部耗尽,且还有异常的话
if (0 == nesting && !yaf_request_is_dispatched(request TSRMLS_CC)) {
yaf_trigger_error(YAF_ERR_DISPATCH_FAILED TSRMLS_CC, "The max dispatch nesting %ld was reached", YAF_G(forward_limit));
YAF_EXCEPTION_HANDLE_NORET(dispatcher, request, response);
zval_ptr_dtor(&response);
return NULL;
}
//最后返回一个 response 对象
return_response = zend_read_property(yaf_dispatcher_ce, dispatcher, ZEND_STRL(YAF_DISPATCHER_PROPERTY_NAME_RETURN), 1 TSRMLS_CC);
if (!Z_BVAL_P(return_response)) {
(void)yaf_response_send(response TSRMLS_CC);
yaf_response_clear_body(response, NULL, 0 TSRMLS_CC);
}
return response;
}
yaf_dispatcher_route() 路由入口
int yaf_dispatcher_route(yaf_dispatcher_t *dispatcher, yaf_request_t *request TSRMLS_DC) {
zend_class_entry *router_ce;
//获取路由器对象,dispatcher初始化时会创建内置路由器
yaf_router_t *router = zend_read_property(yaf_dispatcher_ce, dispatcher, ZEND_STRL(YAF_DISPATCHER_PROPERTY_NAME_ROUTER), 1 TSRMLS_CC);
if (IS_OBJECT == Z_TYPE_P(router)) {
//是否内置的路由器
if ((router_ce = Z_OBJCE_P(router)) == yaf_router_ce) {
//执行路由器里面的路由协议
yaf_router_route(router, request TSRMLS_CC);
} else {
//自定义路由器
/* user custom router */
zval *ret = zend_call_method_with_1_params(&router, router_ce, NULL, "route", &ret, request);
if (Z_TYPE_P(ret) == IS_BOOL && Z_BVAL_P(ret) == 0) {
yaf_trigger_error(YAF_ERR_ROUTE_FAILED TSRMLS_CC, "Routing request faild");
return 0;
}
}
return 1;
}
return 0;
}
这段代码是路由环节的入口,dispatcher初始化时会创建内置路由器,这里只涉及路由器概念,上面的自定义并不是自定义路由协议,而是你可以重新写一个路由器,我们通常在项目中自定义路由协议就可以了,没有必要自己实现一个路由器。而且框架中其实也是写死了内置路由器,没有给你set自定义路由器的接口。
yaf_router_route() 执行路由
int yaf_router_route(yaf_router_t *router, yaf_request_t *request TSRMLS_DC) {
zval *routers, *ret;
yaf_route_t **route;
HashTable *ht;
//获取路由协议,可以添加多层路由协议,类似于多重插件
//通过addRoute方法向路由器注册自己的路由协议,默认的
//路由协议是Yaf_Route_Static
routers = zend_read_property(yaf_router_ce, router, ZEND_STRL(YAF_ROUTER_PROPERTY_NAME_ROUTES), 1 TSRMLS_CC);
ht = Z_ARRVAL_P(routers);
//for循环依次调用路由协议的route方法,成功则记下当前
//生效的这个路由协议的索引位置,并设置request为已路由
//不成功则继续调用下一个路由协议。
for(zend_hash_internal_pointer_end(ht);
zend_hash_has_more_elements(ht) == SUCCESS;
zend_hash_move_backwards(ht)) {
if (zend_hash_get_current_data(ht, (void**)&route) == FAILURE) {
continue;
}
//调用路由协议对象的route方法
zend_call_method_with_1_params(route, Z_OBJCE_PP(route), NULL, "route", &ret, request);
if (IS_BOOL != Z_TYPE_P(ret) || !Z_BVAL_P(ret)) {
zval_ptr_dtor(&ret);
continue;
} else {
char *key;
uint len = 0;
ulong idx = 0;
//记录当前路由协议的索引
switch(zend_hash_get_current_key_ex(ht, &key, &len, &idx, 0, NULL)) {
case HASH_KEY_IS_LONG:
zend_update_property_long(yaf_router_ce, router, ZEND_STRL(YAF_ROUTER_PROPERTY_NAME_CURRENT_ROUTE), idx TSRMLS_CC);
break;
case HASH_KEY_IS_STRING:
if (len) {
zend_update_property_string(yaf_router_ce, router, ZEND_STRL(YAF_ROUTER_PROPERTY_NAME_CURRENT_ROUTE), key TSRMLS_CC);
}
break;
}
//设置为已路由
yaf_request_set_routed(request, 1 TSRMLS_CC);
zval_ptr_dtor(&ret);
break;
}
}
return 1;
}
内置的路由协议
- Yaf_Route_Static
- Yaf_Route_Simple
- Yaf_Route_Supervar
- Yaf_Route_Rewrite
- Yaf_Route_Regex
- Yaf_Route_Map
上面几种路由协议源代码列表
yaf_route_static.c
yaf_route_simple.c
yaf_route_supervar.c
yaf_route_rewrite.c
yaf_route_regex.c
yaf_route_map.c
无路是哪个路由协议最后功能都是为了设置module,controller,action的名称
yaf_dispatcher_handle() 开始分发
//只看下主逻辑
int yaf_dispatcher_handle(yaf_dispatcher_t *dispatcher, yaf_request_t *request, yaf_response_t *response, yaf_view_t *view TSRMLS_DC) {
zend_class_entry *request_ce;
//代码根目录
char *app_dir = YAF_G(directory);
request_ce = Z_OBJCE_P(request);
//代表request开始,如果出现异常,则会在把当前状态改成0
//在分发循环while会判断这个值,如果为0则代表之前分发中
//存在异常所以保证在分发forward_limit次数内再继续分发
//如果等于1则代表没有异常情况,分发完毕.
yaf_request_set_dispatched(request, 1 TSRMLS_CC);
if (!app_dir) {
yaf_trigger_error(YAF_ERR_STARTUP_FAILED TSRMLS_CC, "%s requires %s(which set the application.directory) to be initialized first",
yaf_dispatcher_ce->name, yaf_application_ce->name);
return 0;
} else {
int is_def_module = 0;
/* int is_def_ctr = 0; */
zval *module, *controller, *dmodule, /* *dcontroller,*/ *instantly_flush;
zend_class_entry *ce;
yaf_controller_t *executor;
zend_function *fptr;
//获取module
module = zend_read_property(request_ce, request, ZEND_STRL(YAF_REQUEST_PROPERTY_NAME_MODULE), 1 TSRMLS_CC);
//获取controller
controller = zend_read_property(request_ce, request, ZEND_STRL(YAF_REQUEST_PROPERTY_NAME_CONTROLLER), 1 TSRMLS_CC);
//获取默认module默认为Index
dmodule = zend_read_property(yaf_dispatcher_ce, dispatcher, ZEND_STRL(YAF_DISPATCHER_PROPERTY_NAME_MODULE), 1 TSRMLS_CC);
if (Z_TYPE_P(module) != IS_STRING
|| !Z_STRLEN_P(module)) {
yaf_trigger_error(YAF_ERR_DISPATCH_FAILED TSRMLS_CC, "Unexcepted a empty module name");
return 0;
//判断当前请求的model是否在modules里面,默认情况modules里面也是Index
//如果自定义其他的model,就需要添加在modules这个选项里面,添加的无论是
//什么model都需要存在Index这个model,类似于:Index,Admin,Main这样,不添
//加的话会提示错误.
} else if (!yaf_application_is_module_name(Z_STRVAL_P(module), Z_STRLEN_P(module) TSRMLS_CC)) {
yaf_trigger_error(YAF_ERR_NOTFOUND_MODULE TSRMLS_CC, "There is no module %s", Z_STRVAL_P(module));
return 0;
}
if (Z_TYPE_P(controller) != IS_STRING
|| !Z_STRLEN_P(controller)) {
yaf_trigger_error(YAF_ERR_DISPATCH_FAILED TSRMLS_CC, "Unexcepted a empty controller name");
return 0;
}
//判断当前的model是否等于默认的model
//如果等于就去默认的Controllers目录下找
//控制器,如果不等于这个值就为0则就去
//modules/model/controllers/下面找控制器
//后面会有体现
if (strncasecmp(Z_STRVAL_P(dmodule), Z_STRVAL_P(module), Z_STRLEN_P(module)) == 0) {
is_def_module = 1;
}
//找到对应的controller类
ce = yaf_dispatcher_get_controller(app_dir, Z_STRVAL_P(module), Z_STRVAL_P(controller), Z_STRLEN_P(controller), is_def_module TSRMLS_CC);
if (!ce) {
return 0;
} else {
zval *action, *render, *ret = NULL;
char *action_lower, *func_name, *view_dir;
uint func_name_len;
yaf_controller_t *icontroller;
//实例化controoller对象
MAKE_STD_ZVAL(icontroller);
object_init_ex(icontroller, ce);
yaf_controller_construct(ce, icontroller, request, response, view, NULL TSRMLS_CC);
if (EG(exception)) {
zval_ptr_dtor(&icontroller);
return 0;
}
//获取view路径,如果这个is_def_module为1
//则取默认的views目录,如果为0,则取 modules/model/views 这个目录
if (is_def_module) {
spprintf(&view_dir, 0, "%s%c%s", app_dir, DEFAULT_SLASH, "views");
} else {
spprintf(&view_dir, 0, "%s%c%s%c%s%c%s", app_dir, DEFAULT_SLASH, "modules", DEFAULT_SLASH, Z_STRVAL_P(module), DEFAULT_SLASH, "views");
}
if (YAF_G(view_directory)) {
efree(YAF_G(view_directory));
}
YAF_G(view_directory) = view_dir;
zend_update_property(ce, icontroller, ZEND_STRL(YAF_CONTROLLER_PROPERTY_NAME_NAME), controller TSRMLS_CC);
//获取action
action = zend_read_property(request_ce, request, ZEND_STRL(YAF_REQUEST_PROPERTY_NAME_ACTION), 1 TSRMLS_CC);
action_lower = zend_str_tolower_dup(Z_STRVAL_P(action), Z_STRLEN_P(action));
/* because the action might call the forward to override the old action */
Z_ADDREF_P(action);
//拼接一个action函数名
func_name_len = spprintf(&func_name, 0, "%s%s", action_lower, "action");
efree(action_lower);
//判断在controller对象里面是否有这个action函数,如 indexaction
if (zend_hash_find(&((ce)->function_table), func_name, func_name_len + 1, (void **)&fptr) == SUCCESS) {
//省略......
executor = icontroller;
//如果存在这个action函数则调用
zend_call_method(&icontroller, ce, NULL, func_name, func_name_len, &ret, 0, NULL, NULL TSRMLS_CC);
efree(func_name);
//省略......
//如果不存在这个action函数则按第二种action方式去获
//取看看在这个controller里面是否存在actions变量,因
//为有可能在这个actions数组变量里面记录所有的action
//类方法地址
} else if ((ce = yaf_dispatcher_get_action(app_dir, icontroller,
Z_STRVAL_P(module), is_def_module, Z_STRVAL_P(action), Z_STRLEN_P(action) TSRMLS_CC))
&& (zend_hash_find(&(ce)->function_table, YAF_ACTION_EXECUTOR_NAME,
sizeof(YAF_ACTION_EXECUTOR_NAME), (void **)&fptr) == SUCCESS)) {
//省略......
//实例化这个Action类
MAKE_STD_ZVAL(iaction);
object_init_ex(iaction, ce);
executor = iaction;
//省略......
//调用这个Action类里面的execute方法,可以看到这个方法是固定的
zend_call_method_with_0_params(&iaction, ce, NULL, "execute", &ret);
//省略......
} else {
efree(func_name);
zval_ptr_dtor(&icontroller);
return 0;
}
//下面这部分就是视图view自动渲染部分,不在详细分析了
if (executor) {
int auto_render = 1;
render = zend_read_property(ce, executor, ZEND_STRL(YAF_CONTROLLER_PROPERTY_NAME_RENDER), 1 TSRMLS_CC);
instantly_flush = zend_read_property(yaf_dispatcher_ce, dispatcher, ZEND_STRL(YAF_DISPATCHER_PROPERTY_NAME_FLUSH), 1 TSRMLS_CC);
if (render == EG(uninitialized_zval_ptr)) {
render = zend_read_property(yaf_dispatcher_ce, dispatcher, ZEND_STRL(YAF_DISPATCHER_PROPERTY_NAME_RENDER), 1 TSRMLS_CC);
auto_render = Z_BVAL_P(render);
} else if (Z_TYPE_P(render) <= IS_BOOL && !Z_BVAL_P(render)) {
auto_render = 0;
}
//是否自动渲染view
if (auto_render) {
ret = NULL;
if (!Z_BVAL_P(instantly_flush)) {
zend_call_method_with_1_params(&executor, ce, NULL, "render", &ret, action);
zval_ptr_dtor(&executor);
if (!ret) {
zval_ptr_dtor(&action);
return 0;
} else if (IS_BOOL == Z_TYPE_P(ret) && !Z_BVAL_P(ret)) {
zval_ptr_dtor(&ret);
zval_ptr_dtor(&action);
return 0;
}
if (Z_TYPE_P(ret) == IS_STRING && Z_STRLEN_P(ret)) {
yaf_response_alter_body(response, NULL, 0, Z_STRVAL_P(ret), Z_STRLEN_P(ret), YAF_RESPONSE_APPEND TSRMLS_CC);
}
zval_ptr_dtor(&ret);
} else {
zend_call_method_with_1_params(&executor, ce, NULL, "display", &ret, action);
zval_ptr_dtor(&executor);
if (!ret) {
zval_ptr_dtor(&action);
return 0;
}
if ((Z_TYPE_P(ret) == IS_BOOL && !Z_BVAL_P(ret))) {
zval_ptr_dtor(&ret);
zval_ptr_dtor(&action);
return 0;
}
zval_ptr_dtor(&ret);
}
} else {
zval_ptr_dtor(&executor);
}
}
zval_ptr_dtor(&action);
}
return 1;
}
return 0;
}
Yaf 中 action 两种实现方式
class Index_Controller extends Yaf_Controller_Abstract {
//第二种action实现方式
public $actions = array(
'action_one' => 'actions/index/One.php',
'action_two' => 'actions/index/Two.php',
);
//第一种action实现方式
public function indexaction() {
$this->getView()->assign("content", "Hello World");
}
}
yaf_dispatcher_get_controller() 获取 controller 类
zend_class_entry * yaf_dispatcher_get_controller(char* app_dir, char *module, char *controller, int len, int def_module TSRMLS_DC) {
char *directory = NULL;
int directory_len = 0;
//这块之前说过,如果def_module等于1走默认的路径
//如果等于0则走modules下的路径
if (def_module) {
// directory = app_dir/controllers
directory_len = spprintf(&directory, 0, "%s%c%s", app_dir, DEFAULT_SLASH, YAF_CONTROLLER_DIRECTORY_NAME);
} else {
// directory = app_dir/modules/model/controllers
directory_len = spprintf(&directory, 0, "%s%c%s%c%s%c%s", app_dir, DEFAULT_SLASH,
YAF_MODULE_DIRECTORY_NAME, DEFAULT_SLASH, module, DEFAULT_SLASH, YAF_CONTROLLER_DIRECTORY_NAME);
}
if (directory_len) {
char *class = NULL;
char *class_lowercase = NULL;
int class_len = 0;
zend_class_entry **ce = NULL;
// 这里根据配置区分前缀模式还是后缀模式
// Controller_Index 或者 Index_Controller
// ControllerIndex 或者 IndexController
if (YAF_G(name_suffix)) {
class_len = spprintf(&class, 0, "%s%s%s", controller, YAF_G(name_separator), "Controller");
} else {
class_len = spprintf(&class, 0, "%s%s%s", "Controller", YAF_G(name_separator), controller);
}
//转小写
class_lowercase = zend_str_tolower_dup(class, class_len);
//是否存在这个Controller类
if (zend_hash_find(EG(class_table), class_lowercase, class_len + 1, (void **)&ce) != SUCCESS) {
//加载这个Controller类
if (!yaf_internal_autoload(controller, len, &directory TSRMLS_CC)) {
yaf_trigger_error(YAF_ERR_NOTFOUND_CONTROLLER TSRMLS_CC, "Failed opening controller script %s: %s", directory, strerror(errno));
efree(class);
efree(class_lowercase);
efree(directory);
return NULL;
//获取这个Controller类指针
} else if (zend_hash_find(EG(class_table), class_lowercase, class_len + 1, (void **) &ce) != SUCCESS) {
yaf_trigger_error(YAF_ERR_AUTOLOAD_FAILED TSRMLS_CC, "Could not find class %s in controller script %s", class, directory);
efree(class);
efree(class_lowercase);
efree(directory);
return 0;
//判断是否继承 Yaf_Controller_Abstract
} else if (!instanceof_function(*ce, yaf_controller_ce TSRMLS_CC)) {
yaf_trigger_error(YAF_ERR_TYPE_ERROR TSRMLS_CC, "Controller must be an instance of %s", yaf_controller_ce->name);
efree(class);
efree(class_lowercase);
efree(directory);
return 0;
}
}
efree(class);
efree(class_lowercase);
efree(directory);
return *ce;
}
return NULL;
}
yaf_dispatcher_get_action() 获取 action 类
zend_class_entry * yaf_dispatcher_get_action(char *app_dir, yaf_controller_t *controller, char *module, int def_module, char *action, int len TSRMLS_DC) {
zval **ppaction, *actions_map;
//获取actions数组
actions_map = zend_read_property(Z_OBJCE_P(controller), controller, ZEND_STRL(YAF_CONTROLLER_PROPERTY_NAME_ACTIONS), 1 TSRMLS_CC);
if (IS_ARRAY == Z_TYPE_P(actions_map)) {
zend_class_entry **ce;
uint class_len;
char *class_name, *class_lowercase;
char *action_upper = estrndup(action, len);
//将action名字首字母转为大写
*(action_upper) = toupper(*action_upper);
//前后缀模式
//Index_Action 或 Action_Index
//IndexAction 或 ActionIndex
if (YAF_G(name_suffix)) {
class_len = spprintf(&class_name, 0, "%s%s%s", action_upper, YAF_G(name_separator), "Action");
} else {
class_len = spprintf(&class_name, 0, "%s%s%s", "Action", YAF_G(name_separator), action_upper);
}
//类名转换为小写
class_lowercase = zend_str_tolower_dup(class_name, class_len);
//是否存在这个Action类
if (zend_hash_find(EG(class_table), class_lowercase, class_len + 1, (void **) &ce) == SUCCESS) {
efree(action_upper);
efree(class_lowercase);
//是否继承Yaf_Action_Abstract
if (instanceof_function(*ce, yaf_action_ce TSRMLS_CC)) {
efree(class_name);
return *ce;
} else {
yaf_trigger_error(YAF_ERR_TYPE_ERROR TSRMLS_CC, "Action %s must extends from %s", class_name, yaf_action_ce->name);
efree(class_name);
return NULL;
}
}
//在数组中找到对应的key(action名称)
if (zend_hash_find(Z_ARRVAL_P(actions_map), action, len + 1, (void **)&ppaction) == SUCCESS) {
char *action_path;
uint action_path_len;
//把值(后面的文件路径)赋给action_path
//也就是得到了action类所在的文件了
action_path_len = spprintf(&action_path, 0, "%s%c%s", app_dir, DEFAULT_SLASH, Z_STRVAL_PP(ppaction));
//导入这个类文件
if (yaf_loader_import(action_path, action_path_len, 0 TSRMLS_CC)) {
//action类是否存在
if (zend_hash_find(EG(class_table), class_lowercase, class_len + 1, (void **) &ce) == SUCCESS) {
efree(action_path);
efree(action_upper);
efree(class_lowercase);
//是否继承Yaf_Action_Abstract
if (instanceof_function(*ce, yaf_action_ce TSRMLS_CC)) {
efree(class_name);
//返回Action类指针
return *ce;
} else {
yaf_trigger_error(YAF_ERR_TYPE_ERROR TSRMLS_CC, "Action %s must extends from %s", class_name, yaf_action_ce->name);
efree(class_name);
}
} else {
yaf_trigger_error(YAF_ERR_NOTFOUND_ACTION TSRMLS_CC, "Could not find action %s in %s", class_name, action_path);
}
efree(action_path);
efree(action_upper);
efree(class_name);
efree(class_lowercase);
} else {
yaf_trigger_error(YAF_ERR_NOTFOUND_ACTION TSRMLS_CC, "Failed opening action script %s: %s", action_path, strerror(errno));
efree(action_path);
}
} else {
yaf_trigger_error(YAF_ERR_NOTFOUND_ACTION TSRMLS_CC, "There is no method %s%s in %s::$%s",
action, "Action", Z_OBJCE_P(controller)->name, YAF_CONTROLLER_PROPERTY_NAME_ACTIONS);
}
} else if (YAF_G(st_compatible)) {
//省略.....
//这部分不说了,大概就是在 actions 里面没有找到这个action的路径
//那么就尝试自己拼接路径去加载
if (def_module) {
spprintf(&directory, 0, "%s%c%s", app_dir, DEFAULT_SLASH, "actions");
} else {
spprintf(&directory, 0, "%s%c%s%c%s%c%s", app_dir, DEFAULT_SLASH,
"modules", DEFAULT_SLASH, module, DEFAULT_SLASH, "actions");
}
//省略.....
}
}
上面也看到action的路径是按照你所填写的映射中地址加载,但是类名却是action的名称拼接的,所以虽然类文件不需要按照Yaf的标准路径设定,但是类名必须和action一致,在这个环节可能会因为action的特殊性出现找不到类的问题.
Yaf 自动加载
在实例化 application 类的时候,内部会自动实例化一个 Yaf_Loader 对象,同时往内核注册了一个自动加载器 autoload 这里注册自动加载器也是用内核提供的 spl_autoload_register
yaf_loader_register() 注册自动加载器
int yaf_loader_register(yaf_loader_t *loader TSRMLS_DC) {
zval *autoload, *method, *function, *ret = NULL;
zval **params[1] = {&autoload};
//设置autoload为一个数组
MAKE_STD_ZVAL(autoload);
array_init(autoload);
#define YAF_AUTOLOAD_FUNC_NAME "autoload"
#define YAF_SPL_AUTOLOAD_REGISTER_NAME "spl_autoload_register"
//设置method = autoload
MAKE_STD_ZVAL(method);
ZVAL_STRING(method, YAF_AUTOLOAD_FUNC_NAME, 1);
//把loader对象添加到autoload数组里面
zend_hash_next_index_insert(Z_ARRVAL_P(autoload), &loader, sizeof(yaf_loader_t *), NULL);
//把method添加到autoload数组里面
zend_hash_next_index_insert(Z_ARRVAL_P(autoload), &method, sizeof(zval *), NULL);
//设置function = spl_autoload_register
MAKE_STD_ZVAL(function);
ZVAL_STRING(function, YAF_SPL_AUTOLOAD_REGISTER_NAME, 0);
//这里注册自动加载器跟php中调用spl_autoload_register形式几乎差不多
//spl_autoload_register(array(loader,autoload))
do {
zend_fcall_info fci = {
sizeof(fci),
EG(function_table),
function,
NULL,
&ret,
1,
(zval ***)params,
NULL,
1
};
// 调用 spl_autoload_register 注册
if (zend_call_function(&fci, NULL TSRMLS_CC) == FAILURE) {
if (ret) {
zval_ptr_dtor(&ret);
}
efree(function);
zval_ptr_dtor(&autoload);
php_error_docref(NULL TSRMLS_CC, E_WARNING, "Unable to register autoload function %s", YAF_AUTOLOAD_FUNC_NAME);
return 0;
}
if (ret) {
zval_ptr_dtor(&ret);
}
efree(function);
zval_ptr_dtor(&autoload);
} while (0);
return 1;
}
PHP_METHOD(yaf_loader, autoload) 自动加载器
PHP_METHOD(yaf_loader, autoload) {
char *class_name, *origin_classname, *app_directory, *directory = NULL, *file_name = NULL;
#ifdef YAF_HAVE_NAMESPACE
char *origin_lcname = NULL;
#endif
uint separator_len, class_name_len, file_name_len = 0;
//获取类名
if (zend_parse_parameters(ZEND_NUM_ARGS() TSRMLS_CC, "s", &class_name, &class_name_len) == FAILURE) {
return;
}
//分隔符长度
separator_len = YAF_G(name_separator_len);
//根目录
app_directory = YAF_G(directory);
origin_classname = class_name;
do {
if (!class_name_len) {
break;
}
//命名空间处理方式
#ifdef YAF_HAVE_NAMESPACE
{
int pos = 0;
origin_lcname = estrndup(class_name, class_name_len);
class_name = origin_lcname;
while (pos < class_name_len) {
if (*(class_name + pos) == '\\') {
*(class_name + pos) = '_';
}
pos += 1;
}
}
#endif
#define YAF_LOADER_RESERVERD "Yaf_"
//不允许类名Yaf打头
if (strncmp(class_name, YAF_LOADER_RESERVERD, YAF_LOADER_LEN_RESERVERD) == 0) {
php_error_docref(NULL TSRMLS_CC, E_WARNING, "You should not use '%s' as class name prefix", YAF_LOADER_RESERVERD);
}
#define YAF_LOADER_MODEL "Model"
//是否属于Model类
if (yaf_loader_is_category(class_name, class_name_len, YAF_LOADER_MODEL, YAF_LOADER_LEN_MODEL TSRMLS_CC)) {
#define YAF_MODEL_DIRECTORY_NAME "models"
//获取类文件的路径
//app_directory/models
spprintf(&directory, 0, "%s/%s", app_directory, YAF_MODEL_DIRECTORY_NAME);
//获取文件名字的长度,减去分隔符和后缀Index_Model
file_name_len = class_name_len - separator_len - YAF_LOADER_LEN_MODEL;
//是否配置后缀式
if (YAF_G(name_suffix)) {
//获取文件名字
file_name = estrndup(class_name, file_name_len);
} else {
//获取文件名字
file_name = estrdup(class_name + YAF_LOADER_LEN_MODEL + separator_len);
}
break;
}
#define YAF_LOADER_PLUGIN "Plugin"
//是否属于plugin类,流程跟上面一样
if (yaf_loader_is_category(class_name, class_name_len, YAF_LOADER_PLUGIN, YAF_LOADER_LEN_PLUGIN TSRMLS_CC)) {
//获取类文件的路径
//app_directory/plugins
spprintf(&directory, 0, "%s/%s", app_directory, YAF_PLUGIN_DIRECTORY_NAME);
file_name_len = class_name_len - separator_len - YAF_LOADER_LEN_PLUGIN;
if (YAF_G(name_suffix)) {
file_name = estrndup(class_name, file_name_len);
} else {
file_name = estrdup(class_name + YAF_LOADER_LEN_PLUGIN + separator_len);
}
break;
}
#define YAF_LOADER_CONTROLLER "Controller"
//是否属于Controller类,流程跟上面一样
if (yaf_loader_is_category(class_name, class_name_len, YAF_LOADER_CONTROLLER, YAF_LOADER_LEN_CONTROLLER TSRMLS_CC)) {
//获取类文件的路径
//app_directory/controllers
//可以看到这里只能获取Controllers目录下的控制器
//不能获取models/model/controllers/这种形式
spprintf(&directory, 0, "%s/%s", app_directory, YAF_CONTROLLER_DIRECTORY_NAME);
file_name_len = class_name_len - separator_len - YAF_LOADER_LEN_CONTROLLER;
if (YAF_G(name_suffix)) {
file_name = estrndup(class_name, file_name_len);
} else {
file_name = estrdup(class_name + YAF_LOADER_LEN_CONTROLLER + separator_len);
}
break;
}
/* {{{ This only effects internally */
if (YAF_G(st_compatible) && (strncmp(class_name, YAF_LOADER_DAO, YAF_LOADER_LEN_DAO) == 0
|| strncmp(class_name, YAF_LOADER_SERVICE, YAF_LOADER_LEN_SERVICE) == 0)) {
/* this is a model class */
spprintf(&directory, 0, "%s/%s", app_directory, YAF_MODEL_DIRECTORY_NAME);
}
/* }}} */
file_name_len = class_name_len;
file_name = class_name;
} while(0);
if (!app_directory && directory) {
efree(directory);
#ifdef YAF_HAVE_NAMESPACE
if (origin_lcname) {
efree(origin_lcname);
}
#endif
if (file_name != class_name) {
efree(file_name);
}
php_error_docref(NULL TSRMLS_CC, E_WARNING,
"Couldn't load a framework MVC class without an %s initializing", yaf_application_ce->name);
RETURN_FALSE;
}
if (!YAF_G(use_spl_autoload)) {
//加载这个类
if (yaf_internal_autoload(file_name, file_name_len, &directory TSRMLS_CC)) {
//把类名转成小写
char *lc_classname = zend_str_tolower_dup(origin_classname, class_name_len);
//是否存在这个类,如果存在则代表加载成功
if (zend_hash_exists(EG(class_table), lc_classname, class_name_len + 1)) {
#ifdef YAF_HAVE_NAMESPACE
if (origin_lcname) {
efree(origin_lcname);
}
#endif
if (directory) {
efree(directory);
}
if (file_name != class_name) {
efree(file_name);
}
efree(lc_classname);
//返回成功
RETURN_TRUE;
} else {
efree(lc_classname);
php_error_docref(NULL TSRMLS_CC, E_STRICT, "Could not find class %s in %s", class_name, directory);
}
} else {
php_error_docref(NULL TSRMLS_CC, E_WARNING, "Failed opening script %s: %s", directory, strerror(errno));
}
#ifdef YAF_HAVE_NAMESPACE
if (origin_lcname) {
efree(origin_lcname);
}
#endif
if (directory) {
efree(directory);
}
if (file_name != class_name) {
efree(file_name);
}
RETURN_TRUE;
} else {
//跟上面流程差不多
char *lower_case_name = zend_str_tolower_dup(origin_classname, class_name_len);
if (yaf_internal_autoload(file_name, file_name_len, &directory TSRMLS_CC) &&
zend_hash_exists(EG(class_table), lower_case_name, class_name_len + 1)) {
#ifdef YAF_HAVE_NAMESPACE
if (origin_lcname) {
efree(origin_lcname);
}
#endif
if (directory) {
efree(directory);
}
if (file_name != class_name) {
efree(file_name);
}
efree(lower_case_name);
RETURN_TRUE;
}
#ifdef YAF_HAVE_NAMESPACE
if (origin_lcname) {
efree(origin_lcname);
}
#endif
if (directory) {
efree(directory);
}
if (file_name != class_name) {
efree(file_name);
}
efree(lower_case_name);
RETURN_FALSE;
}
}
yaf_internal_autoload() 加载类文件
int yaf_internal_autoload(char *file_name, uint name_len, char **directory TSRMLS_DC) {
zval *library_dir, *global_dir;
char *q, *p, *seg;
uint seg_len, directory_len, status;
char *ext = YAF_G(ext);
smart_str buf = {0};
//判断传递的路径是否为空
//如果为空则代表要加载的类文件不属于yaf框架规定的目录
//有可能是公共库文件目录
if (NULL == *directory) {
char *library_path;
uint library_path_len;
yaf_loader_t *loader;
loader = yaf_loader_instance(NULL, NULL, NULL TSRMLS_CC);
if (!loader) {
/* since only call from userspace can cause loader is NULL, exception throw will works well */
php_error_docref(NULL TSRMLS_CC, E_WARNING, "%s need to be initialize first", yaf_loader_ce->name);
return 0;
} else {
//获取本地类库地址
library_dir = zend_read_property(yaf_loader_ce, loader, ZEND_STRL(YAF_LOADER_PROPERTY_NAME_LIBRARY), 1 TSRMLS_CC);
//获取全局类库地址
global_dir = zend_read_property(yaf_loader_ce, loader, ZEND_STRL(YAF_LOADER_PROPERTY_NAME_GLOBAL_LIB), 1 TSRMLS_CC);
//判断类名前缀是否已经注册过,如果已经注册过则在本地类库去找
//就是调用 Yaf_Loader::registerLocalNamespace() 注册
//如果不注册的话全部去公共类库下寻找
if (yaf_loader_is_local_namespace(loader, file_name, name_len TSRMLS_CC)) {
library_path = Z_STRVAL_P(library_dir);
library_path_len = Z_STRLEN_P(library_dir);
} else {
library_path = Z_STRVAL_P(global_dir);
library_path_len = Z_STRLEN_P(global_dir);
}
}
if (NULL == library_path) {
php_error_docref(NULL TSRMLS_CC, E_WARNING, "%s requires %s(which set the library_directory) to be initialized first", yaf_loader_ce->name, yaf_application_ce->name);
return 0;
}
smart_str_appendl(&buf, library_path, library_path_len);
} else {
smart_str_appendl(&buf, *directory, strlen(*directory));
efree(*directory);
}
directory_len = buf.len;
/* aussume all the path is not end in slash */
smart_str_appendc(&buf, DEFAULT_SLASH);
//如果这个文件名或者类名是这种形式的Service_Http_Post
//下面这段代码就会把这个类名切分成路径
//directory/Service/Http/Post.php 这样
p = file_name;
q = p;
while (1) {
while(++q && *q != '_' && *q != '\0');
if (*q != '\0') {
seg_len = q - p;
seg = estrndup(p, seg_len);
smart_str_appendl(&buf, seg, seg_len);
efree(seg);
smart_str_appendc(&buf, DEFAULT_SLASH);
p = q + 1;
} else {
break;
}
}
if (YAF_G(lowcase_path)) {
/* all path of library is lowercase */
zend_str_tolower(buf.c + directory_len, buf.len - directory_len);
}
smart_str_appendl(&buf, p, strlen(p));
smart_str_appendc(&buf, '.');
smart_str_appendl(&buf, ext, strlen(ext));
smart_str_0(&buf);
if (directory) {
*(directory) = estrndup(buf.c, buf.len);
}
//这里最后把类文件导入并调用内核接口进行编译
status = yaf_loader_import(buf.c, buf.len, 0 TSRMLS_CC);
smart_str_free(&buf);
if (!status)
return 0;
return 1;
}
结束
上面介绍的大致就是 Yaf 框架一个运行流程,并且把框架的主要代码都分析了一遍,可以以此作为引导,在阅读分析源码的时候可以边看源码边对照 Yaf 框架官方文档 或者在用Yaf框架搭建一个环境,运行下,在对照源码分析即可。