| 推荐:看到如此多的 MVP+Dagger2+Retrofit+Rxjava 项目, 轻松拿 star, 心动了吗? 看到身边的朋友都已早早在项目中使用这些技术, 而你还不会, 失落吗? MVPArms 是一个 MVP+Dagger2+Retrofit+Rxjava 可配置化快速集成框架(目前 Dagger 应用最复杂可配置化极强的集成框架), 自带上万字 文档 以及 一键生成 MVP 和 Dagger2 文件等功能, 成熟稳定且已有上千个商业项目接入, 累计 7k+ star(全球第一 MVP 框架), 现在你只用专注于逻辑, 其他都交给 MVPArms, 快来构建自己的 MVP+Dagger2+Retrofit+Rxjava 项目吧! |
|---|
前言
最近介绍Dagger的文章挺多的,大多介绍的都是用法和注解的意义,在附带一个小Demo,把刚学习的开发者看的云里雾里的,看完还是不知道怎么结合在项目中使用?什么时候在项目中用?在项目中的使用场景是什么?
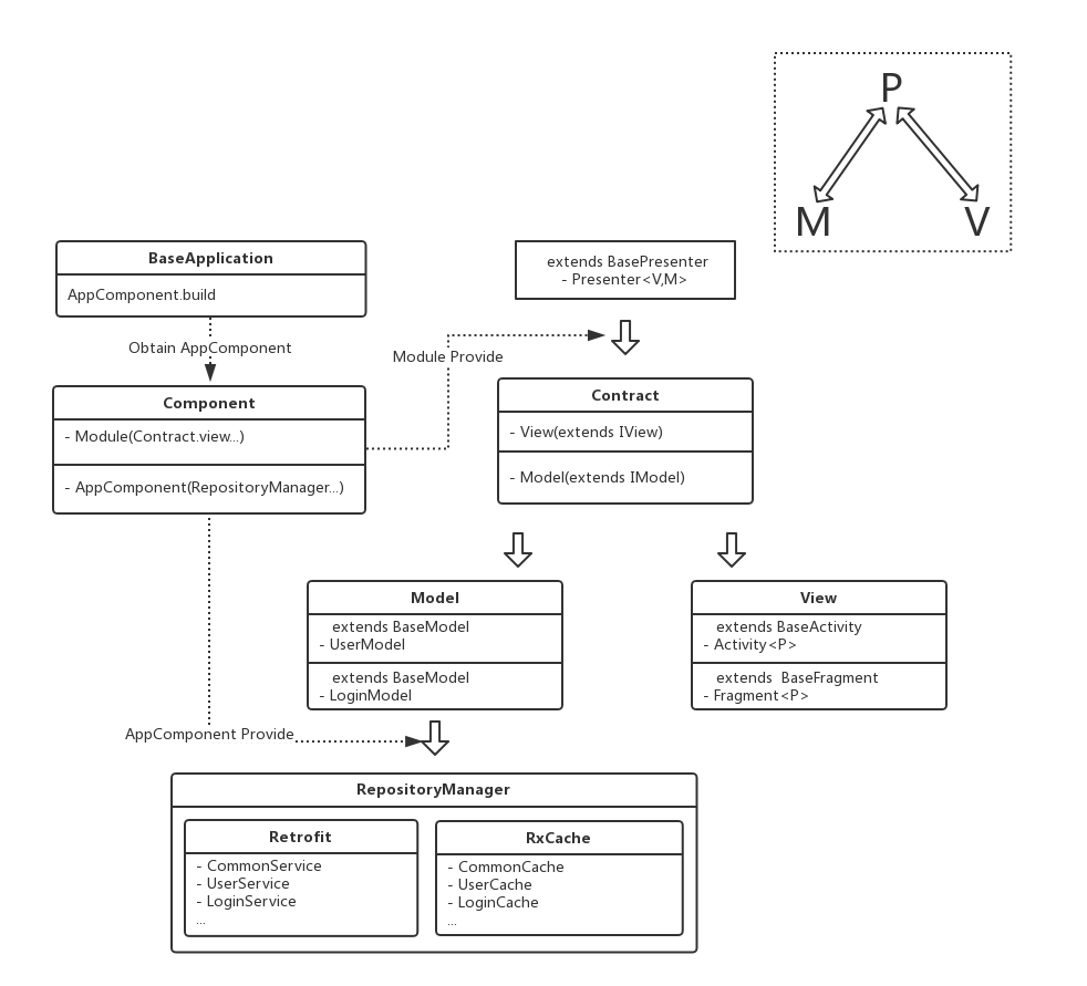
架构图

这是本人写的MVP+Dagger框架MVPArms的架构图,通过Dagger来为MVP提供所需要的一切类和接口,本框架的初衷是让开发者更好的学习及使用此类开发模式,如果不理解为什么要使用MVP+Dagger来开发项目,可以先看这篇文章
对比
之前我看了几个使用MVP+Dagger+Retrofit开发,并且有一定star量的开源项目,所以对比了下我的框架,有以下几点:
-
使用Dagger的场景太少了,大部分只是使用Dagger注入MVP类,并且有些Retrofit都是自己new,并没有使用Dagger管理,甚至有些使用一次接口就**retrofit.create(ApiService.class)**一次,这个本可以使用Dagger将它作为单例来调用的
-
有一些设计的Component和Module完全只是用来注入Activity和一些单例
@ActivityScope
@Component(modules = {ActivityModule.class},dependencies = {AppComponent.class})
public interface ActivityComponent {
void inject(AActivity activity);
void inject(BActivity activity);
void inject(CActivity activity);
...
}
只要多一个Activity,他就可以一直重载inject方法,于是就可以用一组component,module来为所有Activity注入,但是如果遇到Activity需要临时注入一些其他的组件,并且每个Activity要注入的组件都不一样,就没办法了,缺少灵活性
-
还是和第2条有关,如果只有一个Module,
Dagger就无法根据每个Presenter的需要,提供多个不同的Model,比如这个Presenter使用过这个接口,并且缓存已经在Model中写好,其他Presenter如果也要用到这个接口,就可以直接重用这个Model,MVP最大的好处之一就是可以重用M和P层 -
有些没有Model层,直接给Presenter注入Retrofit Api(有些是注入一个管理类,如果项目小接口少,这样还不错,但是有没有想过项目一大,接口一多里面就非常混乱),所有网络请求逻辑在Presenter中,如果现在需求变了,需要加入缓存,就需要更改Presenter的逻辑,这样就可能影响一些和这个功能无关的逻辑,如果有Model层,里面持有请求网络和缓存的功能类,这样Presenter就不需要管,数据是从网络还是数据库获取的,Model层只用保证返回给Presenter的数据无误,而Presenter只用专注于逻辑,这样各自只用保证各自的职责,屏蔽细节,易扩展,出错也好定位
如何用?
在项目中用到最多的就是向Presenter提供View和Model的同时,在向每一层提供所需要的单例类,并且使用Dagger不断的重用Presenter和Model,其实Dagger本来就抽象,说再多不如直接看代码是怎么实现的,然后照着模版直接在自己项目中使用,本文的主题不就是在项目中怎么灵活使用Dagger吗?那就直接在项目中找答案不是更快?
Launch?
公众号
扫码关注我的公众号 JessYan,一起学习进步,如果框架有更新,我也会在公众号上第一时间通知大家

Hello 我叫 JessYan,如果您喜欢我的文章,可以在以下平台关注我
- 个人主页: jessyan.me
- GitHub: github.com/JessYanCodi…
- 掘金: juejin.cn/user/976022…
- 简书: www.jianshu.com/u/1d0c0bc63…
- 微博: weibo.com/u/178626251…
-- The end