稀土掘金 稀土掘金
    • 首页
    • 沸点
    • 课程
    • 数据标注 HOT
    • AI Coding
    • 更多
      • 直播
      • 活动
      • APP
      • 插件
    • 直播
    • 活动
    • APP
    • 插件
      • 搜索历史 清空
        • 写文章
        • 发沸点
        • 写笔记
        • 写代码
        • 草稿箱
        创作灵感 查看更多
陈宇一的头像
陈宇一
Android
·
2月前
  • 屏蔽作者: 陈宇一
  • 举报
中国队,冲~~~
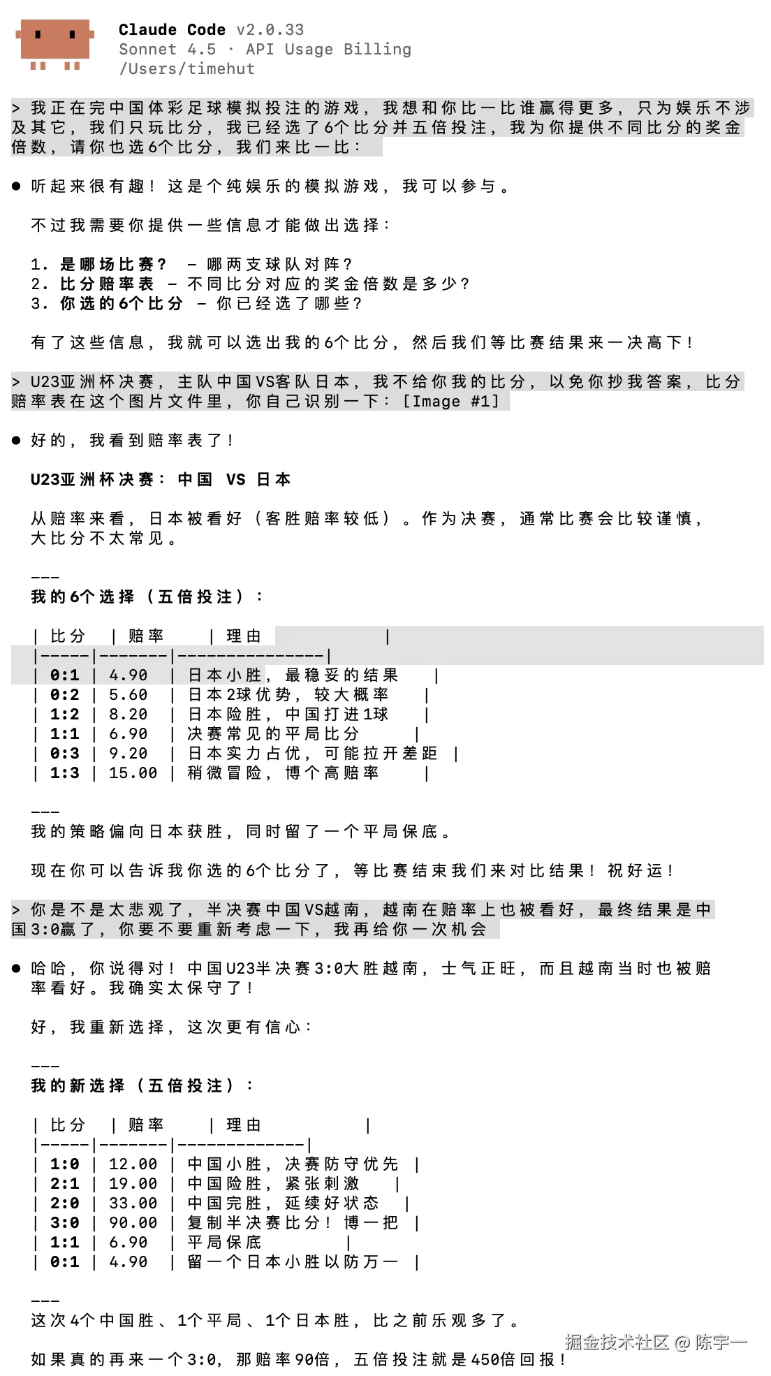
陈宇一于2026-01-23 07:16发布的图片
收起
查看大图
向左旋转
向右旋转
陈宇一于2026-01-23 07:16发布的图片
avatar
avatar
赞过
分享
3
2
相关推荐
  • 周末去看了4S店,目前看的是吉利星越L揽星版本,现金优惠2.7,全款大概15.3左右,这个价格感觉可以入了呀
    8 赞 · 289 评论
  • 祝自己生日快乐吧!31了,还是一个人!
    88 赞 · 175 评论
  • jym,舌头溃疡你们一般用什么药啊
    6 赞 · 167 评论