稀土掘金 稀土掘金
    • 首页
    • AI Coding NEW
    • 沸点
    • 课程
    • 直播
    • 活动
    • AI刷题
    • APP
      插件
      • 搜索历史 清空
        • 写文章
        • 发沸点
        • 写笔记
        • 写代码
        • 草稿箱
        创作灵感 查看更多
    • vip
      会员
她不一样的头像
她不一样
执行官 @愚人众
·
27天前
  • 屏蔽作者: 她不一样
  • 举报
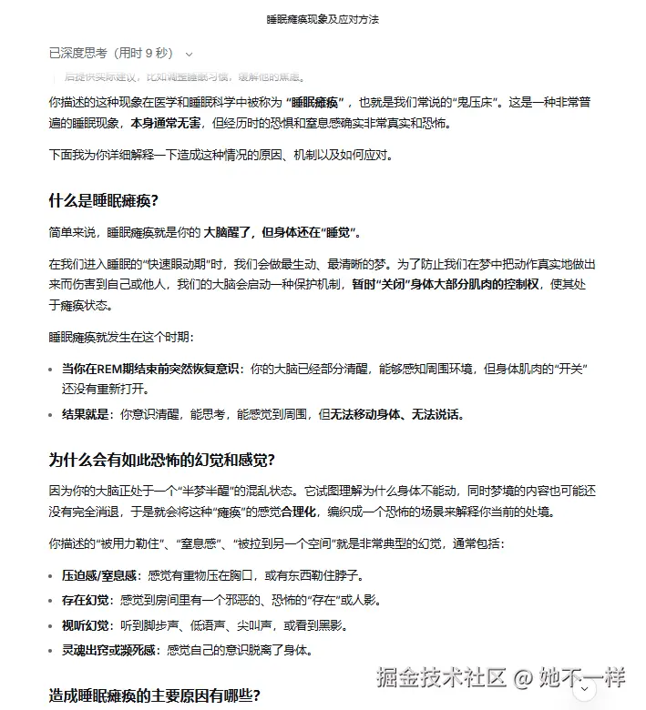
问问大家会不会有这样的情况,梦里真的很真实害怕,醒了又觉得刺激,甚至想再来一次
她不一样于2025-10-27 06:49发布的图片
收起
查看大图
向左旋转
向右旋转
她不一样于2025-10-27 06:49发布的图片
掘友请回答
分享
13
点赞
相关推荐
  • [流泪]打电话问了父母,也上网查了,我也找了个药店量了下,鱼跃的牌子,低压82,高压130,属于高血压一级了,药店说让我抓紧吃药,然后让我先拿3个月的药吃,给我吓到了,奶奶的,这特么整的跟疫情屯粮一样,她给我拿了一些补品啥的,最后算账,2000多块钱,说这已经是打过折的价格了,叫博之康大药房,人都给我吓傻了,我上网搜降压药也没那么贵啊,高血压要吃补品?有吃过的吗
    3 赞 · 55 评论
  • 现在咋都没人去外头吃饭了,工资也不能低城这样吧,我想着做一个县城比较有名的返点,就叫和气饭庄
    3 赞 · 5 评论
  • 感觉麻将好难[捂脸]我真的服气了,昨晚上我冲了20万的欢乐豆,不到一个小时全输光了
    2 赞 · 5 评论