首页
AI Coding
NEW
沸点
课程
直播
活动
AI刷题
APP
插件
搜索历史
清空
创作者中心
写文章
发沸点
写笔记
写代码
草稿箱
创作灵感
查看更多
会员
登录
注册
hl007
8月前
关注
屏蔽作者: hl007
举报
#DeepSeek 体验分享#
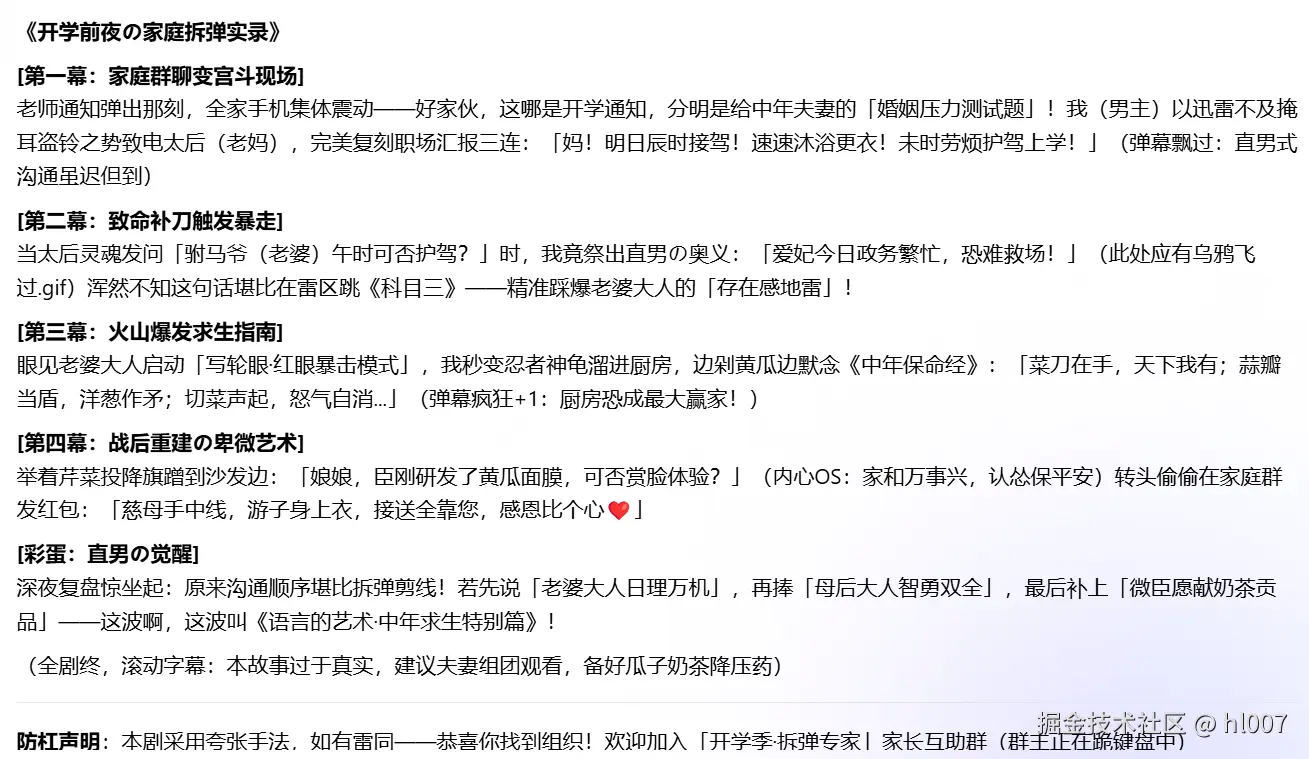
我来试试用「家庭情景喜剧」的方式重新演绎这个名场面
收起
查看大图
向左旋转
向右旋转
分享
评论
点赞
相关推荐
事情变得有趣的起来了呢
#DeepSeek 体验分享#
1 赞 ·
6 评论
#DeepSeek 体验分享#
Deepseek 部分网站平替:
1. 秘塔搜索
:
metaso.cn
2. 360纳米AI搜索
:
www.n.cn
3. 硅基流动:
cloud.siliconflow.cn
4. 字节跳动火山引擎:
console.volcengine.com
5. 百度云千帆:
console.bce.baidu.com
6. 英伟达NIM:
build.nvidia.com
7. Groq:
groq.com
8. Fireworks:
fireworks.ai
9. Chutes:
chutes.ai
10. Github:
github.com
🚫
11. POE:
poe.com
🚫
12. Cursor:
cursor.sh
🚫
13. Monica:
monica.im
🚫
14. Lambda:
lambdalabs.com
🚫
15. Cerebras:
cerebras.ai
🚫
16. Perplexity:
www.perplexity.ai
🚫
17. 阿里云百炼:
api.together.ai
🚫 为需要魔法
33 赞 ·
11 评论
#DeepSeek 体验分享#
今天还有在摸鱼的吗,能不能点赞到100
7 赞 ·
5 评论