首页
沸点
课程
数据标注
HOT
AI Coding
更多
直播
活动
APP
插件
直播
活动
APP
插件
搜索历史
清空
创作者中心
写文章
发沸点
写笔记
写代码
草稿箱
创作灵感
查看更多
登录
注册
neverSettle姜
前端CV工程师 @字节跳不动
·
1年前
关注
屏蔽作者: neverSettle姜
举报
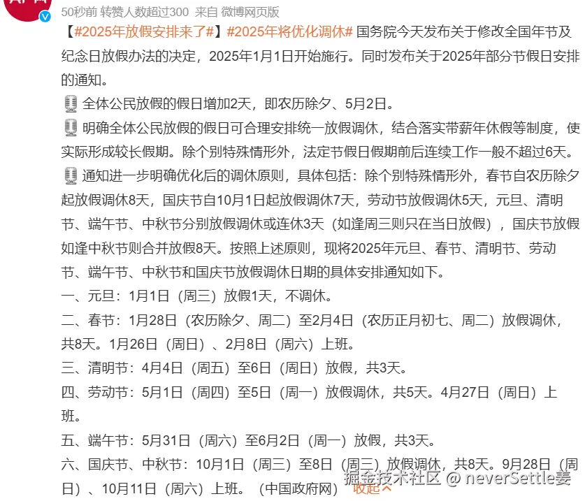
增加了除夕,但是原本初八休息,变成了初八上班;实际上也就是五一的调休少调一天。
收起
查看大图
向左旋转
向右旋转
分享
评论
点赞
相关推荐
jym,好像没那么焦虑了,得妻如此,夫复何求!
52 赞 ·
302 评论
最近发生的一件事,先说一下基本情况吧:我对象,谈了快五年了,大学时候就在一起的,感情一直挺好的,不过最近一直和一个女生聊天,我对象也在朋友圈发过我,那个女生也点赞过,然后我对象和那个女生每天早安、晚安的聊(我感觉那个女生主动的多,他和我说过那个女生是个幼师),还在抖音养火花,然后聊完我对象还会把和她的聊天记录删的干干净净,他说只是普通朋友聊天,然后他说了只是普通朋友之后我也就没过问了,聊了有一段时间了,我也一直没过问,是不是我太敏感了(附:在大学的时候我对象和别人聊sao,被我发现了,但是我原谅了他,然后自那次之后我们的手机可以互相打开),我现在还是一整个追求爱情的心境,我对他挺满意的,除了他现在还没有个稳定的工作,他现在就是干点兼职,他也说过我挣的多,家里的大头就该我来出。。。我现在真的是不知道该怎么办
7 赞 ·
205 评论
给外甥填的专科志愿,还行不?
10 赞 ·
173 评论